首考之后,浙江考生除了确定部分科目的高考成绩外,也确定了最后一门外语科目的学考等第,对于大部分浙江考生来说,接下来可以为三位一体做准备了。自主选拔在线浙江新高考团队为大家整理了浙江工业大学2023年三位一体报考流程、校测真题、招录情况以及各专业降分幅度等内容,哪些专业录取分数高?哪些专业降分幅度大?一起来看~
温馨提示:
扫描下方二维码,关注浙考家长帮(微信公众号:zjgkjzb)
①微信搜一搜:浙考家长帮
②扫描二维码,关注浙考家长帮(ID:zjgkjzb)微信公众号
2023年浙江工业大学三位一体录取情况
2023年浙江工业大学三位一体招生计划为500人,分为A组、B组、C组、D组、E组和F组6个类别。具体招生专业以及各专业招生人数、选科要求如下表所示。



为了便于2024届考生和家长了解院校招录情况,浙考家长帮还整理了浙江工业大学2023年三位一体招生数据,包括学考要求、校测入围成绩、与统招相比的降分幅度等,具体招录数据如下表。

浙江工业大学2023年三位一体最高降分为35分,是“健行学院实验班(理工)”专业。此专业是浙江工业大学的王牌专业之一,竟然还能有如此高的降分幅度,通过三位一体被录取的考生真的是赚到了。
除此之外,其他专业的三位一体录取分数大多较一段线低20分左右,其中,计算机等理工类专业降分幅度普遍较高,而英语、日语等偏文科类的专业降分幅度整体较低。
浙江工业大学2023年三位一体录取考生中,高考最低分为580分(“材料类”专业),比今年的浙江特控线还低了14分(2023年特控线594分),位次大约在73000~74000上下,模考排名在这个区间的考生,2024年可以考虑一下。
那么,浙江工业大学三位一体报考流程是如何安排的呢?浙小帮整理了2023年的相关要求及数据,供大家参考。
2023年浙江工业大学三位一体报考流程
时间节点
①报名:2023年2月24日上午10:00至3月8日下午16:00
②初审查询、缴费:2023年3月28日至4月5日下午16:00
③校测:2023年4月15日至16日
④校测入围名单公布:2023年4月27日
⑤志愿填报:2023年6月29日起
报名及初审要求
浙江工业大学的初审依据为学考成绩、竞赛获奖、中学阶段综合表现以及个人陈述情况等材料,其中,学业水平考试10门科目为A等的考生,以及经资格初审符合专项条件的考生可直接通过书面评审。报名条件要求:
非专项考生
①A组、B组学考≥7A
②C组、D组、E组、F组学考≥6A
专项考生要求
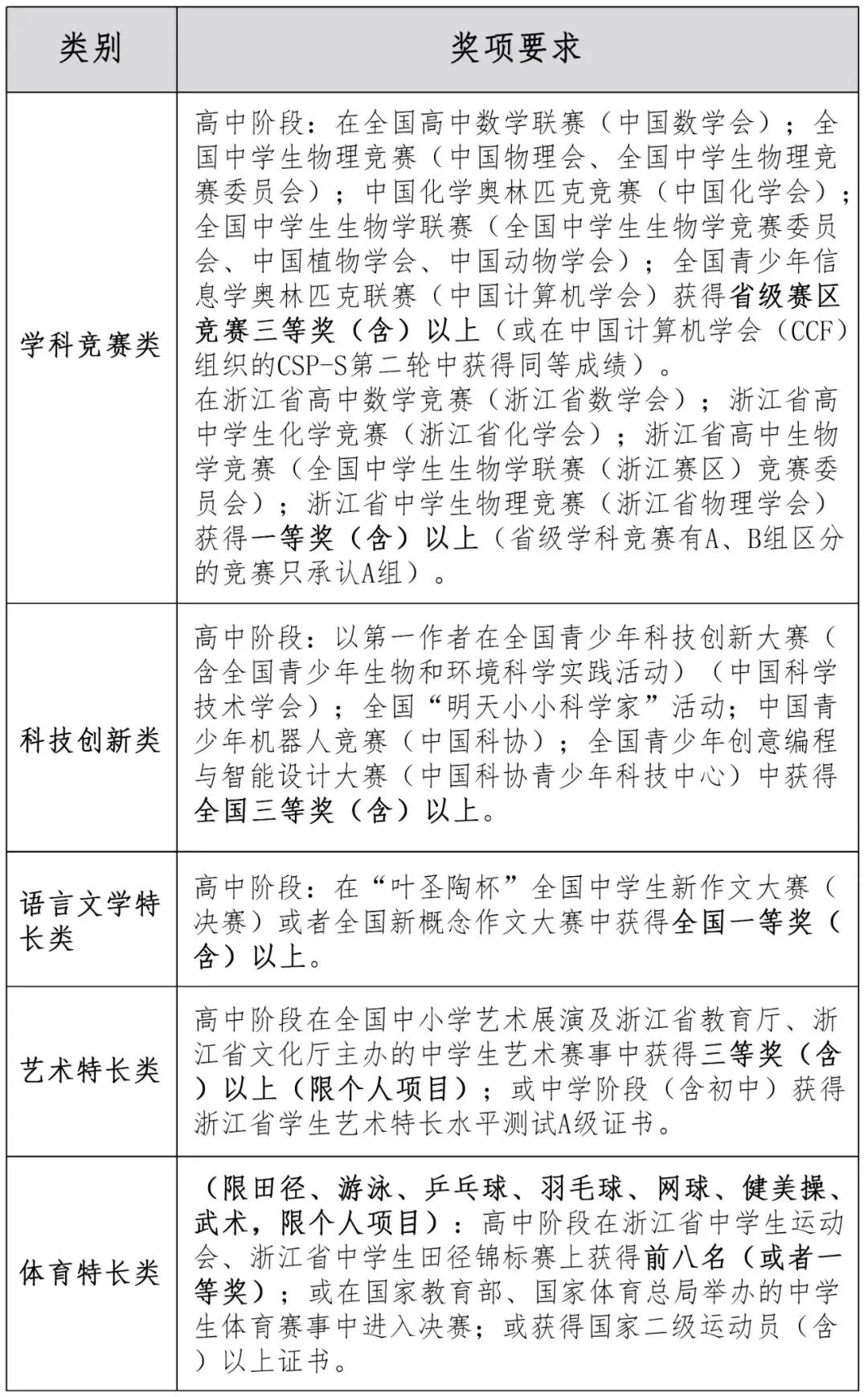
学考≥5A,且符合以下条件。

报名材料
1、《浙江工业大学“三位一体”综合评价招生申请表》:要求在线填写、提交并打印。纸质申请表填写的内容必须经中学教务处审核认定,并加盖中学公章,考生本人签名后将盖章签名的申请表扫描(拍照)上传。
2、专项条件获奖证书:高中阶段获得的符合报名条件中所列举的获奖证书或证明材料,并扫描(拍照)上传。
3、个人陈述:须由本人亲笔手写,内容包括高中阶段成长经历及表现(获省级(含)以上学科竞赛奖励情况)、参与科学研究、科技创新、文学创作、文艺活动情况,参与社会实践、社团活动、志愿服务情况,报考理由、对报考专业认识及对个人规划与设想等,字数控制在1000字左右,并扫描(拍照)上传。
4、报名条件(二)类的考生补充材料:符合具有突出特殊才能和卓越表现(报名条件(二)类)的考生需提供《浙江工业大学“三位一体”综合评价招生突出特殊才能考生中学审核表》,有中学推荐或者专家推荐的考生需同时附《浙江工业大学“三位一体”综合评价招生突出特殊才能考生推荐表》(表格可至我校“三位一体”综合评价招生报名系统下载),并扫描(拍照)上传。
注:以上材料要求扫描(拍照)后上传报名系统,上传文件要清晰可见,单个文件大小不超过3M。请考生在报到当天将书面材料原件提交现场审核(材料无须邮寄)。
校测
浙江工业大学校测按照不同报考专业组分组进行,采用面试方式进行,主要考察学生的专业素养、专业能力、综合素质和个性特长。
2023年浙工大校测取消了自我介绍环节,面试材料一千字左右,关于“随机性与必然性”的讨论,材料内容包含物理学的量子力学、ChatGPT、人工智能等多方面,从不同角度论述观点。
面试题
1、考官针对材料进行提问:
①诸葛亮的空城计能胜利和材料中的内容有什么关系?
②国家提倡共同富裕,你怎么看?
③如何看待建筑审美与实用性?
2、考官会根据考生的回答,提问:
①学霸是怎么样的?
②你被老师批评了怎么办?
③发现专业不合适你会怎么办?
④如何理解在心灵种花?
⑤最满意的一次课堂演讲是什么?
录取
浙江工业大学三位一体录取按照综合成绩从高到低进行,综合成绩按“学业水平考试成绩(折算成满分100分)×20%+综合素质测试成绩(折算成满分100分)×20%+高考总分(折算成满分100分)×60%”计算形成,学考成绩折算方式如下:

2023年完整录取数据如下

总结
根据往年情况,报考浙江工业大学,普通类需要620分(含)以上、35000位次左右,中外合作办学专业602分(含)以上、50000位次左右。所以,省排名在50000~75000左右的考生,可以考虑通过三位一体方式报考。
其中,报考理工类专业,如C组、E组等专业组,绝大部分专业需选考物理、化学2个科目。报考文科类专业,如D组专业组,则不限选考科目。考生在报考前要注意查看报名要求,早做准备。
声明:本文信息来源于网络,由自主选拔在线浙江新高考团队排版编辑,如有侵权,请及时联系管理员删除。



























