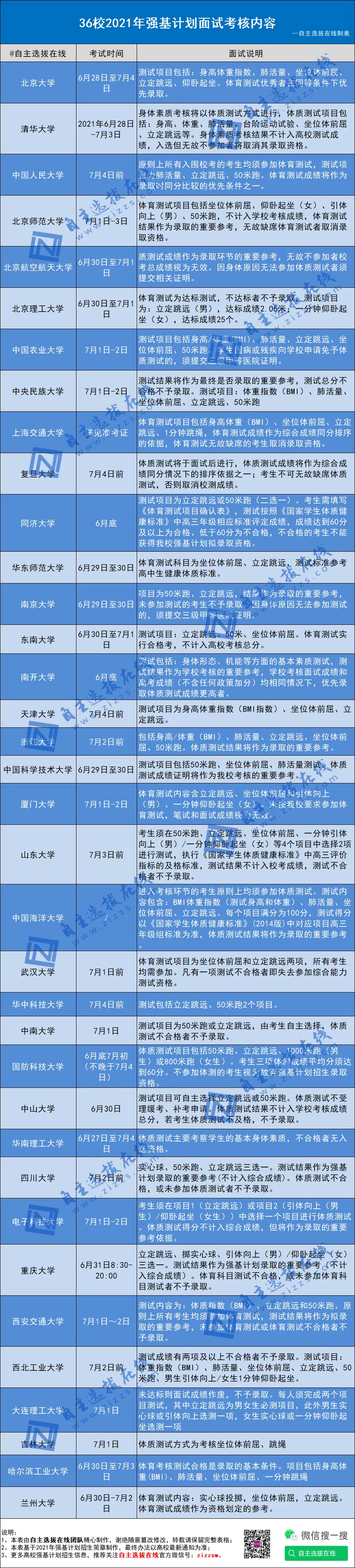
2020年强基计划高校均要求体育测试,虽然成绩不计入总分,但体育测试的结果会作为录取的重要参考。各高校体育测试项目略有不同,其要求主要分为三大类:
(1)部分高校明确规定体测不合格,不予录取;
(2)部分高校将体育测试成绩将作为录取时同分比较的优先条件之一;
(3)部分高校要求不得无故不参加体测,否则视为放弃高校强基计划资格。

高校体育测试一般基于《国家学生体质健康标准》(2014版)制定,考生可对照高校体育测试项目对照及格标准参考。
强基计划体育测试依据国家学生体质健康标准进行,整体水平并不难,但是如果有个别项目是考生短板,在择校时可以考虑规避。







声明:本文由自主选拔在线(微信公众号:zizzsw)整理编辑,信息来源于高校本科招生网,转载请注明出处及来源。



























