

2021-05-21 19:28|编辑: 梁老师|阅读: 6600
摘要
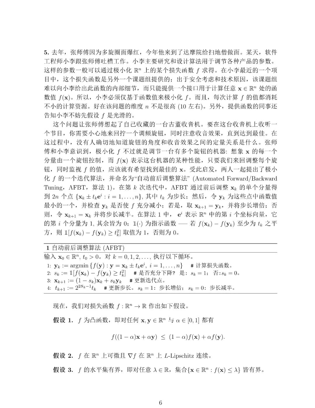
2021阿里巴巴全球数学竞赛预选赛试题试题共六道,分为8小题,总分为120分。自主选拔在线团队同步更新2021阿里巴巴全球数学竞赛预选赛试题及参考答案,供了解。
0
收藏
微信扫一扫分享
微信里点“发现”
扫一下二维码便可将本文分享至朋友圈
上一篇:新疆2021年全国高中数学竞赛预赛试题及参考答案
下一篇:福建省2021年全国高中数学竞赛预赛试题
各省市2021年全国高中数学竞赛预赛试题及答案汇总2021-07-05
没有更多了
2025物理竞赛试题
中学生物理竞赛试题下载
数学竞赛决赛试题
2025数学竞赛试题
重点高中试题资料

强基备考

综评备考

选科指导

优质试题

热门资料

竞赛经验

热门讲座

升学规划

查分数线
扫码关注,回复关键词“2026”,领取升学福利

自主选拔在线
zizzsw 复制