近年来,各大城市“抢人”政策层出不穷。从北京市人社局最新发布的《北京市引进毕业生管理办法》(以下简称《办法》)来看,北京引人政策也在提速当中。北京,也来“抢人”了。
与2018年出台的《北京市引进非北京生源毕业生工作管理办法》相比,新《办法》亮点多多:适用对象增加——“毕业两年内初次就业的毕业生也可引进”;年龄和学历放宽——“本科不超过26周岁,硕士研究生不超过30周岁,博士研究生不超过35周岁”;不占引进指标的毕业生范围增加——“清华大学、北京大学、复旦大学、上海交通大学、浙江大学、中国科学技术大学和南京大学的本科及以上学历毕业生符合一定条件可直接办理落户……”

一、政策适用对象新增“毕业两年内初次就业”的毕业生
《办法》明确,所指的毕业生是列入国家统一招生计划,不属于定向和委托培养,就读最高学历期间未与任何单位存在劳动(录用、聘用)关系,按时取得学历学位的非北京常住户口应届毕业生。毕业两年内初次就业的毕业生参照执行。
何为“毕业两年内初次就业”的毕业生?官方解答为“户口保存在学校或原籍,档案保存在学校或户籍地人力资源公共服务机构的未就业毕业生,或毕业后在拟引进的单位实现初次就业且工作满1年以上的毕业生”。
二、放宽年龄及学历门槛
2018年北京市发布的毕业生引进政策第十三条规定,引进毕业生原则上应具有研究生学历。引进当年博士研究生一般不超过35周岁,硕士研究生一般不超过27周岁。其中,教育、医疗卫生系统引进硕士研究生一般不超过30周岁。
同时,第十四条规定:文化、体育系统和郊区用人单位可适当引进本科毕业生。引进当年本科毕业生一般不超过24周岁。
最新《办法》则规定,原则上毕业生本科不超过26周岁,硕士研究生不超过30周岁,博士研究生不超过35周岁。
相较而言,新办法对本科和硕士毕业生的落户条件放开了不少。
与此同时,《办法》还提及:文化行业的编剧、导演、演员、舞台技术等岗位,可引进教育部批准能够独立设置本科的艺术院校本科毕业生;体育行业的运动员、教练员、赛事运营等岗位,可引进全国性专业体育院校本科毕业生;郊区中小学、幼儿园教师岗位,可引进省级师范类高校或其他高校师范类专业本科毕业生;郊区医疗卫生系统医、药、护、技岗位,可引进省级医学类普通高校本科毕业生;全市医疗卫生系统医、药、技岗位,可引进经住院医师规范化培训(含参照住院医师规范化培训制度执行的其他专业)合格的本科毕业生。
三、可直接办理引进手续,不占引进指标的毕业生范围增加
最新《办法》第十一条规定,以下引进项目实行计划单列:
(一)市委市政府重点支持的集成电路、人工智能、医药健康等高精尖产业,“两区”建设重点落地项目,本市市级“服务包”企业,重点税源、重点引进、重点培育企业以及独角兽企业,招聘世界大学综合排名前200位的国内高校本科及以上学历毕业生,或“双一流”建设学科硕士研究生;
(二)本市考试录用公务员、选调生(含优培计划)、博士研究生、退役大学生士兵、特岗计划乡村教师,以及按照国家或本市特定政策要求办理引进的毕业生;
(三)父母均已取得本市常住户口的毕业生。
而2018年的政策仅包括上述第二点。当时的第九条规定,本市考试录用公务员、大学生村官(选调生)、退役大学生士兵、特岗计划乡村教师及按照本市特定政策和要求办理引进的毕业生,实行计划单列,不占引进指标。
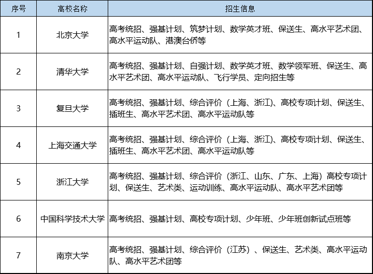
值得一提的是,据官方解答,最新《办法》提到的世界大学综合排名前200位的国内高校目前为:清华大学、北京大学、复旦大学、上海交通大学、浙江大学、中国科学技术大学、南京大学7所。

七所高校的升学路径,2022/2023考生重点参考
四、其余要求
(一)引进毕业生重点保障城市发展需求
《办法》明确,引进毕业生重点支持本市发展战略、重大规划实施、重大项目建设;保障教育、卫生、文化、体育、城市运行等公共服务领域基本需求;扶持郊区、艰苦行业、基层一线发展;同时,参考当年需求及往年引进毕业生培养留用情况。
各区围绕区域功能定位,综合考量用人单位发展前景、财税贡献、吸纳就业、培养留用毕业生等情况进行指标分配。
同时明确,对于在校或休学期间创业的毕业生,如果毕业生本人为创业企业发起人或主要创始人,且创办企业时本人持有股份比例不低于10%,创业企业又属于重点发展的产业,创新创业成效突出或带动就业效果显著的,也可以申请办理引进。
(二)营造良好引人用人留人环境
《办法》明确,引进毕业生工作实行“谁引进谁负责,谁用人谁负责”的监督管理责任机制。要求主管单位对毕业生实行为期三年的培养留用跟踪问效,用人单位要建立有效的沟通渠道,让毕业生了解单位发展、运行和落户年限等情况,保持引进毕业生队伍稳定。毕业生要做到诚实守信,对所提供材料的真实性、有效性、合法性做出承诺,严禁弄虚作假。
声明:本文信息来源于北京市人力资源和社会保障局,由自主选拔在线团队(微信公众号:zizzsw)排版编辑,如有侵权,请及时联系管理员删除。



























