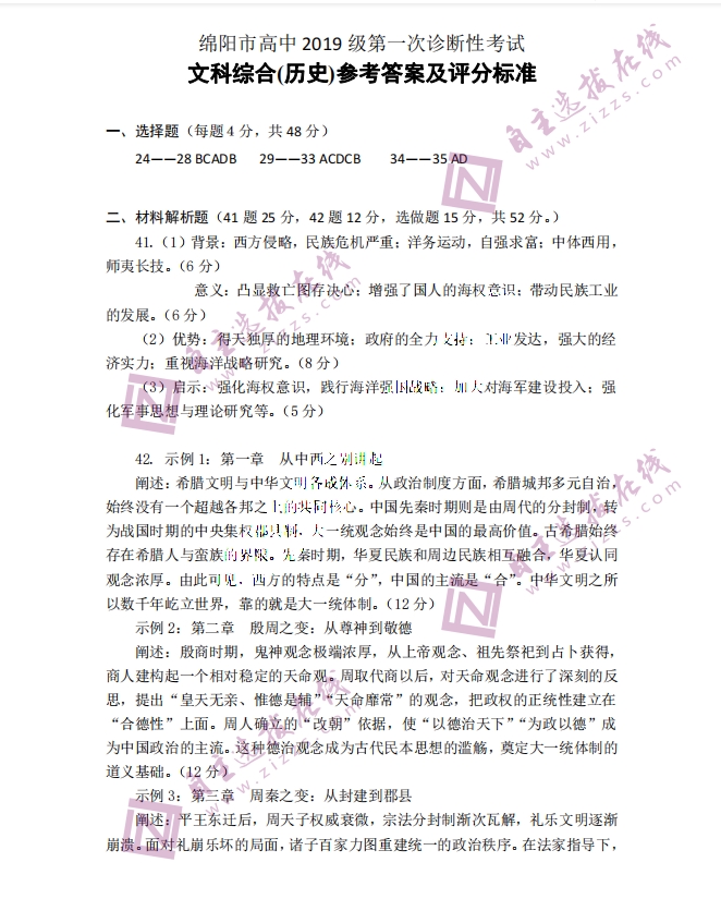
四川绵阳市2022届第一次诊断性考试试题具有很高的参考价值,自主选拔在线团队收集整理了四川绵阳市2022届第一次诊断性考试文科综合试题和答案,供大家参考。

声明:本文信息来源于网络,由自主选拔在线团队(微信公众号:zizzsw)整理编辑,如有侵权,请及时联系管理员删除。


2021-11-05 10:46|编辑: 李老师|阅读: 657
摘要
自主选拔在线团队收集整理了四川绵阳市2022届第一次诊断性考试文科综合试题和答案,供大家参考。
四川绵阳市2022届第一次诊断性考试试题具有很高的参考价值,自主选拔在线团队收集整理了四川绵阳市2022届第一次诊断性考试文科综合试题和答案,供大家参考。

声明:本文信息来源于网络,由自主选拔在线团队(微信公众号:zizzsw)整理编辑,如有侵权,请及时联系管理员删除。
0
收藏
微信扫一扫分享
微信里点“发现”
扫一下二维码便可将本文分享至朋友圈
上一篇:四川绵阳市2022届第一次诊断性考试文科综合试题
下一篇:四川绵阳市2022届第一次诊断性考试理科综合试题
四川绵阳市2022届第一次诊断性考试试题及参考答案2021-11-03
没有更多了
2026届高三大联考
2026届高三联考试题
九师联盟2026届高三联考试题
T8联考试题及答案
2025高三T8联考
华大新高考高三11月质量检测

强基备考

综评备考

选科指导

优质试题

热门资料

竞赛经验

热门讲座

升学规划

查分数线
扫码关注,回复关键词“2026”,领取升学福利

自主选拔在线
zizzsw 复制