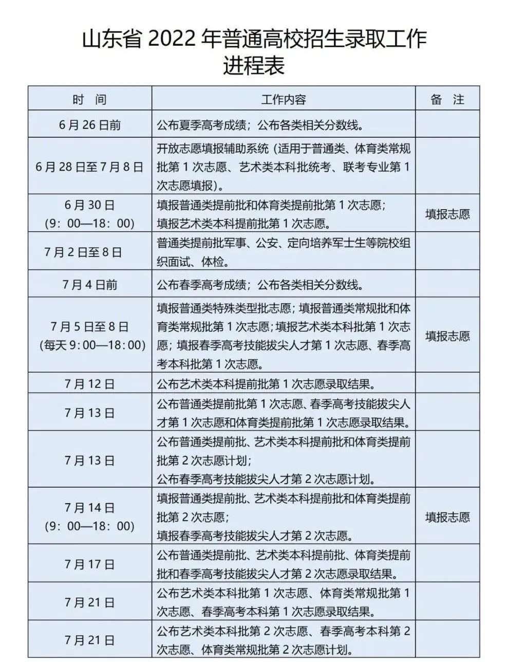
2022年山东省填报普通类特殊类型批、普通类常规批和体育类常规批第1次志愿填报,艺术类本科批第1次志愿填报、春季高考拔尖人才和本科批第1次志愿填报已开启。
小圈提醒大家注意合理安排时间按时填报,并针对考生关注度比较高的问题进行解答,2022届高考生们务必关注!
2022年暑假即将到来,暑假过完就要开学了。作为新高一高二高三的你,2023山东新高考交流群准备好了和你一起前行:
无论是新高考政策、强基综评报考、志愿填报,还是新高考选科、考生生涯规划方面的问题,都可以在群里和同年级的考生及家长进行沟通交流,帮助大家获取更多有用的升学信息;群里有专业老师会给大家做答疑指导,我们将尽最大的能力给广大考生们排忧解难,成为广大齐鲁学子最坚强的后盾。
加入2023山东新高考交流群,并推荐给更多身边有需要的家长们吧,让我们一起助力更多齐鲁学子顺利升学。
扫码即可进群
↓↓↓

志愿填报热点问题解答
网报志愿能否用手机或平板电脑?
建议不用。
一是屏幕小,不能很好地显示填报页面,影响填报,二是手机或平板电脑基本上都是通过触屏形式操作,容易发生误操作,三是其操作系统与普通电脑的操作系统存在一定差别,填报系统的有些功能在手机上可能会出现无法实施的状况。
志愿网报过程中遇到下拉菜单无法显示、无法提交等问题怎么办?
这类情况主要是本地网络拥堵网速太慢、计算机的浏览器兼容性不好等原因造成。遇到这类情况应尝试更换计算机、或查看志愿填报系统里的提示改装其他的浏览器,也可及时咨询学校老师或电话咨询县(市、区)招办(电话在报名平台上公布)。
此前报了专科提前批后,如果被录取能不能不去,再报后面批次的志愿?
不可以,一旦被前面的批次录取后,将不再参与后面批次的投档录取。如果你放弃就读,意味着今年你不能顺利进入大学。
公费师范生报考后,会不会被调剂到没有填报的专业或者城市去?
不会。只要考生被提前批公费师范生录取,一定是自己填报过的专业。
96个志愿有必要全部填满吗?
一定要填满!根据平行志愿的规则,当开始检索你的志愿的时候,如果考生的第一个志愿未被录取,会再依次检索他后面的志愿。没有哪个考生可以确保你填报的几个志愿就一定能被录取,之所以设置96个志愿,也是给你最大几率的投档到自己理想的专业和院校去,考生为什么要不填满96个志愿呢?多添一个,就是多一分安全。
“冲一冲”的志愿放在前面是不是很危险?
不应该这样理解,用通俗的话讲,你不还有“稳一稳”和“保一保”嘛~对这个问题存在这种疑惑,其实本质上还是对平行志愿没有学习了解透彻。之所以在规划96个志愿时要遵循“冲稳保”的原则,是让考生在最大程度上不浪费自己辛苦考来的分数。依据平行志愿录取规则,考生的志愿是从第一个往后依次被检索的,因为把冲刺的志愿放在前面,是比较推荐的。因为说不定你就实现了志愿的“高就”。
常规批和艺术类本科批能否同时报考?
不可以。考生不可以在同一时间段报考两个类别的志愿,因此普通类常规批一次志愿、艺术类本科批和体育类常规批第一次志愿不可以同时报考。但是如果你提前批报考了艺术类,7月5日-8日想以普通类身份报考普通类常规批,这是可以的。
怎样生成志愿预填表?
考生可登录山东省教育招生考试院网(www.sdzk.cn)进入“山东省普通高等学校招生考试信息平台”,在“志愿填报辅助系统”中,通过条件筛选,选择符合本人填报的院校专业志愿,通过“保存至志愿预填表”操作选定后,在“查看志愿预填表”页面内,点击“保存志愿预填表”按钮,可生成本次考生志愿预填表。
注意:普通类常规批最多生成96个志愿。艺术类本科批统考、艺术类本科批联考、体育类常规批最多生成60个志愿。
考生在填报志愿规定时间内有几次修改志愿的机会?
考生在填报志愿规定时间内,可以有“1+5”次志愿填报和修改机会,即志愿信息首次成功提交后,最多可以再修改提交5次志愿信息,并以最后一次填报(修改)提交的信息为准。
志愿填报时间截止后还可以补报志愿吗?
不接受任何补报志愿。只能在本段(次)录取结束后,再参加下段(次)志愿填报和录取。
志愿填报辅助系统和志愿填报系统有什么区别?
志愿填报辅助系统是查询招生计划和预选志愿的系统,对预选的志愿可以修改、删除、生成志愿预填表,所生成的志愿预填表并非是考生正式填报的高考志愿。
志愿填报系统是考生正式填报志愿的系统,考生通过该系统填报的高考志愿才具有法定效力,是对考生投档录取的重要依据。
志愿填报辅助系统主要有哪些功能?
借助志愿填报辅助系统,考生可以查询招生计划和预选志愿。
主要功能:
一是供考生查询招生计划。系统提供按院校名称、专业名称、选科要求、院校所在省份、层次(本、专科)等条件的筛选计划功能。
二是考生在查询招生专业后,可以保存至预填表。保存预选志愿功能只适用于普通类常规批、艺术类本科批统考类、艺术类本科批联考类、体育类常规批平行志愿,其他批次只提供计划查询服务。
怎样生成志愿预填表?
考生在浏览器中访问https://wsbm.sdzk.cn,进入山东省普通高等学校招生考试信息平台系统主页,点击进入该系统。
考生可登录山东省教育招生考试院网(www.sdzk.cn)进入“山东省普通高等学校招生考试信息平台”,在“志愿填报辅助系统”中,通过条件筛选,选择符合本人填报的院校专业志愿,通过“保存至志愿预填表”操作选定后,在“查看志愿预填表”页面内,点击“保存志愿预填表”按钮,可生成本次考生志愿预填表。
注意:普通类常规批最多生成96个志愿。艺术类本科批统考、艺术类本科批联考、体育类常规批最多生成60个志愿。
志愿预填表必须生成吗?
建议生成!这样在正式填报志愿时,可以一键导入,然后再做细微调整。由于填报系统有保护机制,登录一段时间不操作可能会被强制下线,如果到正式填报时再一个个输入志愿,可能会费时又费力。
采用一键导入方式导入预填志愿后还能进行修改吗?
可以修改。“一键导入”的方式仅适用于夏季高考平行志愿,其填报志愿和逐个输入志愿的方式一样,均可进行插入、删除、新增、调整等操作。
普通类常规批第一次志愿,什么时间可以知道结果?
7月24日,公布普通类特殊类型批、普通类和体育类常规批第1次志愿录取结果。
普通类常规批第1次志愿若没录取,下一次再填报是什么时候?
如果你在7月24日查到自己没有被录取,那就在7月26日-28日(每天9:00-18:00)去填报普通类、体育类常规批第2次志愿,当然,这个时间填报的就是剩余本科计划和专科计划了。
一段线以下考生什么时间填报志愿?
7月26日-28日(每天9:00—18:00),填报普通类、体育类常规批第2次志愿,填报艺术类专科批第1次志愿、春季高考专科批(含技能拔尖人才)第1次志愿。
也就说一段线以下的考生,在7月5日至8日这几天不需要填报志愿。这段时间考生可以好好规划高职专科的志愿。
普通类常规批第2次志愿,什么时间出结果?
8月1日,公布普通类、体育类常规批第2次志愿、艺术类专科类第1次志愿、春季高考专科批(含技能拔尖人才)第1次志愿录取结果。
常规批第2次志愿若没录取,下次填报是什么时候?
8月2日-3日(每天9:00—18:00),填报普通类、体育类常规批第3次志愿,填报艺术类专科批第2次志愿、春季高考专科批(含技能拔尖人才)第2次志愿。
常规批和艺术类本科批能否同时报考?
不可以。考生不可以在同一时间段报考两个类别的志愿,因此普通类常规批一次志愿、艺术类本科批和体育类常规批第一次志愿不可以同时报考。但是如果你提前批报考了艺术类,7月5日-8日想以普通类身份报考普通类常规批,这是可以的。
报普通类常规批志愿时,本科和专科能一起填报吗?
常规批第二次或第三次志愿填报有剩余本科计划和专科计划,可以一起填报。
报考地方专项计划是否需要面试?
不需要。
根据山东省教育厅印发《关于做好2022年面向农村和脱贫地区学生招生专项计划工作的通知》。高考成绩公布后,符合地方专项计划报考条件的考生须填写《审核表》,考生本人在《审核表》指定区域签字确认后,于6月30日前到考生所在县(市、区)教育(教体)局资格审核承办部门进行资格审核,提交材料为《审核表》、本人及父亲或母亲户口簿、本人身份证原件及复印件(如申请人提供其他法定监护人户口簿的,须同时提供法定监护人资格证明)。各县(市、区)教育(教体)局审核完毕后,将合格考生名单在教育行政部门或招考机构网站上公示3个工作日。
报考地方专项计划是定向就业吗?有定向服务的年限吗?毕业后一定要去农村地区或是贫困地区工作吗?
设立地方专项计划是为了提高重点高校招收农村和贫困地区学生比例,促进教育公平和区域平衡发展。地方专项计划没有定向就业地市,也没有定向服务年限。考生毕业后可根据自身情况选择继续深造或自主就业。
怎样知道自己是否具备报考资格?
山东省教育招生考试院将于7月中旬发布《专项计划审核通过考生名单公示》,在该名单中,学生可通过查询得知自己是否具备报考资格。

报考地方专项计划志愿填报在哪一个批次?
地方农村专项计划志愿包含在96个普通类常规批志愿之内,具有相应资格的考生可在常规批第1次志愿填报时填报,若第1次志愿录取完成后仍有剩余计划,可在常规批后续志愿填报时继续填报。
地方专项计划志愿单设志愿代码,与其它常规志愿混合填报,投档录取规则与其它常规志愿相同。
2022年山东高考志愿填报建议
今年山东的招录情况较为严峻,首先不能按照往年的录取分数来填志愿——因为相同的分数,排位相差是巨大的!举个例子,439分去年还排在286814,今年就297105了…
其次,也不能单纯对照往年排位填志愿,因为今年招生计划与参考人数均有所变化,排位也不能完全对应上。那么位次如何换算呢?参考以下:
问:我的孩子考了558分,排位50102,怎么换算成去年的分数和排位?
答:这里需要用到下面的公式:

然后再查去年和前年的投档表及招生计划变化,综合考虑。
提前批第一次志愿报考了军校,但是没进军检名单,提前批第二次志愿还能再报吗?可不可以第二次志愿填报时换成公安类院校填报?
(1)提前批第一次志愿填报后公布了军队院校的军检名单,这部分学生需要去参加军检。等提前批第一次志愿录取后,会公布剩余计划,未被录取且之前通过军检的考生可以继续填报军队院校的提前批第二次志愿。也就是说,之前没有参加军检或者军检未通过的考生是不能参加军队院校的提前批第二次志愿填报的。
(2)军检通过后,只能填报军队院校,不可填报公安类院校。军检结果、公安体检结果、直招士官体检结果不通用。

声明:本文信息来源于网络,由齐鲁家长圈(微信公众号:sdgkjzq)排版编辑,如有侵权,请及时联系管理员删除。



























