
2023届西南“3+3+3”高考备考诊断性联考卷(一)语文试题答案
2022-12-19 16:05|编辑: 强老师|阅读: 2475
摘要
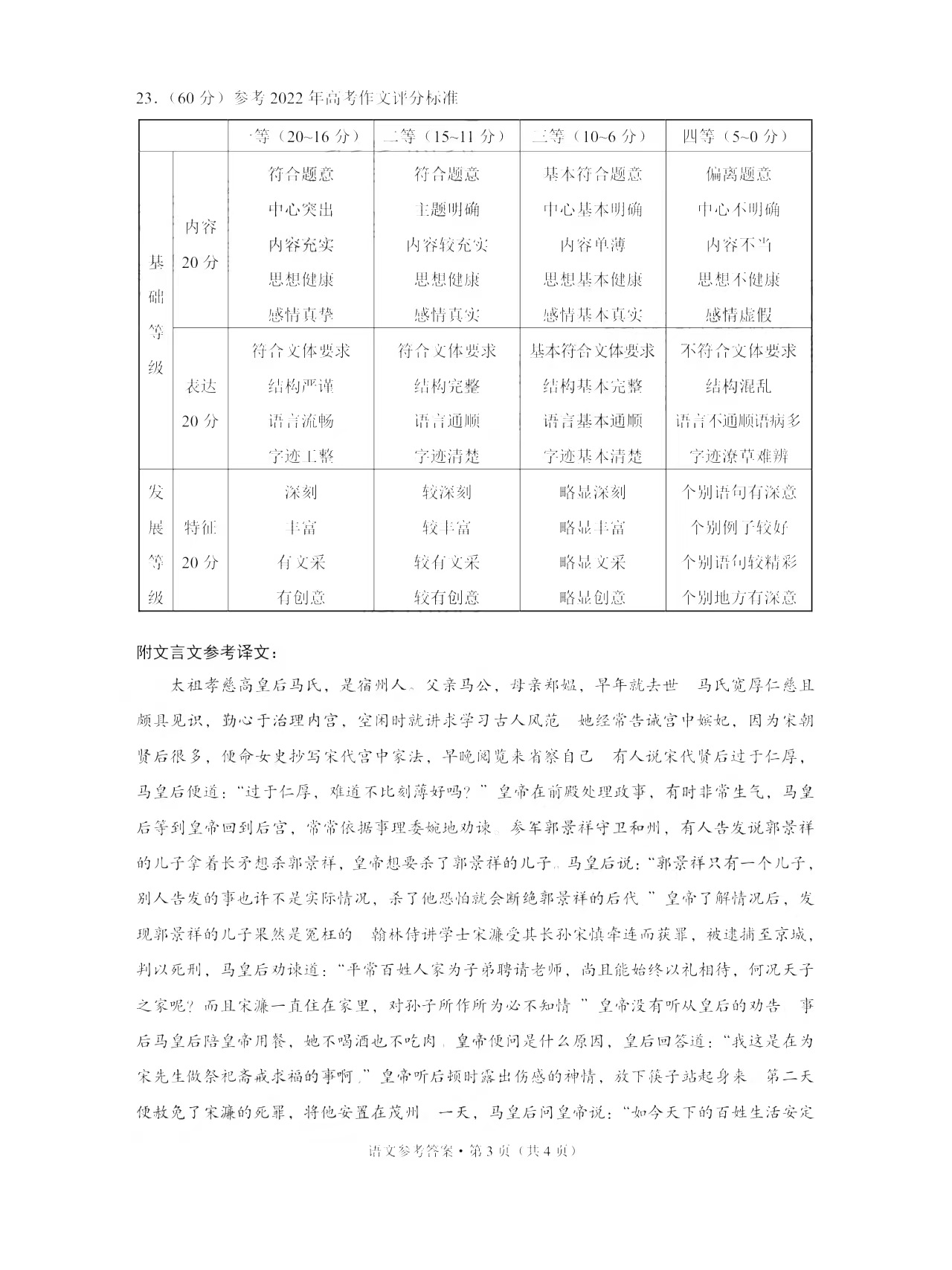
2023届西南“3+3+3”高考备考诊断性联考于2022年12月19日开考,为方便大家下载学习,自主选拔在线团队特整理了2023届西南“3+3+3”高考备考诊断性联考卷(一)语文试题答案,供大家参考!
- 1
- 2
- 3
- 4
页
0
收藏
分享到: 
![QR Code]()

报错
微信扫一扫分享
微信里点“发现”
扫一下二维码便可将本文分享至朋友圈
上一篇:2023届西南“3+3+3”高考备考诊断性联考卷(一)语文试题
下一篇:2023届西南“3+3+3”高考备考诊断性联考卷(一)数学试题
2023届高三模拟试题2023届西南高考备考诊断性联考
2023届高三全国名校开学考/大联考/模考试题及答案汇总2023-08-21
0/500
没有更多了
2026届高三大联考
2026届高三联考试题
九师联盟2026届高三联考试题
T8联考试题及答案
2025高三T8联考
华大新高考高三11月质量检测

强基备考

综评备考

选科指导

优质试题

热门资料

竞赛经验

热门讲座

升学规划

查分数线
扫码关注,回复关键词“2026”,领取升学福利

自主选拔在线
zizzsw 复制















