临近期末,很多地区高一要做最终选科决策。家长不知道该如何指导孩子选科?今天,自主选拔在线特为大家整理了新高考选科各种组合的优劣势建议、20种选科组合专业的覆盖率,以及42所双一流建设大学的选考科目要求,供大家收藏备用。
一、选科要求类别
按照目前公布的方案统计,专业选考科目要求共有 23 种,其中不提科目要求的本科专业数量占本科专业总数的 43.76%,
含物理科目的占比为 51.79%,含化学科目的占比为 46.46%,含 “物理+化学”科目的占比为 45.98%,含历史科目的占比为 1.74%。

二、选科组合优势分析
新高考20种选科组合2024年专业覆盖率如下

1.物理+化学赢天下
新高考6选3共有20种(12种)选科组合,其中物理+化学两科出现率是最高的,尤其很多理工农医专业物化更是标配选项。因此“物理+化学+X”的4个组合成为专业覆盖率王者。
物理+化学+生物覆盖率高达96%。这个组合对考生的逻辑思维能力要求强,能选的专业多,从数据上来看,是考双一流大学的NO.1选择。而专业覆盖率95%以上的物理+化学+地理则成为最优“平替”。
覆盖率其次的是物理+化学+历史,覆盖率也在95%以上,但是这个选择只适用于3+3新高考省份。
虽然,物理+化学+政治覆盖率大概在90%左右,但这个组合覆盖了很多提前批的专业,实则是路越走越宽的一个组合。
2.化学比重大大提升
物化组合的提升和化学单科比重的提升有很大关系,比如历史学类中的文物保护技术专业,在2019年选科历史就行了,但在2021年,必选化学!这也让原本的3+1+2基本变成了3+2+1。
3.政治地位上升
在新的选科要求中,明确政治学类、马克思主义理论类、公安类专业,必选政治,也因此,政治的覆盖率也有所提升,在“3+1+2”首选历史的情况下,含政治的组合(史政地、史政生、史政化)专业覆盖率已经达到了前3名,在46%-47%上下。而且,必须注意的是,如果你家孩子想考公安院校,那么政治基本上就是必选的。
4.优势选科推荐
在给孩子选科的时候除了考虑专业覆盖率还有就是孩子的学习能力。有很多学生和家长曾经在我们的文章下留言,感慨新高考改着改着就变回大文大理了,其实这也是趋势。一方面是专业需求,一方面和孩子的偏向有关系。
逻辑思维好的学生理科强,记忆力好的学生文科强。比较典型的几种方案:
①物理+化学+生物
物理+化学+生物,传统的理科组合,非常考验考生逻辑思维,学校擅长培养,但相应的需要背诵的知识点少。可选专业比例最多,达96.63%。学霸基本都选这个组合,高手的竞技场;即使不是高手,由于较高专业覆盖率和录取率也是一般选手的不错选择。
②物理+化学+地理
物理-化学-地理组合,既保证了较高的专业覆盖率,也在一定程度上降低了与顶级学霸的赋分PK,也是广大考生比较喜欢的一个组合。
专业覆盖面也较广,可报考专业门类多,理科、工科类的热门专业都可以报考,此外经济类、管理类、农学类、医学也在选择之列。
③物理+化学+政治
由于政治地位提升,这个组合可攻可防,尤其是以后想考公务员的同学可以着重考虑。在新高考中,“物理+政治”在提前批非常吃香,考生既可以在提前批冲刺,也可走理工科的专业方向。
④历史+政治+地理
历史+政治+地理是传统的文科组合,文科思维相辅相成,且学校擅长培养。可选专业比例较多,虽然看起来专业覆盖率仅46.95%,但是基本覆盖率选这个组合所倾向的所有专业。是文科学霸偏爱的一个组合。
如果觉得这个组合比较难,历史+政治+生物也是不错的选择。
⑤物理+化学+历史/历史+政治+物理
这两个都仅存在“3+3”模式省份,是适合文理素养兼具的考生,一般是学霸比较喜欢的组合。共同点是学习难度很大,但是对于学霸很有赋分优势。近几年,都有这样组合的学霸赢家。
5.不建议选科方案
历史+化学+地理:选化学没选物理,化学没任何优势,选历史没搭配政治,历化地学习难度中上。报考专业基本上只比文科类的多出了护理学助产学以及人文地理学;
历史+化学+生物:物理不好,又担心就业面窄,所以选了化学和生物,热门理工专业一个也报不了,只比文史类多了一个园林学,护理、助产以及人文地理学;
物理+生物+地理:可报专业约等于文科类的历政生;
物理+生物+政治:选了物理却没化学,可以报中医,工程管理,食品类金融分析,精算类。但热门理工专业你一个也报不了,比如计算机,人工智能。
三、42所双一流大学选科要求汇总
除了学科特长外,最终指导考生选科的还是你想报考的专业。为了帮助大家了解各专业的选科要求,自主选拔在线特汇总了42所双一流大学的情况,请一起往下看。
说明:
1、以下内容仅供参考,实际要求以当年高校发布的招生章程为准。
2、本《要求》中高校公布了所有跨省招生的专业及专业选考科目要求。
3、以下选科要求仅适用于2024及以后高考的考生。
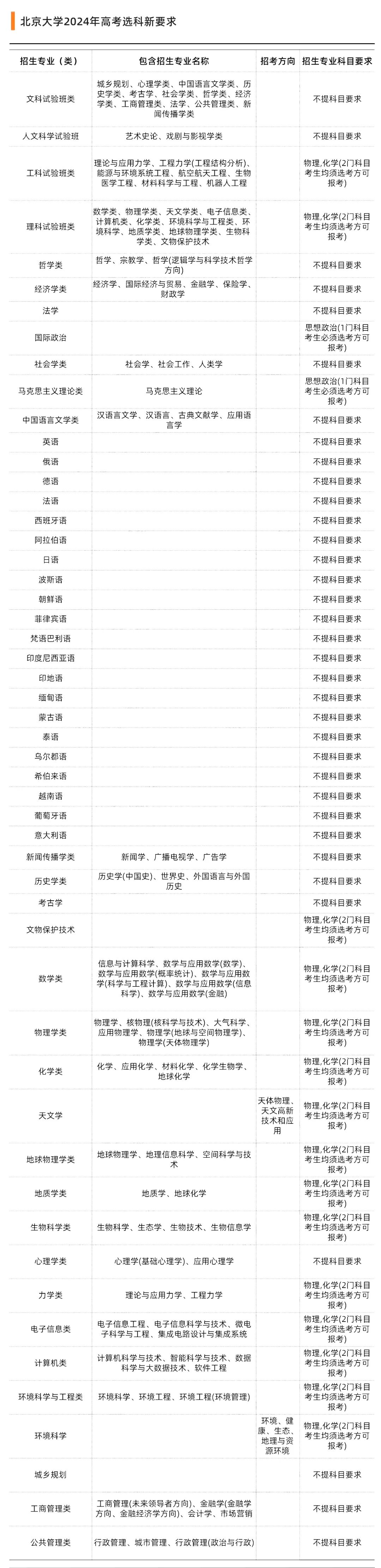
1.北京大学

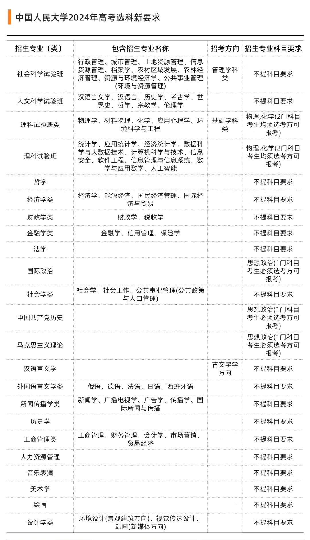
2.中国人民大学

3.清华大学

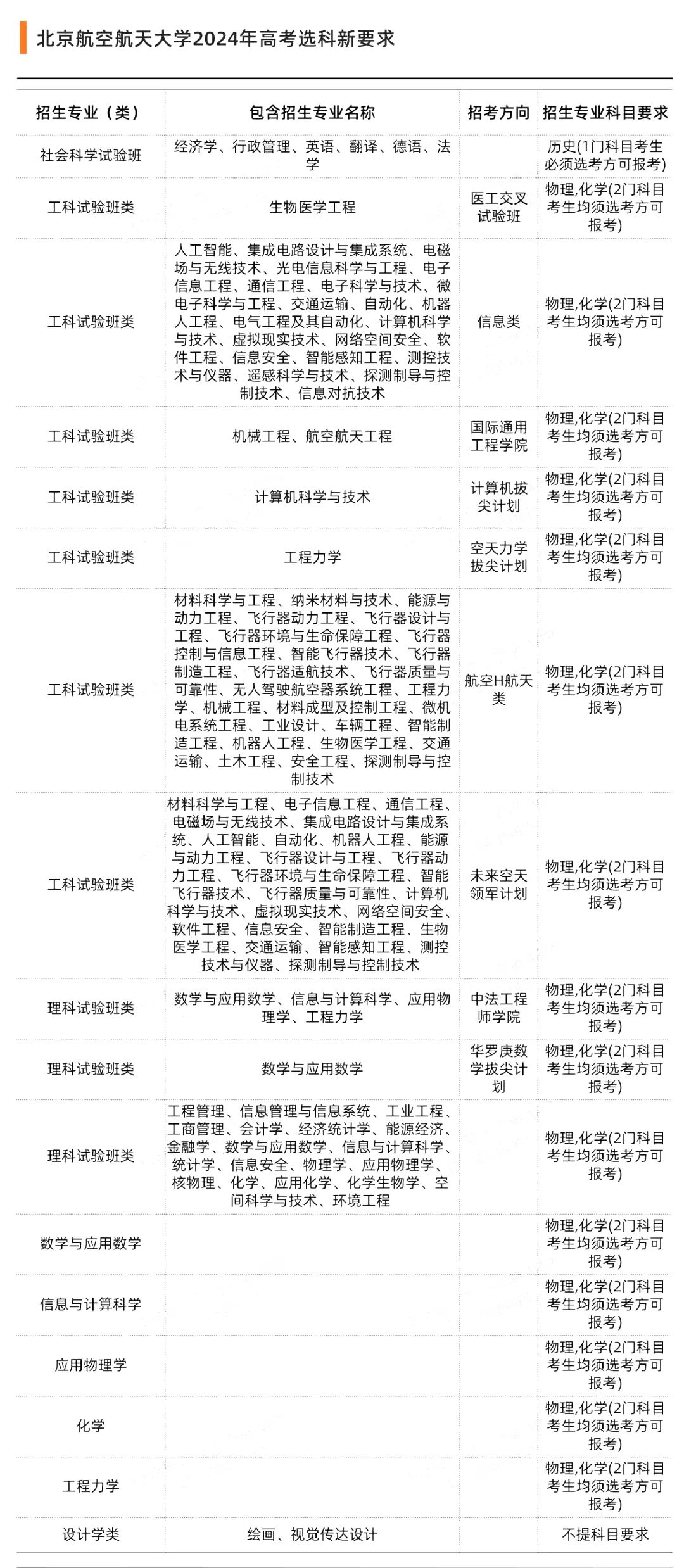
4.北京航空航天大学

5.北京理工大学

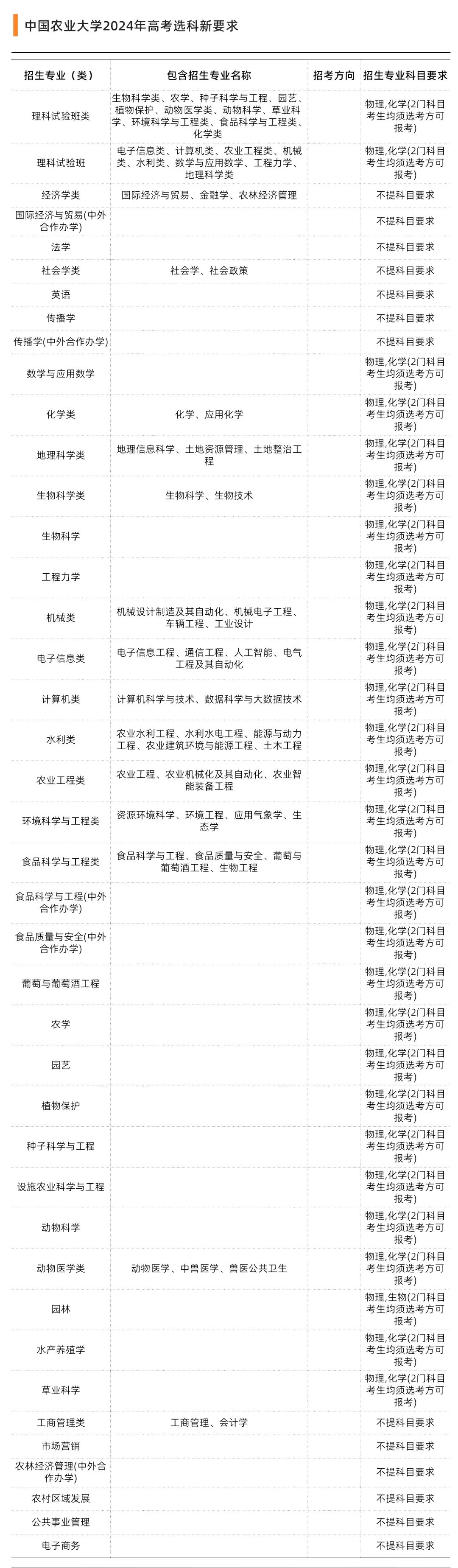
6.中国农业大学

7.北京师范大学

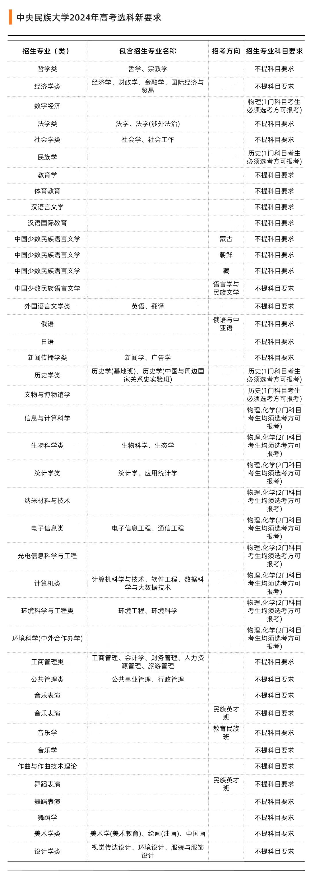
8.中央民族大学

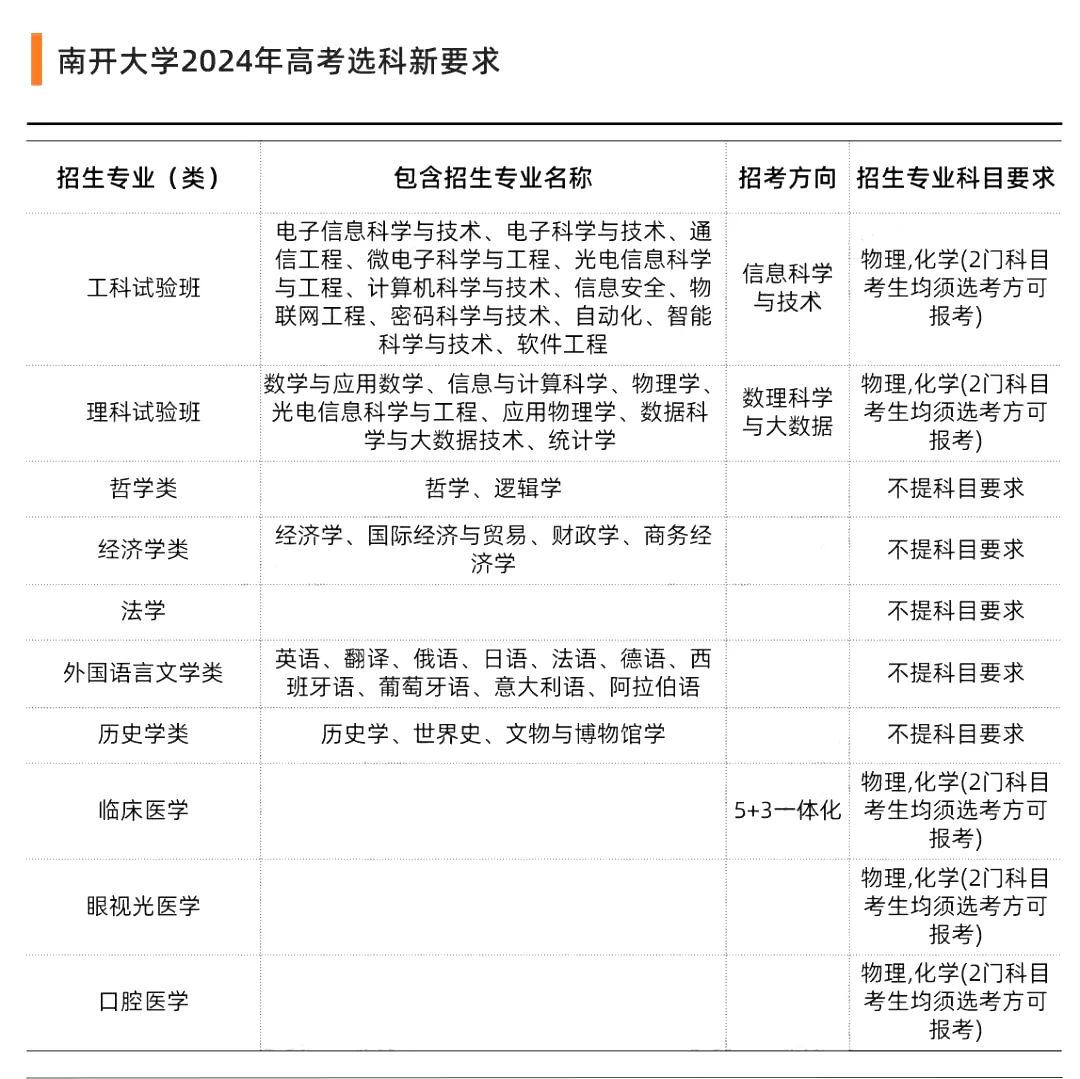
9.南开大学

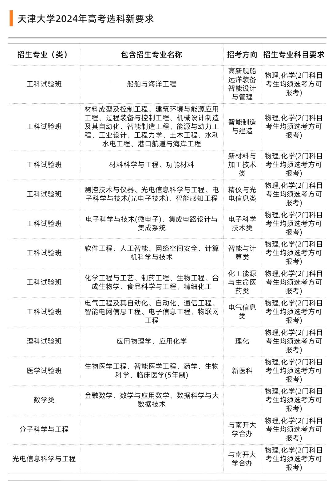
10.天津大学

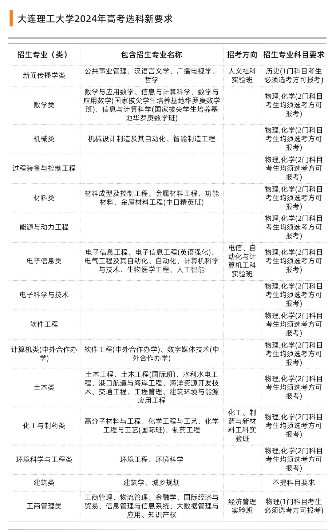
11.大连理工大学

12.吉林大学

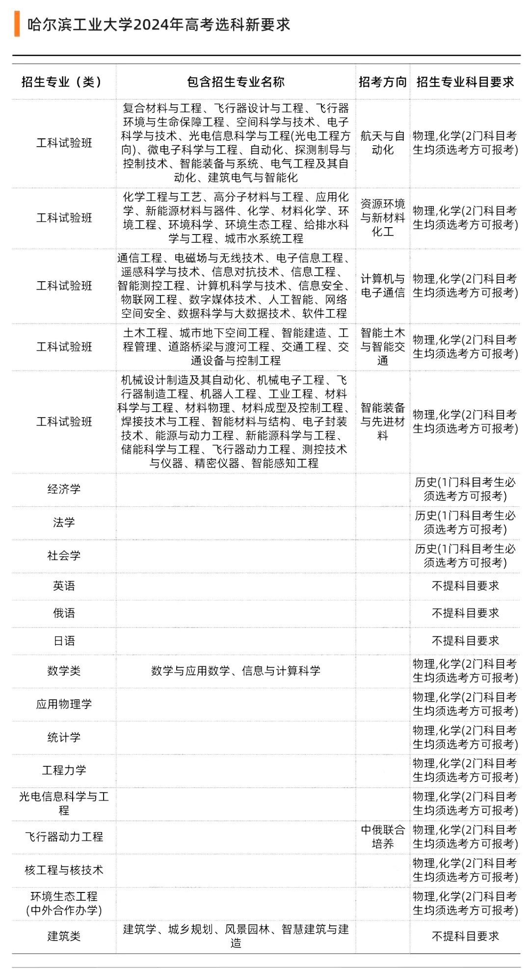
13.哈尔滨工业大学

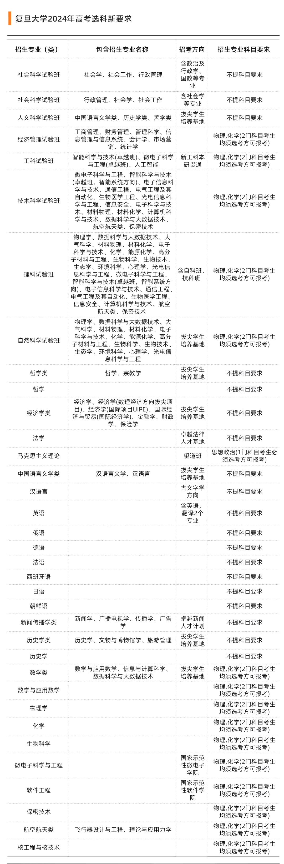
14.复旦大学

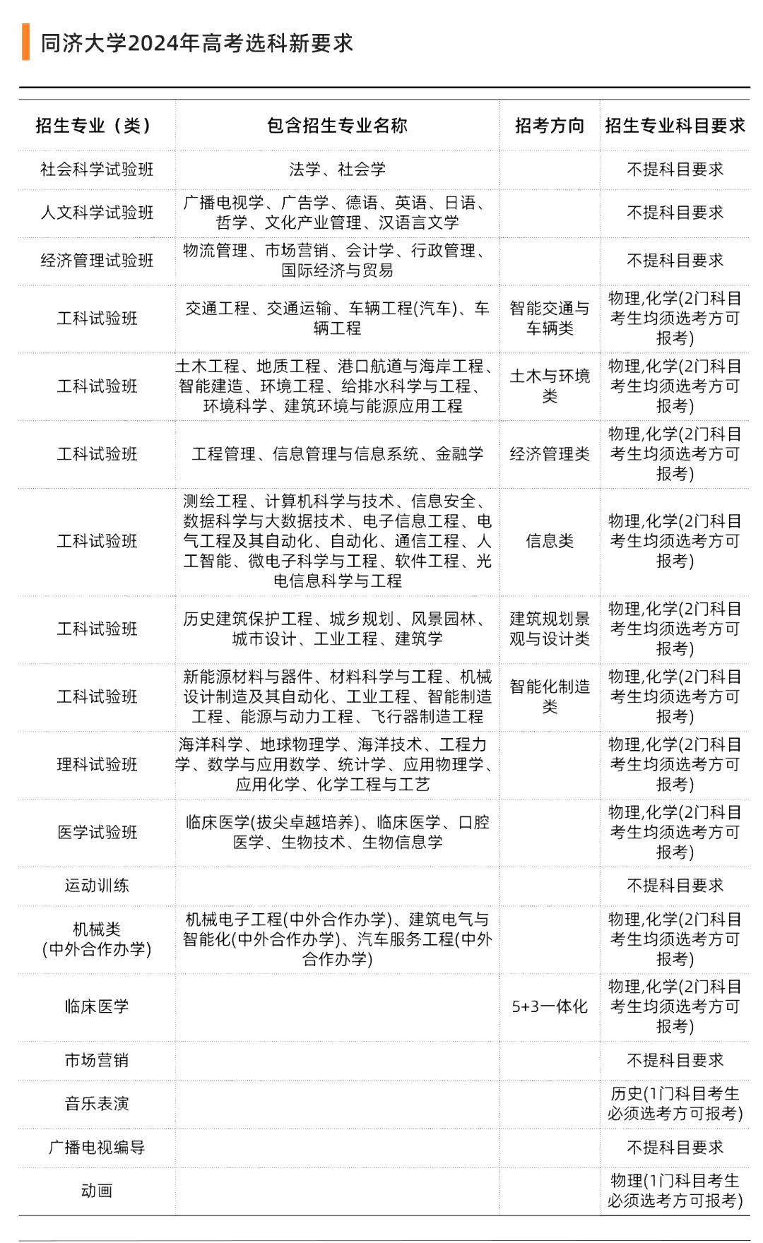
15.同济大学

16.上海交通大学

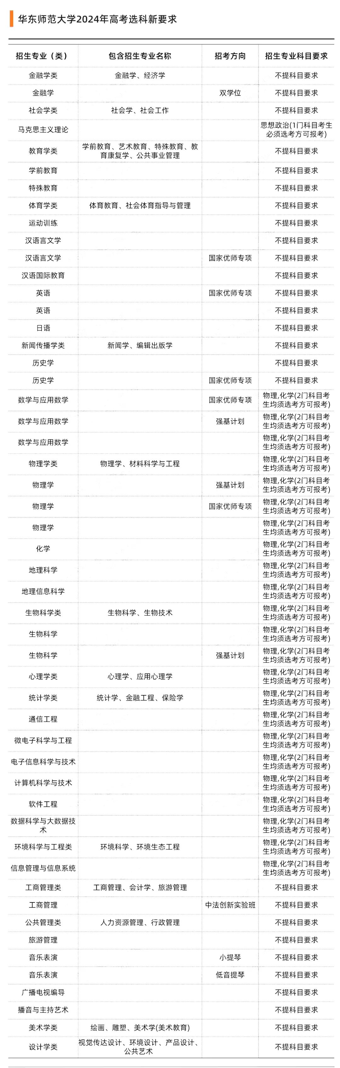
17.华东师范大学

18.南京大学

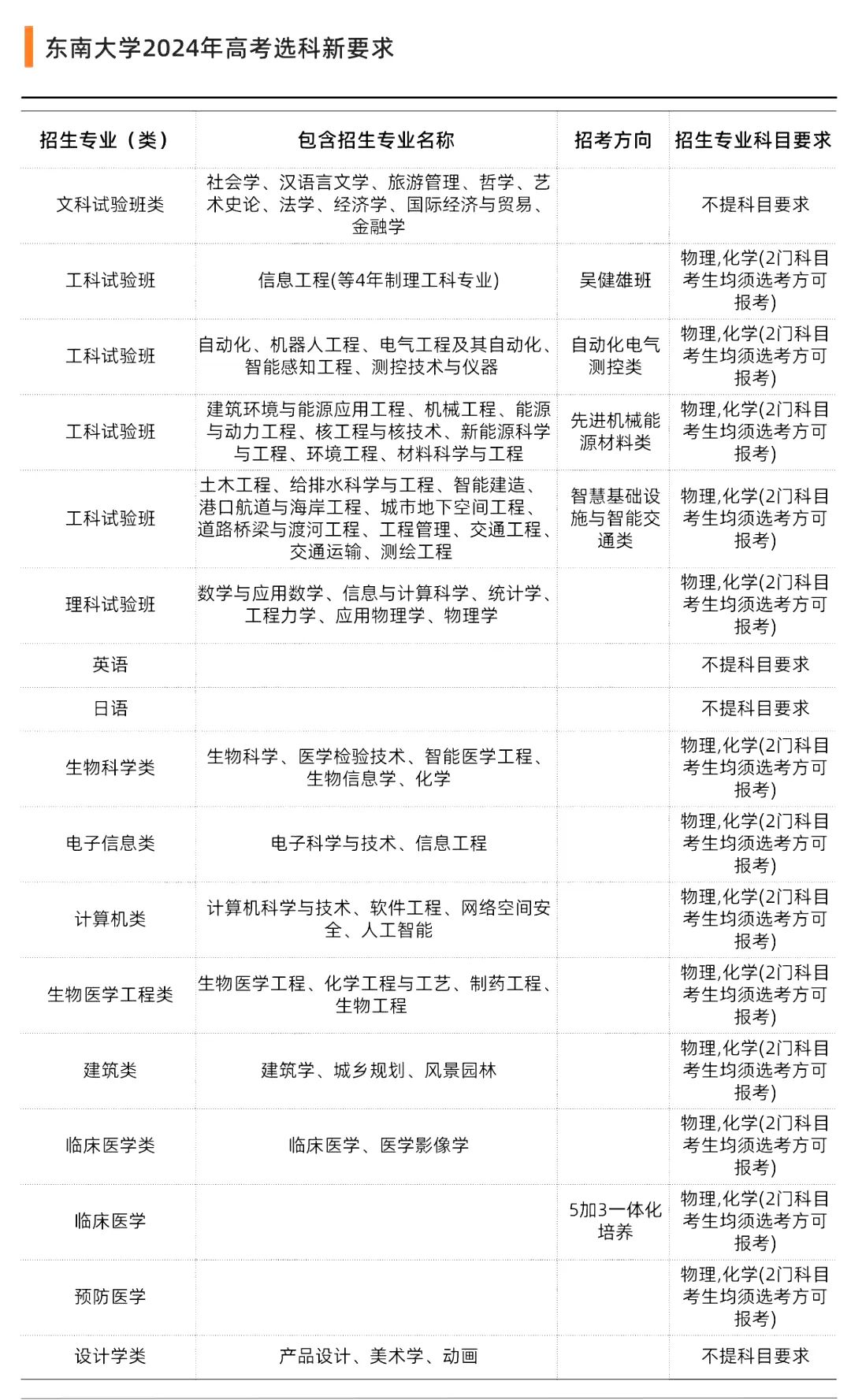
19.东南大学

20.浙江大学

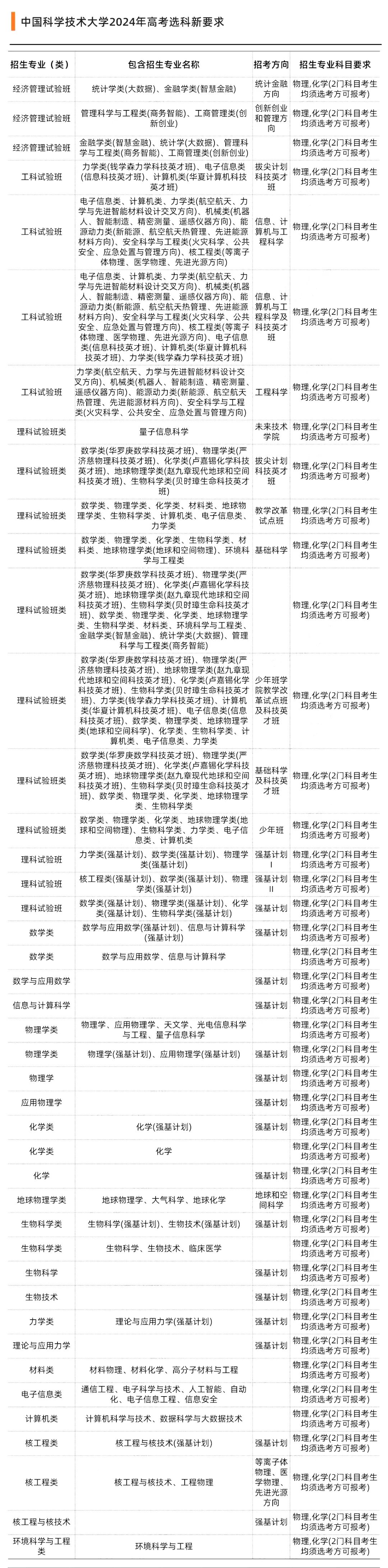
21.中国科学技术大学

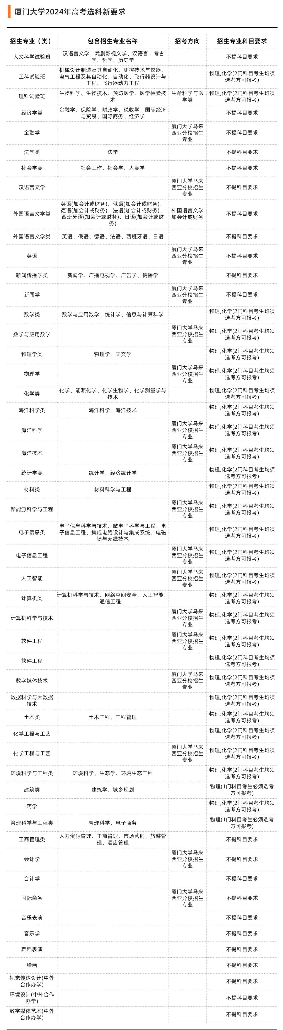
22.厦门大学

23.山东大学

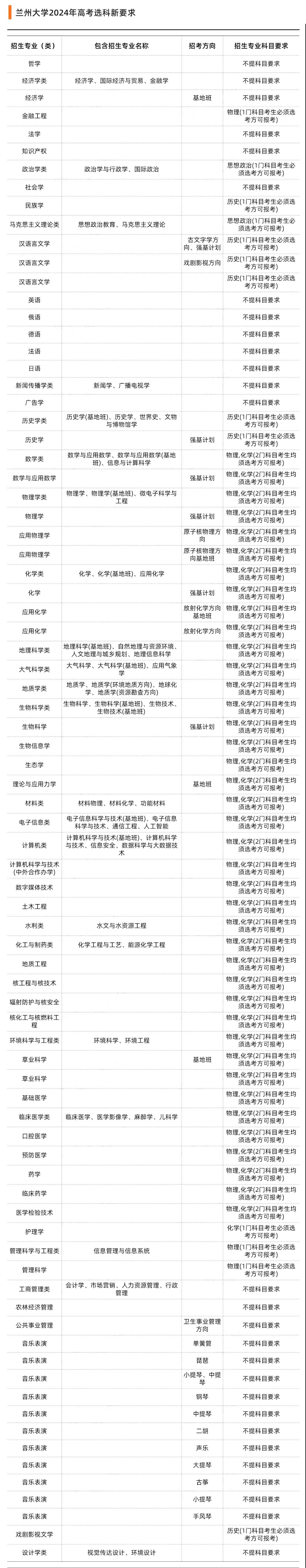
24.兰州大学

25.中国海洋大学

26.武汉大学

27.华中科技大学

28.中南大学

29.中山大学

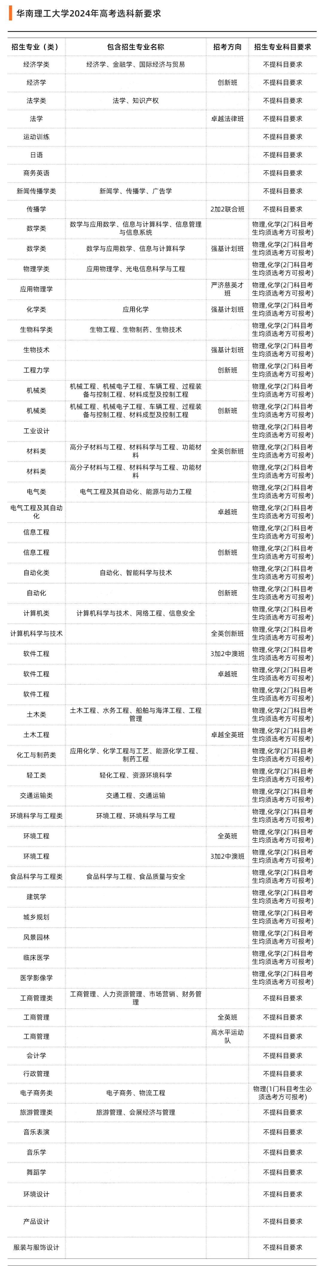
30.华南理工大学

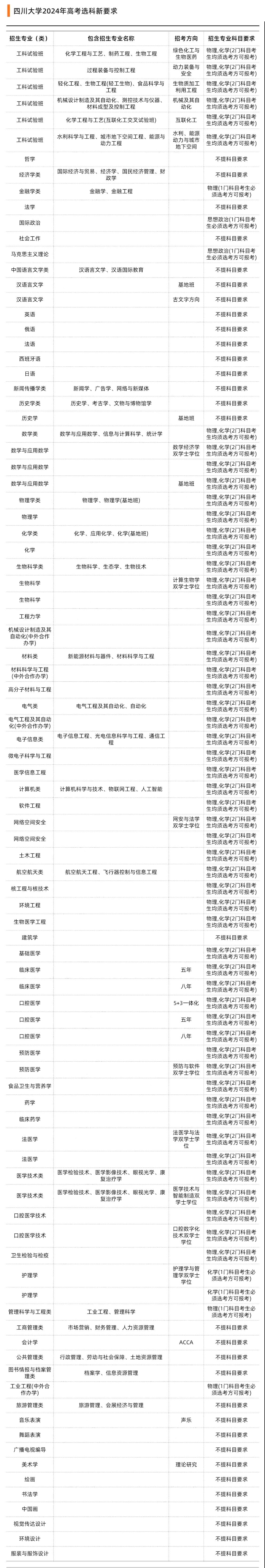
31.四川大学

32.重庆大学


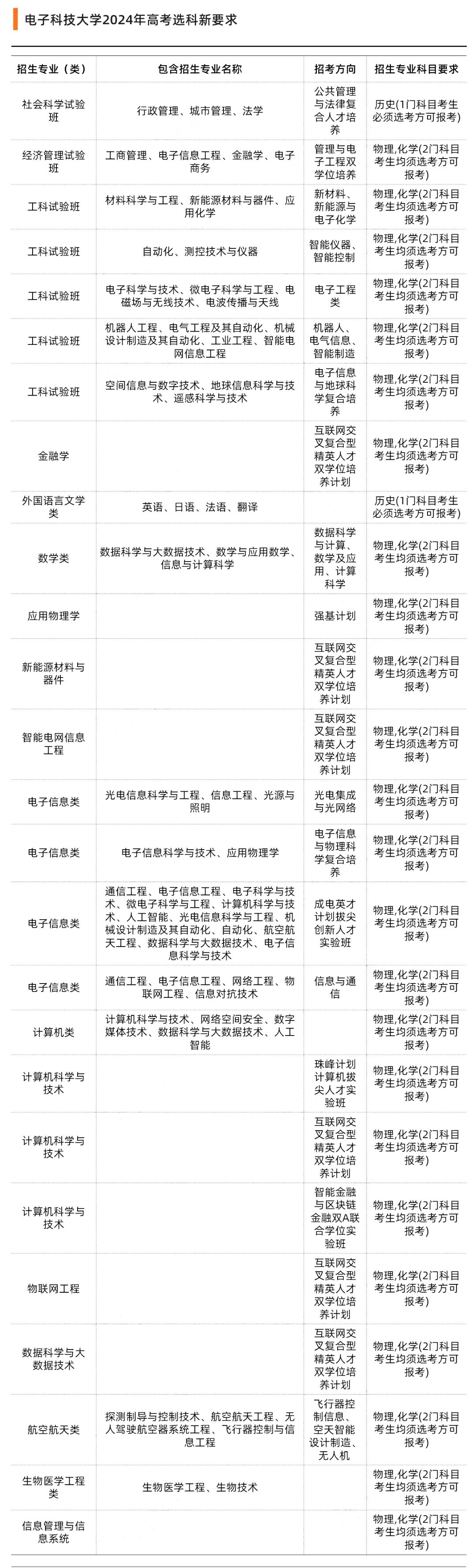
33.电子科技大学

34.西安交通大学

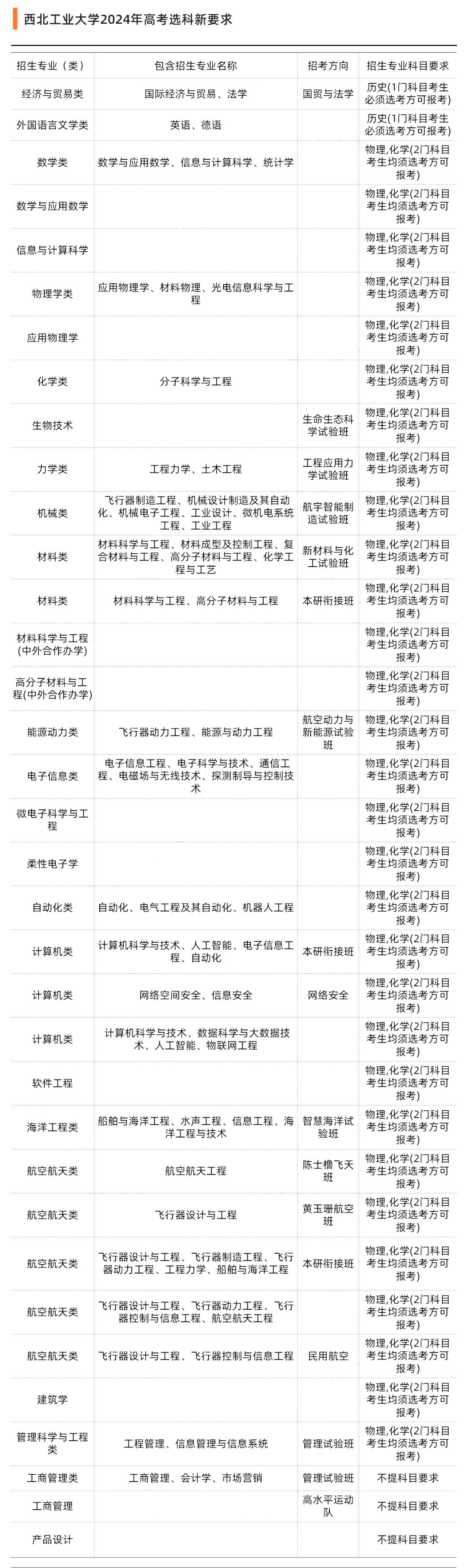
35.西北工业大学

36.东北大学

37.郑州大学

38.湖南大学

39.云南大学


40.西北农林科技大学

41.新疆大学


42.国防科技大学

声明:本文由自主选拔在线(微信公众号:zizzsw)整理编辑,信息综合来源于省考试院及网络,如有侵权,请及时联系管理员删除。



























