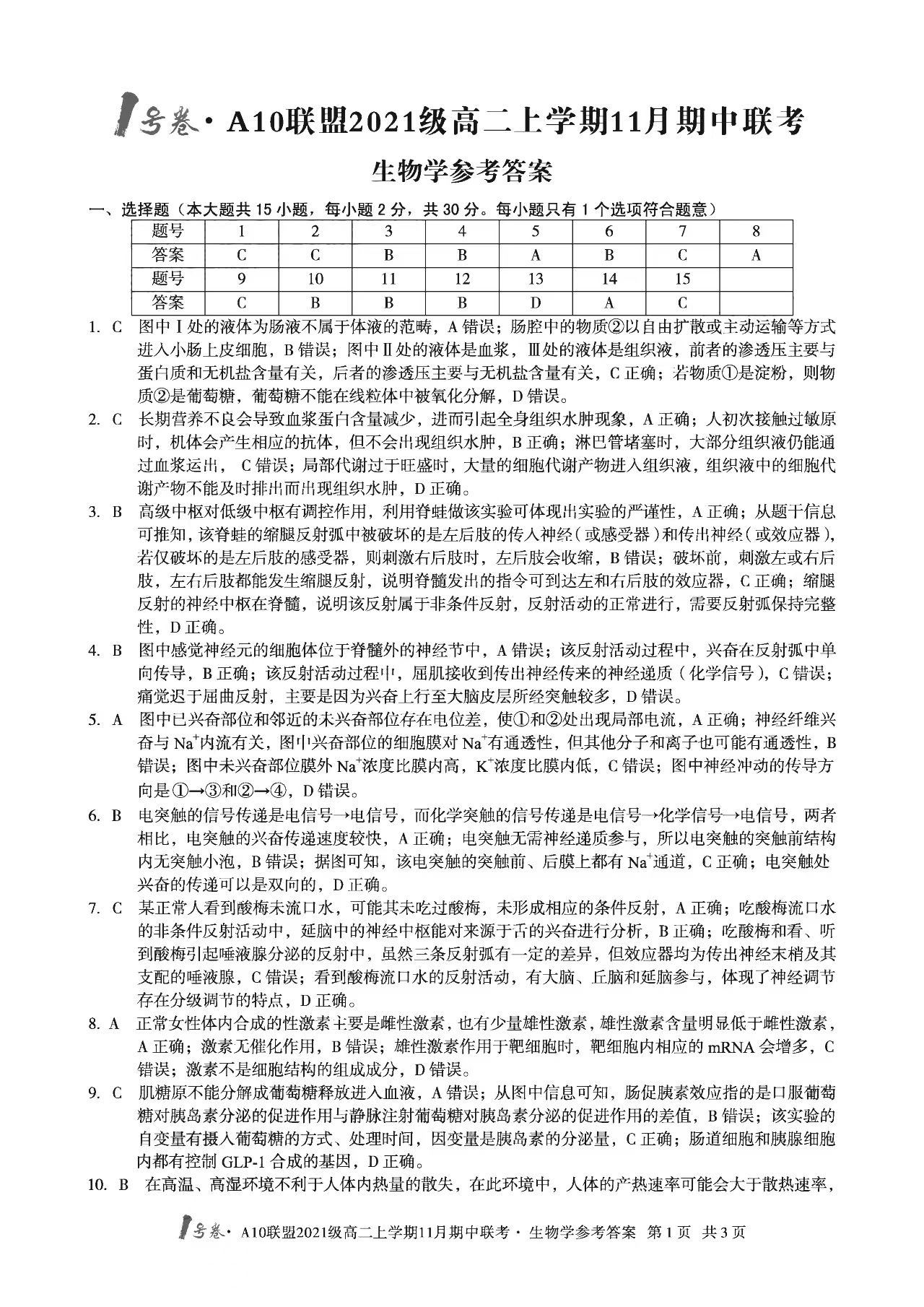
2023安徽A10联盟高二11月联考于2022年11月17日开考,为方便大家下载学习,自主选拔在线团队特整理了2023安徽A10联盟高二11月联考生物试题答案,供大家参考!
优质试题推荐>>>2023届高三全国名校大联考/期中考试题及答案汇总
其他科目试题>>>2023安徽A10联盟高二11月联考试题及答案汇总
2023安徽A10联盟高二11月联考生物试题答案



2022-12-22 18:37|编辑: 强老师|阅读: 693
摘要
2023安徽A10联盟高二11月联考于2022年11月17日开考,为方便大家下载学习,自主选拔在线团队特整理了2023安徽A10联盟高二11月联考生物试题答案,供大家参考!
2023安徽A10联盟高二11月联考于2022年11月17日开考,为方便大家下载学习,自主选拔在线团队特整理了2023安徽A10联盟高二11月联考生物试题答案,供大家参考!
优质试题推荐>>>2023届高三全国名校大联考/期中考试题及答案汇总
其他科目试题>>>2023安徽A10联盟高二11月联考试题及答案汇总

0
收藏
微信扫一扫分享
微信里点“发现”
扫一下二维码便可将本文分享至朋友圈
上一篇:2023安徽A10联盟高二11月联考生物试题
下一篇:2023安徽A10联盟高二11月联考化学试题
2023届高三全国名校开学考/大联考/模考试题及答案汇总2023-08-21
没有更多了
4
安徽合肥一中省十联考2026届高三12月联考生物试题及答案5
安徽合肥一中省十联考2026届高三12月联考化学试题及答案6
安徽合肥一中省十联考2026届高三12月联考政治试题及答案7
安徽合肥一中省十联考2026届高三12月联考物理试题及答案8
安徽合肥一中省十联考2026届高三12月联考地理试题及答案9
安徽合肥一中省十联考2026届高三12月联考英语试题及答案10
安徽省2025-2026学年“耀正优"12月高三名校阶段检测联考安排2025强基计划备考指南
2025综合评价认可竞赛奖项
2025综合评价招生要点
2025综合评价报考指南
2025强基招生政策
2025强基计划转段名单

强基备考

综评备考

选科指导

优质试题

热门资料

竞赛经验

热门讲座

升学规划

查分数线
扫码关注,回复关键词“2026”,领取升学福利

自主选拔在线
zizzsw 复制