上海市长宁区2023届高三上学期期末一模已于近日正式开考,为方便大家下载练习此套试题,自主选拔在线团队特此汇总2023上海长宁区一模相关试题及答案,供大家参考!
优质试题推荐>>>2023届高三全国名校大联考/期中考试题及答案汇总
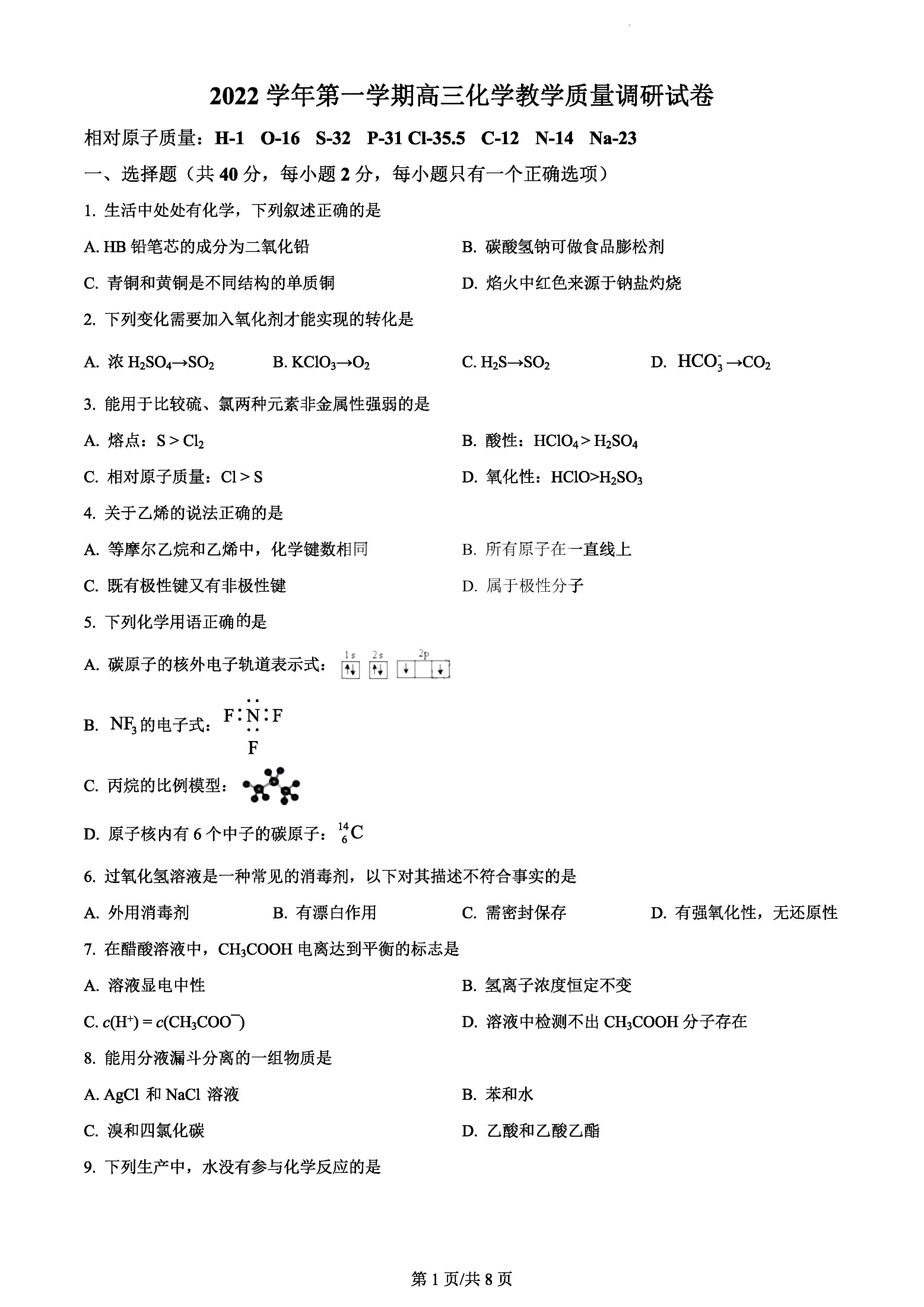
上海市长宁区2023届高三上学期期末一模化学试题



2023-01-28 19:23|编辑: 张老师|阅读: 983
摘要
上海市长宁区2023届高三上学期期末一模已于近日正式开考,为方便大家下载练习此套试题,自主选拔在线团队特此汇总2023上海长宁区一模相关试题及答案,供大家参考!
上海市长宁区2023届高三上学期期末一模已于近日正式开考,为方便大家下载练习此套试题,自主选拔在线团队特此汇总2023上海长宁区一模相关试题及答案,供大家参考!
优质试题推荐>>>2023届高三全国名校大联考/期中考试题及答案汇总

0
收藏
微信扫一扫分享
微信里点“发现”
扫一下二维码便可将本文分享至朋友圈
上一篇:上海市长宁区2023届高三上学期期末一模英语答案
下一篇:上海市长宁区2023届高三上学期期末一模物理试题
2023届高三全国名校开学考/大联考/模考试题及答案汇总2023-08-21
上海市长宁区2023届高三上学期期末一模试题及答案汇总2023-01-28
没有更多了
2026届高三大联考
2026届高三联考试题
九师联盟2026届高三联考试题
T8联考试题及答案
2025高三T8联考
华大新高考高三11月质量检测

强基备考

综评备考

选科指导

优质试题

热门资料

竞赛经验

热门讲座

升学规划

查分数线
扫码关注,回复关键词“2026”,领取升学福利

自主选拔在线
zizzsw 复制