陕西省咸阳市2023届高三高考模拟检测一已于近期开考,为方便大家巩固练习,自主选拔在线团队同步整理相关试题,供大家下载。
查看更多试题>>>2023年全国名校高三开学摸底考试试题及答案汇总
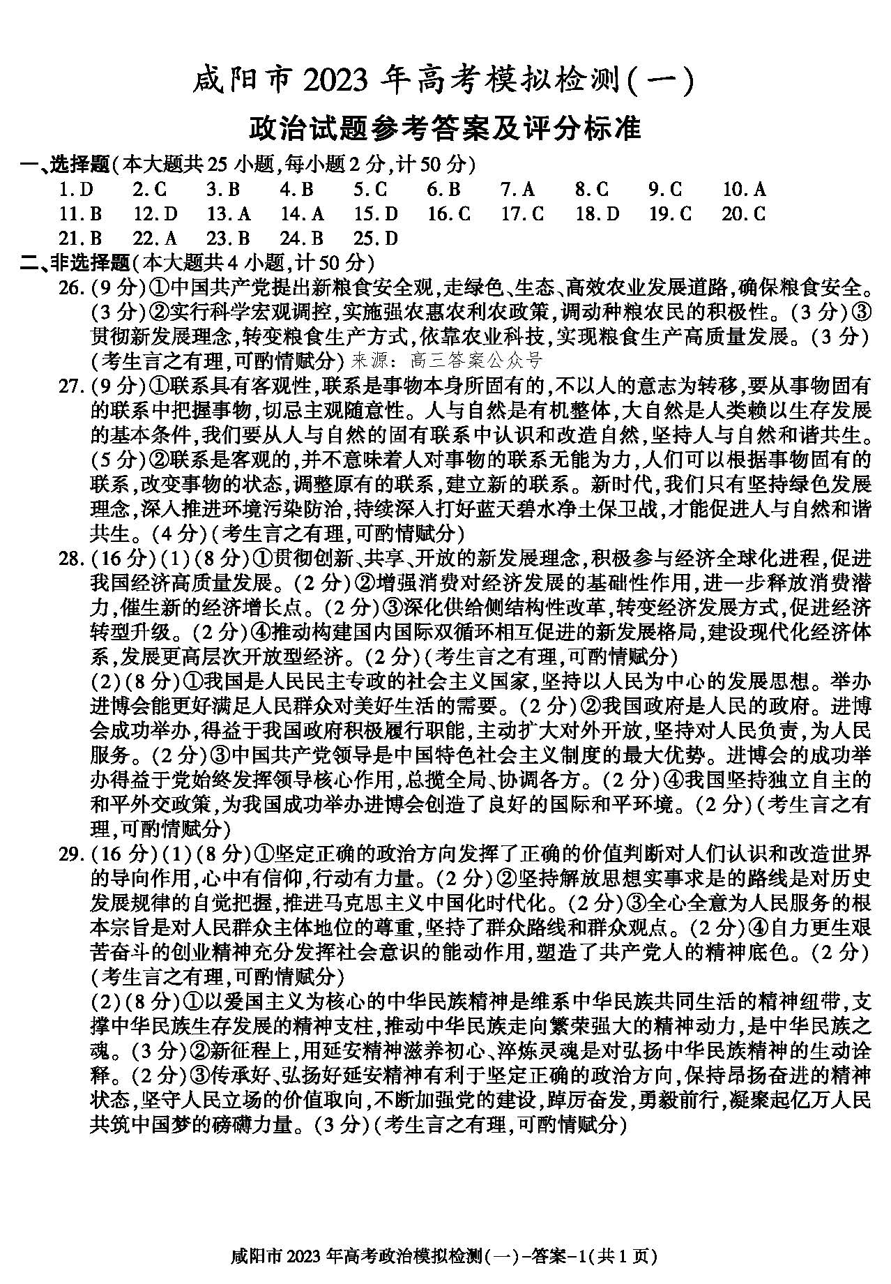
陕西省咸阳市2023届高三高考模拟检测一政治答案

声明:本文来源于网络,由自主选拔在线团队(微信公众号:zizzsw)排版编辑,如有侵权,请及时联系管理员删除。


2023-02-13 19:24|编辑: 张老师|阅读: 574
摘要
陕西省咸阳市2023届高三高考模拟检测一已于近期开考,为方便大家巩固练习,自主选拔在线团队同步整理相关试题,供大家下载。
陕西省咸阳市2023届高三高考模拟检测一已于近期开考,为方便大家巩固练习,自主选拔在线团队同步整理相关试题,供大家下载。
查看更多试题>>>2023年全国名校高三开学摸底考试试题及答案汇总

声明:本文来源于网络,由自主选拔在线团队(微信公众号:zizzsw)排版编辑,如有侵权,请及时联系管理员删除。
0
收藏
微信扫一扫分享
微信里点“发现”
扫一下二维码便可将本文分享至朋友圈
上一篇:陕西省咸阳市2023届高三高考模拟检测一历史答案
下一篇:黑龙江大庆中学2023届高三下开学考数学答案
2023届高三全国名校开学考/大联考/模考试题及答案汇总2023-08-21
陕西省咸阳市2023届高三高考模拟检测一试题及答案汇总2023-02-12
没有更多了
2026届高三大联考
2026届高三联考试题
九师联盟2026届高三联考试题
T8联考试题及答案
2025高三T8联考
华大新高考高三11月质量检测

强基备考

综评备考

选科指导

优质试题

热门资料

竞赛经验

热门讲座

升学规划

查分数线
扫码关注,回复关键词“2026”,领取升学福利

自主选拔在线
zizzsw 复制