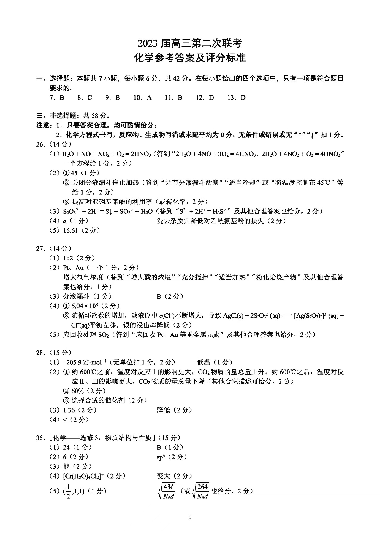
2023蓉城名校联盟高三第二次联考于2月22日正式开考,为方便大家巩固练习,自主选拔在线团队特此汇总整理了2023蓉城名校联盟高三第二次联考理综试题答案,供大家下载。
优质试题推荐>>>2023届高三全国名校大联考/期中考试题及答案汇总
其他科目试题>>>2023蓉城名校联盟高三第二次联考试题及答案汇总
2023蓉城名校联盟高三第二次联考理综试题答案



2023-02-26 00:05|编辑: 强老师|阅读: 3580
摘要
2023蓉城名校联盟高三第二次联考于2月22日正式开考,为方便大家巩固练习,自主选拔在线团队特此汇总整理了2023蓉城名校联盟高三第二次联考理综试题答案,供大家下载。
2023蓉城名校联盟高三第二次联考于2月22日正式开考,为方便大家巩固练习,自主选拔在线团队特此汇总整理了2023蓉城名校联盟高三第二次联考理综试题答案,供大家下载。
优质试题推荐>>>2023届高三全国名校大联考/期中考试题及答案汇总
其他科目试题>>>2023蓉城名校联盟高三第二次联考试题及答案汇总

0
收藏
微信扫一扫分享
微信里点“发现”
扫一下二维码便可将本文分享至朋友圈
上一篇:2023蓉城名校联盟高三第二次联考理综试题
下一篇:2023年沈阳市高三质量检测(一模)试题及答案汇总
2023届高三全国名校开学考/大联考/模考试题及答案汇总2023-08-21
2023蓉城名校联盟高三第二次联考试题及答案汇总2023-02-26
没有更多了
2026届高三大联考
2026届高三联考试题
九师联盟2026届高三联考试题
T8联考试题及答案
2025高三T8联考
华大新高考高三11月质量检测

强基备考

综评备考

选科指导

优质试题

热门资料

竞赛经验

热门讲座

升学规划

查分数线
扫码关注,回复关键词“2026”,领取升学福利

自主选拔在线
zizzsw 复制