江西省宜春市2023届高三二模于近期开考,为方便大家巩固练习,自主选拔在线团队同步整理2023江西宜春高三二模相关试题及参考答案,供大家下载。
优质试题推荐>>>2023届高三全国名校大联考/二模试题及答案汇总
温馨提示:
高三任何一场考试对于学生来说都具有较大的参考价值,欢迎大家点击试题下载,如果你想了解最新招生政策、有升学规划需求、领取最新试题,可扫描下方二维码,进入“高三试题交流群”。
如无法加群,可添加青桐老师微信(微信号:15321584635)白杨老师(微信号:15321584637)备注:省市-高考年份-领试题。
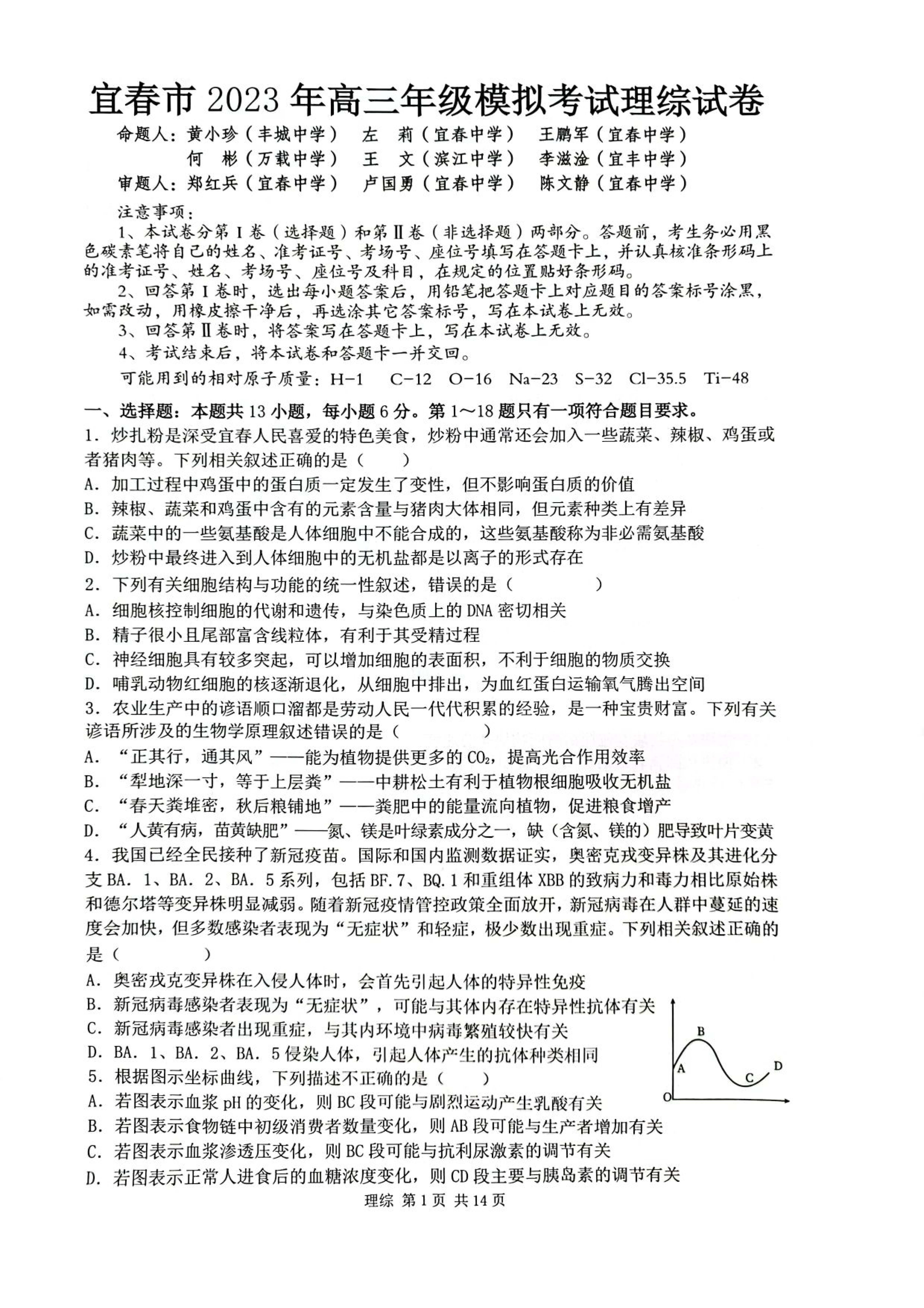
敲重点:如果您有最新2024年高三试题,也可以添加老师微信投稿呦,并领取升学资料一份~
江西省宜春市2023届高三二模理综试题





























