
2023年四川省南充三诊(高三适应性考试)理综答案
2023-05-09 09:26|编辑: 金灵老师|阅读: 4623
摘要
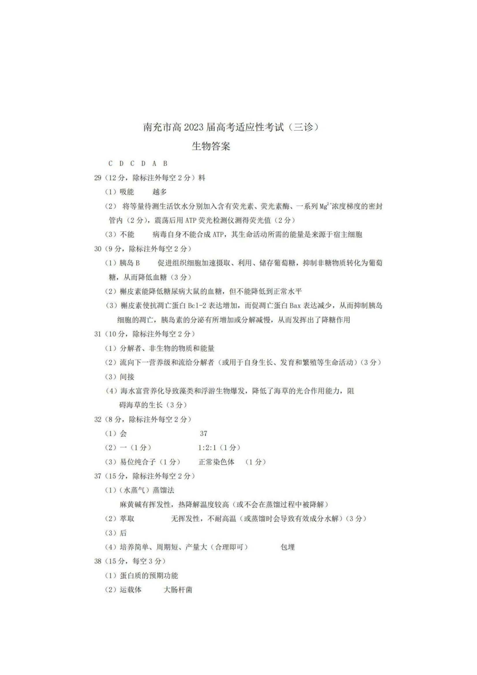
2023年四川省南充三诊(适应性考试)于近日开考,南充三诊具有非常高的参考价值,为方便大家下载学习,自主选拔在线四川新高考团队为大家整理了2023四川南充三诊理综相关试题及答案,供大家参考!
- 1
- 4
- 5
- 6
- 7
页
0
收藏
分享到: 
![QR Code]()

报错
微信扫一扫分享
微信里点“发现”
扫一下二维码便可将本文分享至朋友圈
上一篇:2023年四川省南充三诊(高三适应性考试)日语试题
下一篇:2023年四川省南充三诊(高三适应性考试)各科试题及答案汇总
2023四川南充三诊南充高三三诊答案
2023年四川省高三诊断性考试/模考/统考/联考等试题及答案汇总2023-04-24
0/500
没有更多了
2025强基计划备考指南
2025综合评价认可竞赛奖项
2025综合评价招生要点
2025综合评价报考指南
2025强基招生政策
2025强基计划转段名单

强基备考

综评备考

选科指导

优质试题

热门资料

竞赛经验

热门讲座

升学规划

查分数线
微信识别二维码 关注官方公众号

川渝家长圈
scgkjzq 复制














