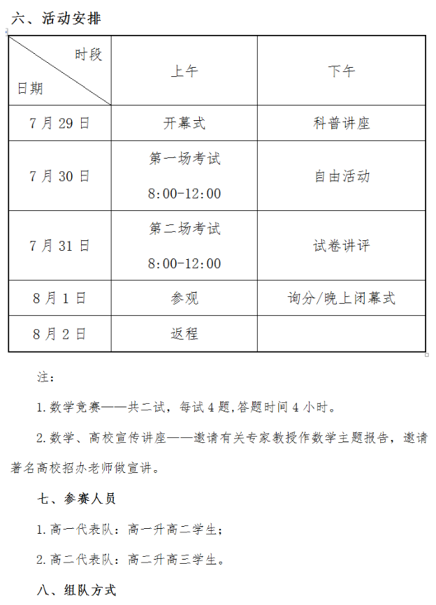
近日,官方发布《关于举办2023年“育英杯”中国东南地区数学夏令营的通知》。2023年中国东南地区数学夏令营将于7月28日-8月2日在温州育英实验学校举行,有意参加活动的学校可在7月10日前报名。
以下为通知全文:











声明:本文信息来源于网络,由自主选拔在线团队(微信公众号:zizzsw)整理编辑,如有侵权,请及时联系管理员删除。


2023-04-27 15:33|编辑: 梁老师|阅读: 749
摘要
2023年中国东南地区数学夏令营将于7月28日-8月2日在温州育英实验学校举行,有意参加活动的学校可在7月10日前报名。
近日,官方发布《关于举办2023年“育英杯”中国东南地区数学夏令营的通知》。2023年中国东南地区数学夏令营将于7月28日-8月2日在温州育英实验学校举行,有意参加活动的学校可在7月10日前报名。
以下为通知全文:











声明:本文信息来源于网络,由自主选拔在线团队(微信公众号:zizzsw)整理编辑,如有侵权,请及时联系管理员删除。
0
收藏
微信扫一扫分享
微信里点“发现”
扫一下二维码便可将本文分享至朋友圈
上一篇:全国31省CCF NOI2023省队入选名单汇总
下一篇:2023NOI女生竞赛获奖名单发布,共65人获奖!
清华大学2025-2026年强基计划招生计划数有何变化?2026-04-20
山东省2026年面向农村和脱贫地区学生招生专项计划工作通知2026-04-20
浙江大学2026年优秀中学生科学探索工坊与化学挑战工坊暑期活动通知2026-04-20
山西省2026年强基计划招生计划数汇总(历史组)2026-04-20
甘肃省2026年强基计划招生计划数汇总2026-04-20
没有更多了
五大学科竞赛试题
学科竞赛历年试题
五大学科竞赛新赛制
2026五大学科竞赛
2026五大学科竞赛赛程
2026数学竞赛报名

强基备考

综评备考

选科指导

优质试题

热门资料

竞赛经验

热门讲座

升学规划

查分数线
扫码关注,领取数竞福利资料

数竞尖子生
txsxjs 复制