河北省2023年高一期末考试顺利结束!自主选拔在线团队同步整理了河北省2023年高一下学期期末考试语文试题答案,供大家下载!
优质试题推荐>>>2023届高三全国名校大联考/三模试题及答案汇总
温馨提示:
高中阶段任何一场考试对于学生来说都具有较大的参考价值,欢迎大家扫描下方二维码进群"高一学习交流群"下载本试题及答案,更有最新招生政策、升学规划等等招生资讯。
如无法加群,可添加青桐老师微信(微信号:15321584635)白杨老师(微信号:15321584637)备注:省市-高考年份-领试题。
敲重点:如果您有最新高一、高二、高三考试试题,也可以添加老师微信投稿呦,并领取升学资料一份~
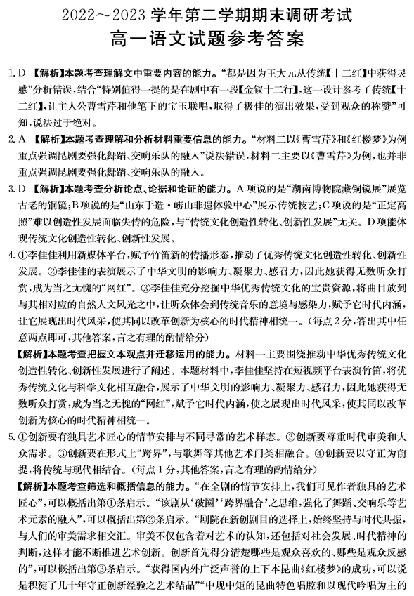
河北省2023年高一下学期期末考试语文试题答案





























