金太阳湖南省2022-2023学年高二下学期期末考试(555B)已于近日开考,自主选拔在线团队同步更新2023金太阳湖南省高二下期末考试(555B)相关试题及参考答案,供大家下载练习。
优质试题推荐>>>2023届高三全国名校大联考/三模试题及答案汇总
温馨提示:
高中阶段任何一场考试对于学生来说都具有较大的参考价值,欢迎大家扫描下方二维码进群"高二学习交流群"下载本试题及答案,更有最新招生政策、升学规划等等招生资讯。
如无法加群,可添加青桐老师微信(微信号:15321584635)白杨老师(微信号:15321584637)备注:省市-高考年份-领试题。
敲重点:如果您有最新高一、高二、高三考试试题,也可以添加老师微信投稿呦,并领取升学资料一份~
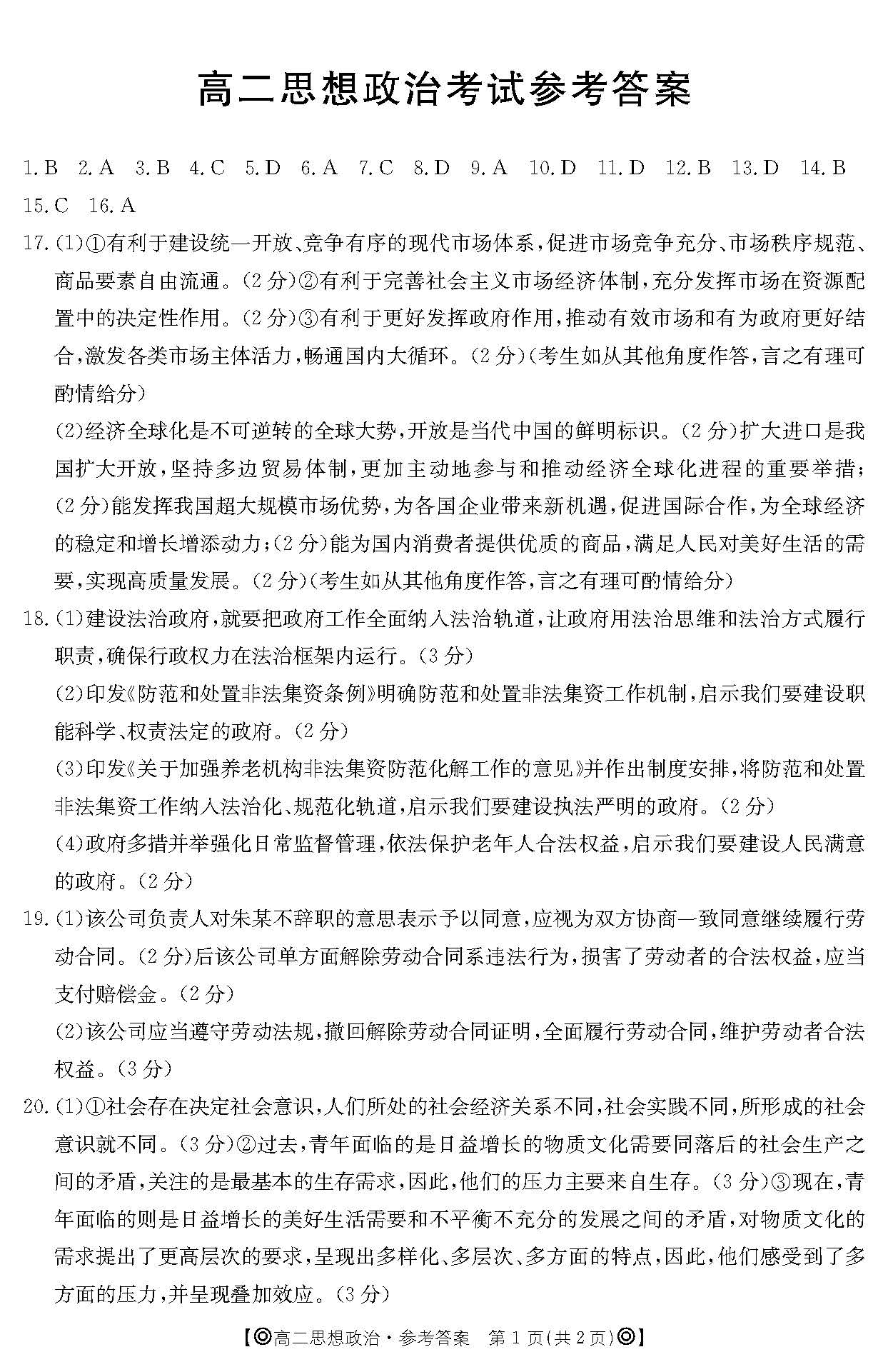
金太阳湖南省2023学年高二下期末考试(555B)政治答案
立即下载:金太阳湖南省2023学年高二下期末考试(555B)政治答案





























