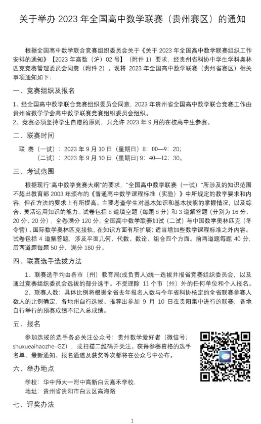
2023年全国高中数学联赛(贵州赛区)的通知已经正式发布,联赛时间为9月10日。在此,自主选拔在线团队同步更新2023年全国高中数学联赛(贵州赛区)的通知,供大家了解。


声明:本文来源于贵州省数学学会,由自主选拔在线团队(微信公众号:zizzsw)排版编辑,如有侵权,请及时联系管理员删除。


2023-08-18 14:27|编辑: 梁老师|阅读: 1098
摘要
2023年全国高中数学联赛(贵州赛区)的通知已经正式发布,联赛时间为9月10日。在此,自主选拔在线团队同步更新2023年全国高中数学联赛(贵州赛区)的通知,供大家了解。
2023年全国高中数学联赛(贵州赛区)的通知已经正式发布,联赛时间为9月10日。在此,自主选拔在线团队同步更新2023年全国高中数学联赛(贵州赛区)的通知,供大家了解。


声明:本文来源于贵州省数学学会,由自主选拔在线团队(微信公众号:zizzsw)排版编辑,如有侵权,请及时联系管理员删除。
0
收藏
微信扫一扫分享
微信里点“发现”
扫一下二维码便可将本文分享至朋友圈
上一篇:IBO生物竞赛报名时间是什么时候?
下一篇:2023-2024五大学科竞赛赛程安排时间表
全国2023年数理化生信五大学科竞赛报名及考试通知汇总2023-08-17
没有更多了
五大学科竞赛试题
学科竞赛历年试题
五大学科竞赛新赛制
2026五大学科竞赛
2026五大学科竞赛赛程
2026数学竞赛报名

强基备考

综评备考

选科指导

优质试题

热门资料

竞赛经验

热门讲座

升学规划

查分数线
扫码关注,领取数竞福利资料

数竞尖子生
txsxjs 复制