
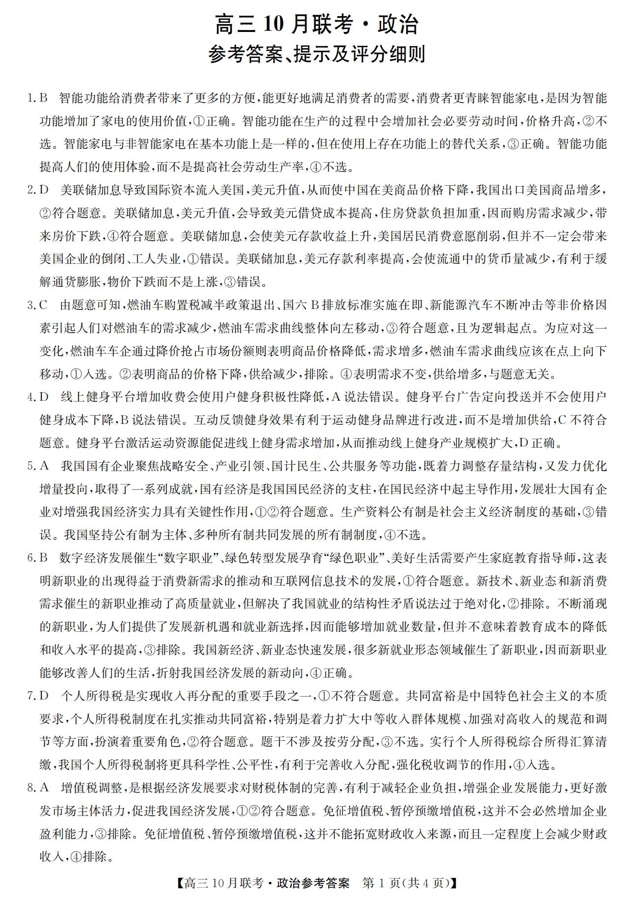
陕西金太阳2024届高三10月联考政治试题及答案
2023-10-17 15:33|编辑: 郭老师|阅读: 1560
摘要
陕西金太阳10月联考已于近日开考,自主选拔在线团队同步更新2024陕西金太阳10月联考试题及答案,供大家下载练习,赶紧收藏吧~
- 1
- 6
- 7
- 8
- 10
页
0
收藏
分享到: 
![QR Code]()

报错
微信扫一扫分享
微信里点“发现”
扫一下二维码便可将本文分享至朋友圈
上一篇:陕西金太阳2024届高三10月联考生物试题及答案
下一篇:陕西金太阳2024届高三10月联考历史试题及答案
陕西金太阳2024届联考试题
2024届高三全国名校大联考试题及答案汇总2024-07-25
陕西金太阳2024届高三10月联考试题及答案汇总2023-10-17
0/500
没有更多了
2026届高三大联考
2026届高三联考试题
九师联盟2026届高三联考试题
T8联考试题及答案
2025高三T8联考
华大新高考高三11月质量检测

强基备考

综评备考

选科指导

优质试题

热门资料

竞赛经验

热门讲座

升学规划

查分数线
扫码关注,回复关键词“2026”,领取升学福利

自主选拔在线
zizzsw 复制















