浙江省2023学年第一学期A9协作体高二期中联考于近期开考,为方便大家巩固练习,自主选拔在线浙江新高考团队整理了浙江省2023学年第一学期A9协作体高二期中联考技术试题,供大家下载学习。
查看更多优质试题>>>2024年浙江省高二月考/联考/模考等试题及答案汇总
温馨提示:
为了方便各位考生及家长下载练习,自主选拔在线浙江新高考团队汇总整理浙江省各地模考/联考等试题答案PDF版供同学们参考练习,浙江省2023学年第一学期A9协作体高二期中联考试题答案在开考后会第一时间更新,点击下方链接即可免费下载!其他历年真题也可领取!
敲重点:如果您有最新2024届高中试题,可添加明毅老师(微信号:15321584657)投稿呦,可领取升学资料一份~
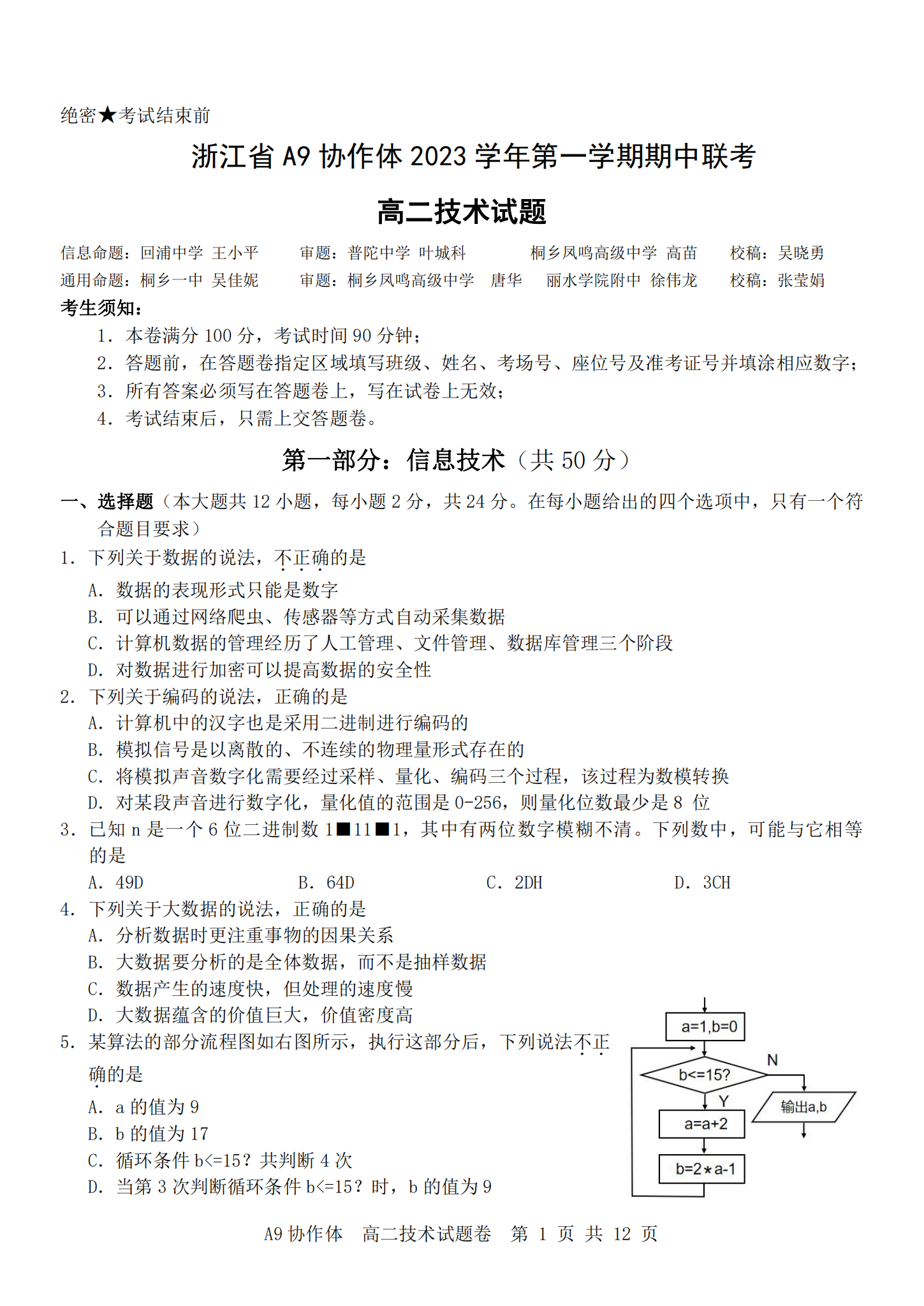
浙江省2023学年第一学期A9协作体高二期中联考技术试题




























