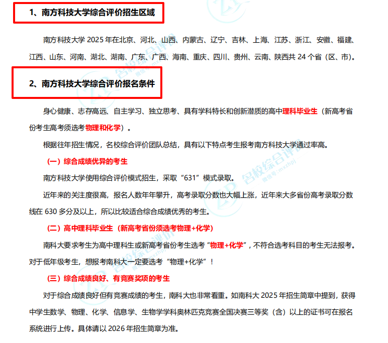
南方科技大学2026年综合评价报名预计在12月底启动!南科大虽然建校时间短,但在最新的世界大学排名中,远超部分985高校,且保研率不输985高校,因此备受尖优考生家长的青睐!
近年来,南方科技大学报考热度不断上涨,招生计划也呈扩招趋势,2025年综合评价报名人数达7.2万人,近2.9万名考生通过初审进入能力测试机试,最终录取1352人,竞争尤为激烈,想报考南科大综评的考生务必提前准备。
🌈为助力考生家长顺利报考南科大,提前了解报考流程、招生要点、校测考情及试题,往年院校报考/初审及录取数据、录取分数线等,名校综合评价团队独家精编《南方科技大学2026年综合评价报考指南》电子资料(PDF可下载打印),想报考南科大的考生家长抓紧时间领取!
资料内容展示(部分)
封面目录展示

2026综合评价报考指南

南科大2022-2025分数线一览
✅帮助考生了解与目标院校差距,及时调整备考策略

南科大综评招录数据一览

领取入口


























