福建省百校联考2023-2024学年高三上学期12月月考已开考,自主选拔在线团队同步更新2024福建省百校联考高三上学期12月月考相关试题及参考答案,供大家下载练习。
优质试题推荐>>>2024届高三全国名校开学考/摸底考试题及答案汇总
温馨提示:
为了方便各位考生及家长下载练习,自主选拔在线团队特汇总整理2024届高三全国名校大联考试题及答案PDF版,陆续更新中,点击下方链接即可免费下载!
敲重点:如果您有最新2024年高三试题,也可以添加老师微信青桐老师微信(微信号:15321584635)投稿呦,并领取升学资料一份~
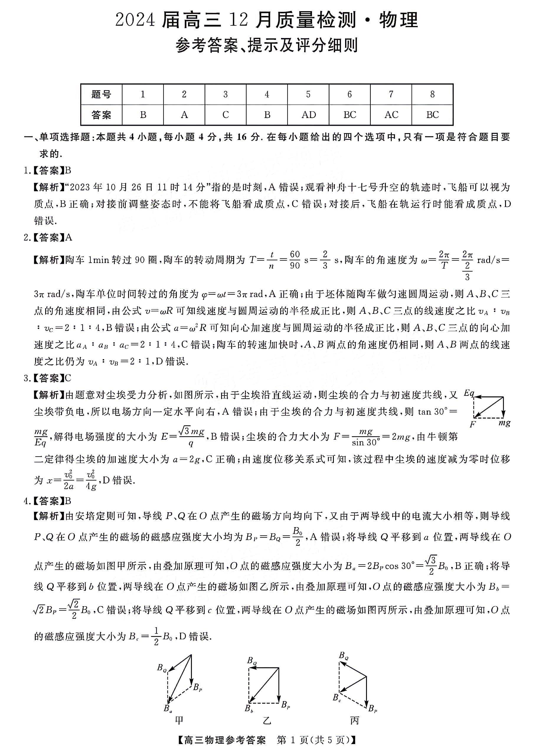
福建省百校联考2024届高三上学期12月月考物理答案
立即下载:福建省百校联考2024届高三上学期12月月考物理答案

温馨提示:
高三任何一场考试对于学生来说都具有较大的参考价值,欢迎大家点击试题下载,如果你想了解最新招生政策、有升学规划需求、领取最新试题,可关注“自主选拔在线”微信公众号及“高三试题交流群”。
如无法加群,可添加青桐老师微信(微信号:15321584635)白杨老师(微信号:15321584637)备注:省市-高考年份-领试题。
敲重点:如果您有最新2024年高三试题,也可以添加老师微信投稿呦,并领取升学资料一份~






























