9月13日,第十四届全国人民代表大会常务委员会第十一次会议决定,同步启动延迟男、女职工的法定退休年龄,用十五年时间,逐步将男职工的法定退休年龄从原六十周岁延迟至六十三周岁,将女职工的法定退休年龄从原五十周岁、五十五周岁分别延迟至五十五周岁、五十八周岁。
延迟退休,让“稳定”成了一份工作最大的优势。公务员,一个意味着稳定、最被长辈认可的“铁饭碗”,其热度在近年居高不下。据悉,2024国考共有303.3万人通过招录单位的资格审查,报名人数首次突破300万人。
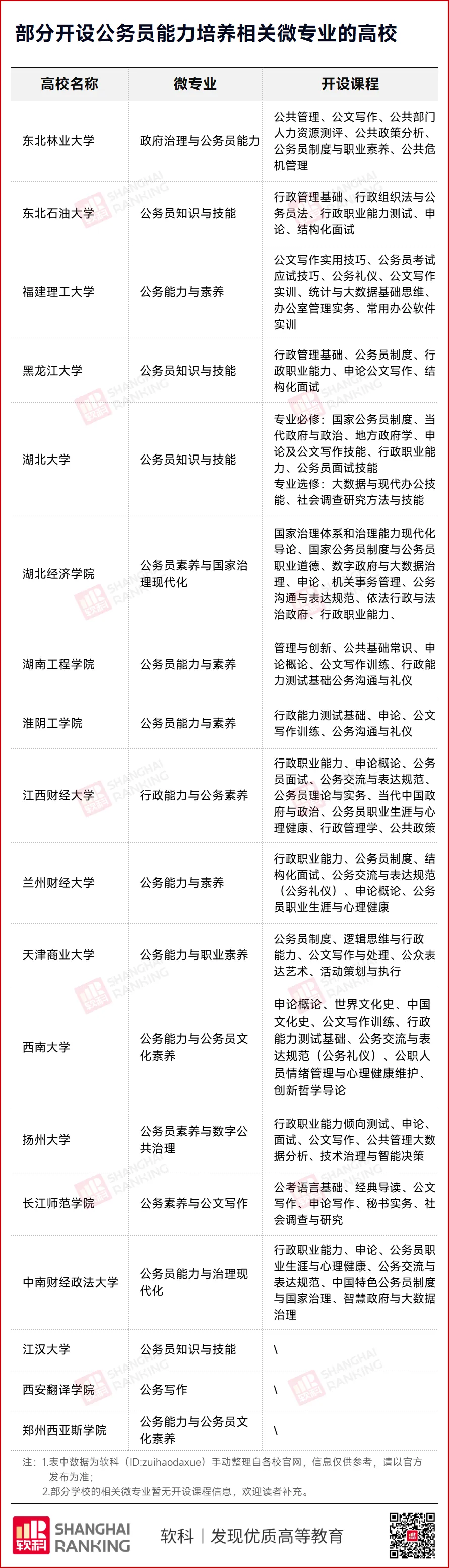
延迟退休的来袭,或将让“考公热”持续升温。考公是大学生重要的就业方向之一,为增强本校学生就业核心竞争力,已有不少高校也应需开设了培养公务技能的微专业。如黑龙江大学、东北林业大学、西南大学……
“公务员专业热”,真的要来了。自主选拔在线安徽新高考团队(微信公众号:wkqxgk)带大家一起来了解一下各大学公务员能力培养相关专业情况及各高校公务员就业情况~
🎁温馨提示:
为帮助各位安徽高中生更好地备战高考,皖考圈汇总整理了高中全科《高考必备知识点详解》资料,供高一高二高三考生及家长使用,点击下方图片即可免费预约领取!
瞄准需求,“物美价廉”
2020年,黑龙江大学政府管理学院开设“公务员知识与技能”微专业,旨在为计划进入党政机关、企事业单位、社会团体工作的学生奠定知识基础与技能保障,成为“吃螃蟹”的第一批高校。
此后,越来越多的高校瞄准大学生的“体制需求”,开设了公务员相关微专业。

由各高校开设课程可知,申论写作、结构化面试等这些以往只能在辅导机构学到的课程,正在成为大学里微专业的“必修课”。微专业学制通常为1年,且和动辄上万的考公培训费用相比,微专业按学分收费,大多数高校的学费不到2000,这无疑切中了大学生的“需求痛点”,对于有考公计划的学生而言,相当有吸引力。一高校向记者表示,公务员微专业在校内广受欢迎,学生报名踊跃。
除了申论和面试外,不少高校还将公务员交流与表达规范、公务礼仪、公务员职业生涯与心理健康等课程纳入微专业的学习范围。有网友表示,这些课程有助于提升公务能力与素养,但对于准备公务员考试的学生而言,并非是首要考虑因素。
公务员作为国家正常运作不可或缺的重要力量,在国家的各项事务、工作之中都发挥着不小的作用。因此,国家对公务员的要求也是极高的,考公上岸仅是第一步,需要具备较高的公务能力和文化素养才能真正胜任岗位工作。
多所院校在招生简章中言明,开设“公务员”相关微专业,是为了提升学生的就业核心竞争力和未来职业生涯的决胜力,为学生提供更为多元化的职业选择、更为快速的成长通道和更为广阔的发展空间。
微专业与面向高考生招生的专业不同,是近年来各高校正在探索的一种人才培养模式,是一种有“专业”名、无学位证的存在。但报名微专业,学生可以获得学习证明以及相应学分,并可以提升综合素养以及就业竞争能力。具体而言,就是在本专业课程学习以外,由学校各院系围绕某个特定学术领域、研究方向或针对学生某项核心素养,提炼开设的一组核心课程。微专业面向全校学生,由学生自主选择,相比传统专业的课程设置,微专业的课程具有复合、个性、灵活等特点。这一改革,因此受到不少学生欢迎。
考公上岸,占比多少?
学校开设公务员技能培养相关的微专业,无非是因为在“考公热”的浪潮之下,“上岸”太难。
根据各高校的毕业生就业质量报告,不难发现,尽管公务员是“香饽饽”,但考公仍是大浪淘沙,大部分高校毕业生就职党政机关的比例不超过10%。其中,外交学院仅公布了本科毕业生的数据,依然以44%的占比遥遥领先。

中国音乐学院、北京外国语大学、北京师范大学、东北农业大学、厦门大学、南京大学、吉林大学整体毕业生就职党政机关的比例均超10%。内蒙古大学按照培养层次分别统计,本科生与硕士在党政机关就职的比例都超过了10%,南昌大学研究生的比例同样大于10%。
在包括外交学院在内的上述10所高校中,可以发现,语言、综合、师范等偏人文社科的高校毕业生总体进入党政机关工作占比更多。
一方面,公务员考试时人文社科类专业招录人数较多。据中公教育对2024年国家公务员考试部门招录情况统计分析,经济、财政、金融招录人数最多,排名前三。十大热门专业中还有财会、法学、语言文学和工商管理,显然,文科类专业是拿“铁饭碗”的大热门。

另一方面,语言、政法、财经类高校,与部分党政机关属于直接对口就业。如外交学院作为“中国外交官的摇篮”,向外交部输送毕业生的数量和比例名列前茅。
从培养层次的角度出发,不难发现,大部分“双一流”院校,研究生进入党政机关工作的占比较本科生更大,尤其是硕士研究生。内蒙古大学硕士研究生进入党政机关的占比超本科生近10%,南昌大学和湘潭大学将毕业生分为“本科生”和“研究生”两个群体进行统计,研究生就职党政机关的比例是本科生的3到4倍。
育才造士,为国之本。高层次学历人才当公务员,对于改善公务员队伍的人才结构有积极作用。有的大学生怀揣理想、报效国家,有的愿意投身基层、服务大众,对此,高校提供助力,应当肯定。
但编制工作有限,也并非所有人都适合“体制内”。当越来越多的大学生把获得编制作为人生的终极目标,就是一种值得警惕的非理性社会现象。摆脱“编制迷恋”并非易事,既需要更加健康、多元、充满活力的就业生态,保障就业问题,也需要全社会和家庭倡导多元职业价值观,尊重个体的职业兴趣和特长。
世间的色彩由不同的“自我”描绘而成,国家与社会是由不同的“零件”构筑的庞大器械。同质化的追求无法筑就五彩斑斓的世界,望随风起舞的蒲公英终能找到自己的方向。
温馨提示:为了方便广大考生及时、准确的掌握安徽高校招生、报名通知、考试安排等高考招生政策资讯,皖考圈(微信公众号:wkqxgk)特建立【高三试题交流群】,欢迎各位老师、家长、同学加入本群一起交流学习!
扫一扫上方二维码即可进入↑↑
如果加群失败,可在企业微信联系人中添加小圈老师(微信号:13311093289)好友,备注:省市-高考年份-选科,老师会统一邀请大家进群。
















学习交流群.png)












