安徽省2025年普通高校招生考试报名工作已正式启动。本文详细介绍了黄山市教育局发布的2025年高考报名时间、报名条件、报名流程及注意事项,旨在帮助广大考生顺利完成高考报名。快来和皖考圈一起看看吧~
各区县教育招生考试机构,市直各普通高中、中职学校:
为贯彻落实省政府印发的《安徽省深化普通高校考试招生综合改革实施方案》(皖政〔2021〕44号)精神,根据教育部和省教育招生考试院有关文件精神,结合我市工作实际,本着加强管理、严格标准、规范程序、服务考生的原则,现就做好2025年普通高校招生考试(以下简称“高考”)报名工作有关事项通知如下:
一、严格执行政策
高考是国家的基本教育制度,既是国计也是民生,承载着选人育人的重大使命,寄托着学生及家长的热切期盼。要认真组织学习《安徽省高等学校招生委员会安徽省教育厅关于做好2025年普通高校招生考试报名工作的通知》(皖招委〔2024〕9号)和《安徽省2025年普通高校招生考试网上报名操作规范》,深刻领会精神实质,准确把握操作流程,严格落实各项要求,确保政策文件执行到位、工作步调上下一致、责任落实到岗到人。
二、报名工作事项
(一)报名时间
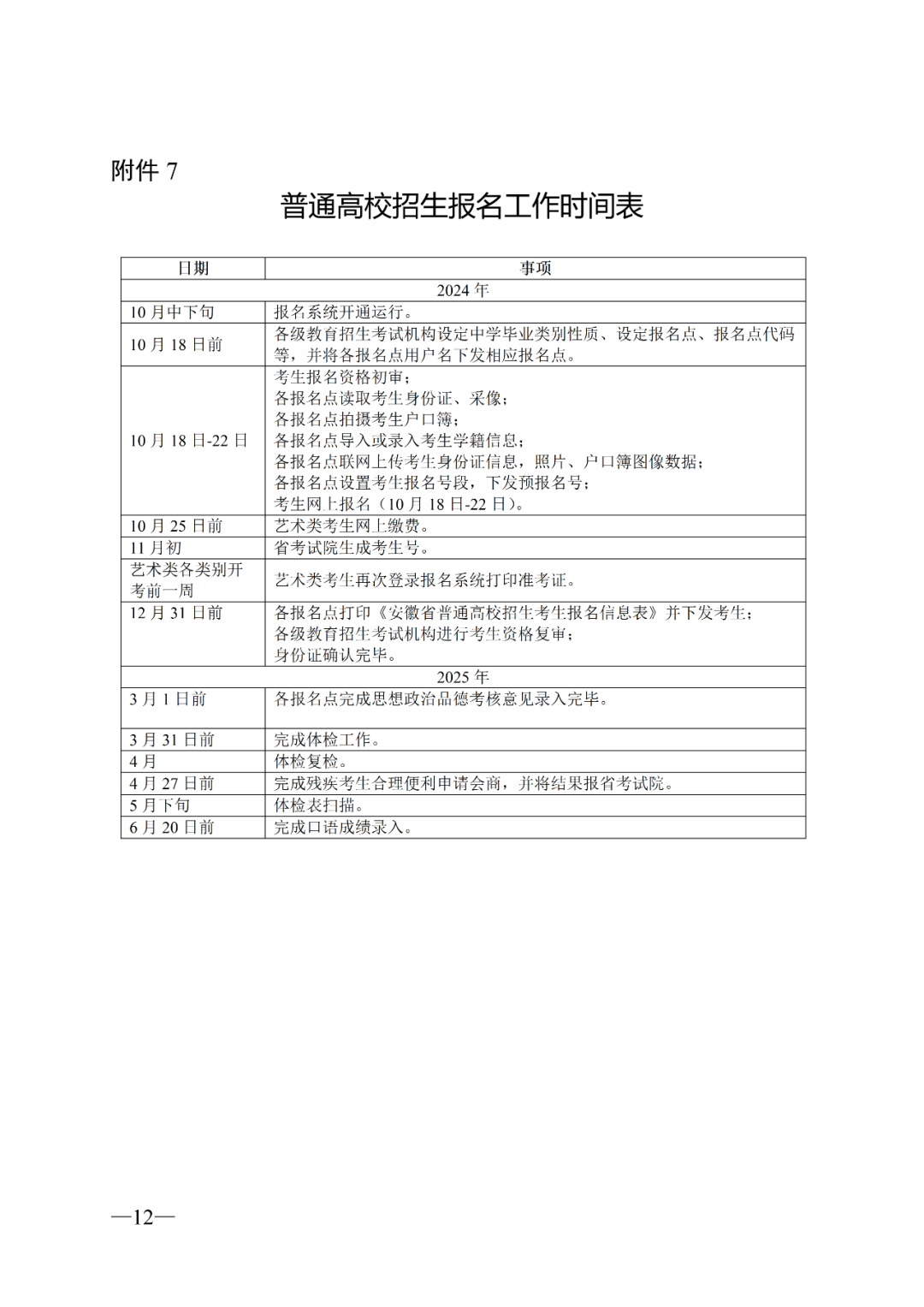
参加2025年高考的考生必须在统一时段报名,报名时段为:2024年10月18日10:00至10月22日17:00,报名对象包括普通类(含历史科目组合、物理科目组合)、艺术类、体育类,以及保送生(含优秀运动员保送)、运动训练、武术与民族传统体育专业招生、残疾考生单独招生、职教师资班、高职院校分类考试、应用型本科对口招生、港澳高校招生等所有类型考生。
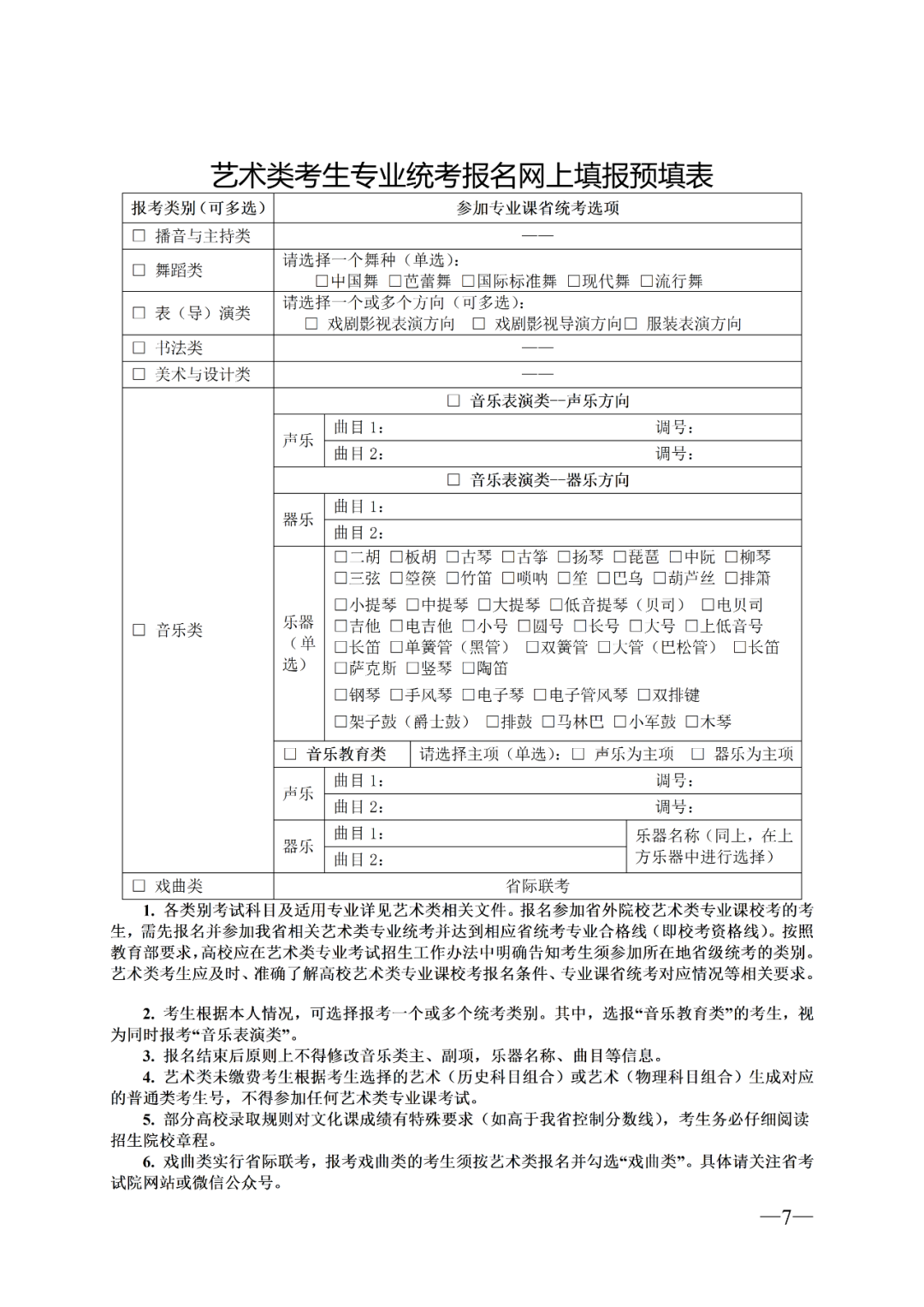
报考艺术类的考生须同时进行艺术类专业课省统考报名、缴费。艺术类专业课省统考缴费截止时间为2024年10月25日17:00。缴费完成后方可取得艺术类专业课省统考资格。艺术类专业课省统考所有类别报名考试费实行网上缴费。考生在基本信息填报完成后可使用微信或支付宝“扫一扫”功能,扫描网页上的二维码直接缴费。缴费的考生务必在第二天10:00后再次登录网上报名系统查询自己的缴费状态,确认缴费状态为“已缴费”,切勿重复缴费。
中国科学技术大学少年班及创新试点班、东南大学少年班、西安交通大学少年班等拔尖创新人才选拔项目办理报名手续时间根据教育部统一安排另行通知。
考生在网上填报报名基本信息的同时,还须明确户籍类别、是否申请残疾便利、是否参加艺术类专业课省统考及参加考试类别、是否申报高考加分或优先录取资格及参加考试类别等。所有考生须在规定时间内完成高考报名手续,逾期不予受理。

(二)报名条件及办法
2025年高考报名条件严格按照省考试院文件执行,具体办法和要求如下:
1.符合报名条件,申请报考普通高等学校的考生原则上在其常住户籍所在市、区县教育招生考试机构报名。
2.2025年应届高中(含中职)毕业生由其学籍所属学校集中组织报名;历届高中(含中职)毕业生、同等学力人员原则上到户籍所在地报名,具体报名点由各区县教育招生考试机构指定。
3.按照《教育部公安部关于做好综合治理“高考移民”工作的通知》(教学〔2016〕2号)要求,各区县要加强考生高考报名数据与学籍数据对比,对进城务工人员随迁子女考生,严格审核考生学籍、实际就读情况,结合相关部门材料审查家长稳定就业、稳定住所和社保缴纳等情况。随迁子女考生原则上在学籍所在市、县(区)报考。
4.考生报名时须交验户口簿、第二代居民身份证等相关材料。历届高中(含中职)毕业生还须提供高中(含中职)毕业证书或同等学力证明等相关材料。退役士兵还须提供退役军人事务部门出具的《安徽省退役士兵安置方式证明》。在我省定居并符合报名条件的外国人,还须持公安机关签发的《中华人民共和国外国人永久居留身份证》。上述三类考生持相关证明材料到各级教育招生考试机构进行资格审核,审核通过后方可到指定报名点报名(屯溪区户籍考生于2024年10月16日至22日到市教育考试院审核材料,审核通过后由市田家炳实验中学报名点统一组织报名)。符合条件的港澳台籍考生在市和区县教育招生考试机构指定的地点申请报名。
5.根据《安徽省人民政府办公厅转发省教育厅等部门关于进城务工人员随迁子女接受义务教育后参加升学考试工作暂行意见的通知》(皖政办〔2012〕65号)等相关规定,不具有我省户籍的进城务工人员随迁子女,在我省具有高中阶段3年完整学籍并有相应学习经历,可在学籍地参加高考。符合条件的应届考生除交验户口簿、第二代居民身份证等相关材料外,还须提供家长稳定就业、稳定住所和社保缴纳等情况证明,由学籍所在的报名点审核通过后,在学校统一报名。符合条件的历届考生除提供上述材料外,还需提供我市高中阶段学校毕业证书或同等学力证明(符合条件的屯溪区考生于2024年10月16日至22日到市教育考试院审核材料,审核通过后由市田家炳实验中学报名点统一组织报名)。
各地要严格落实《教育部 公安部关于做好综合治理“高考移民”工作的通知》(教学〔2016〕2号)的各项要求,协调公安部门进一步加大非正常学籍迁移、空挂学籍、违规落户、提供虚假学籍证明材料和虚假家长就业证明材料等审核力度。
考生学籍所在中学要对非我省户籍考生登记造册,逐人审核证明材料,必要时可采取走访等方式进行核实,审核结果由考生学籍所在中学主要负责同志签字,加盖单位公章后留存备查。属地教育招生考试机构对非我省户籍考生集中的中学要联合学籍、户籍管理部门进行重点复查。网上填报结束后,省考试院将会同公安部门对报名考生户籍信息进行筛查。非我省户籍考生须在考生号生成后,由报名点拍摄上传相关证明材料。
6.选报艺术类、体育类的考生均须参加高考报名,其中艺术类考生须同时进行艺术类专业课省统考报名。体育类(含健美操、啦啦操方向)考生体育专业课省统考报名时间另文通知。选报艺术类、体育类考生可兼报普通类;选报普通类的考生不能兼报艺术类、体育类。
报名参加省外院校艺术类专业课校考的考生,需先报名并参加我省相关艺术类专业统考并达到相应省统考专业合格线(即校考资格线)。按照教育部要求,高校应在艺术类专业考试招生工作办法中明确告知考生须参加所在地省级统考的科类。艺术类考生应及时、准确了解高校艺术类专业课校考报名条件、专业课省统考对应情况等相关要求。其中,戏曲类实行省际联考,将按照教育部相关规定和部署执行。报考戏曲类的考生须按艺术类报名并勾选“戏曲类”。
7.符合条件的中职毕业学生既可以选报普通高考(普通类、艺术类、体育类)文化课考试和相应专业课考试,也可以参加应用型本科对口招生相关考试。应用型本科对口招生的有关要求,按省教育厅文件执行。
8.报考应用型本科对口招生、高职院校分类考试的考生,必须先参加我省2025年普通高校招生考试报名并取得考生号,后期再进行应用型本科对口招生、高职院校分类考试报名和志愿填报。
9.残疾考生参加高考可申请合理便利,报名同时即进行申报。有关办法按照《安徽省教育厅 安徽省残疾人联合会关于印发<安徽省残疾人参加普通高校招生考试申请合理便利实施细则>的通知》(皖教办〔2018〕6号)执行。残疾考生报名流程同其他考生,除提供报名必须的身份证、户口簿等材料外,还须提供第二代残疾证,并在信息网上填报时录入残疾证号码。其中申请残疾考生参加高考合理便利的考生在报名时须同时在网上申报,《残疾考生合理便利申请预填表》(见附件5)。残疾考生合理便利申请及相关证明材料在体检结束、各部门会商完毕后由各级教育招生考试机构通过报名管理后台拍摄上传。





报名参加残疾考生单独招生的考生和申请残疾考生高考合理便利的考生,必须填写残疾证号码。
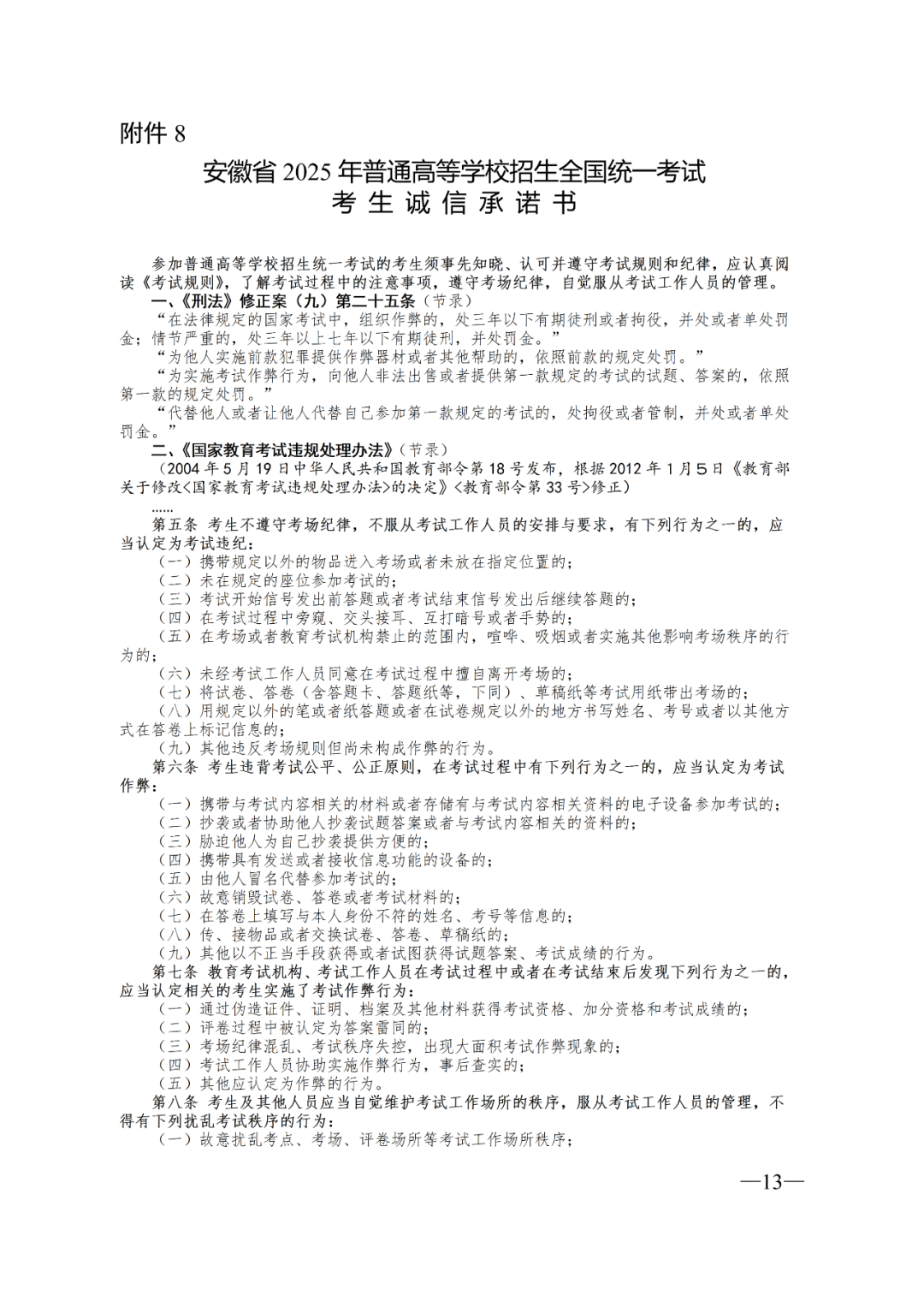
10.考生报名时须仔细阅读并签署《安徽省2025年普通高等学校招生全国统一考试考生诚信承诺书》,交由各区县教育招生考试机构留存。
11.考生须按照省价格主管部门的规定缴纳普通高校招生报名考试费。2025年高考报名考试费试行网上缴费,具体缴费时间及办法另行通知。
12.下列人员不得报名:
(1)具有普通高等学历教育资格的高校在校生,或已被普通高校录取并保留入学资格的学生;
(2)高级中等教育学校非应届毕业的在校生;
(3)在高级中等教育阶段非应届毕业年份以弄虚作假手段报名并违规参加普通高校招生考试(包括全国统考、省级统考和高校单独组织的招生考试,以下简称高考)的应届毕业生;
(4)因违反国家教育考试规定,被给予暂停参加高考处理且在停考期内的人员;
(5)因触犯刑法受到刑事处罚、尚在处罚期内的。其中,未成年人按相关法律规定执行;
(6)其他不符合我省普通高校招生考试报名条件的人员。
(三)高考加分、优先录取和政策优待申报
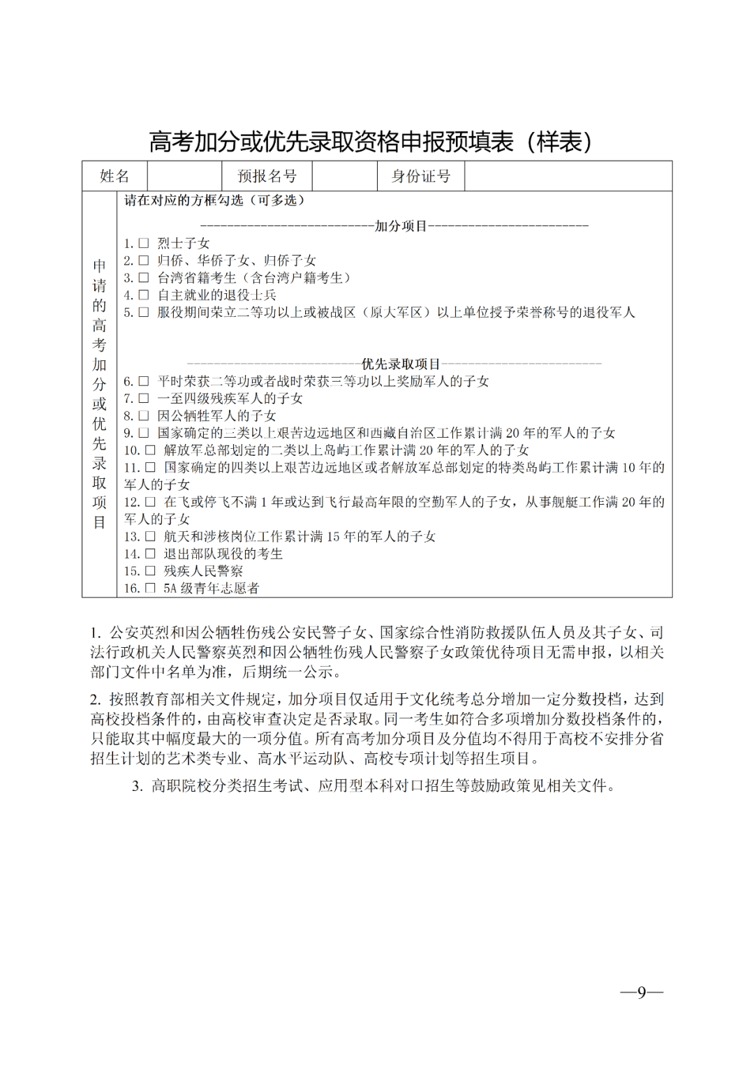
2025年高考加分及优先录取资格申报与报名信息网上填报同时进行。申报高考加分及优先录取资格的考生,需于2024年12月20日前将相关证明材料递交报名点,逾期不予受理。申报高考加分的考生还须签订《安徽省2025年普通高考加分申报及诚信承诺书》(见附件10)。

2025年我省高考加分政策按照教育部有关文件规定和安徽省教育厅、中共安徽省委统一战线工作部、安徽省民族事务委员会、安徽省公安厅、安徽省人民政府台湾事务办公室联合印发的《安徽省关于进一步调整和规范高考加分工作的实施方案》(皖教办〔2020〕14号)执行;优先录取政策按照教育部普通高等学校招生工作规定执行。2025年高考加分、优先录取如有变化,将按照教育部相关政策执行。
公安烈士、公安英模和因公牺牲、一级至四级因公伤残公安民警子女,国家综合性消防救援队伍人员及其子女,司法行政机关人民警察英烈和因公牺牲伤残人民警察子女等参加全国统考录取的,按照相关部门文件规定享受政策优待。享受政策优待考生名单以相关部门文件为准,无须考生本人申报。
所有高考加分项目及分值均不得用于高校不安排分省招生计划的艺术类专业、高水平运动队、高校专项计划等招生项目。
(四)报名信息采集
1.考生报名基本信息采集工作在市、区县教育招生考试机构统一安排下,由各报名点具体组织实施,由各报名点读取考生的第二代居民身份证信息、采集考生照片和户籍、学籍等信息,同时组织考生在网上由本人录入其他信息。各报名点应指派专人指导考生按规定认真如实完整填写相关内容,考生应对本人所录入信息的真实性负责。
2.考生录入信息后现场打印《报名信息确认表》,现场确认报名信息。经报名点工作人员初审、考生本人及家长签字确认后的《报名信息确认表》由报名点统一上交各区县教育招生考试机构留存。考生信息一经确认,任何人不得擅自更改,因考生自身失误或不签字确认造成的后果,由考生本人负责。
3.思想政治品德考核由市、区县教育招生考试机构组织进行,考生的思想政治品德考核意见信息应做到客观、全面、准确、规范,原始证明材料应完整并存档。
思想政治品德考核主要是考核考生本人的现实表现。考生所在学校或单位应对考生的政治态度、思想品德作出全面鉴定,并对其真实性负责。无就读学校或工作单位的考生原则上由所属的乡镇、街道办事处鉴定。鉴定内容应完整、准确地反映在考生报名登记表中。对受过刑事处罚、治安管理处罚或其他违法违纪处理的考生,要提供所犯错误的事实、处理意见和本人对错误的认识及改正错误的现实表现等翔实材料,并对其真实性负责。考生有下列情形之一且未能提供对错误的认识及改正错误的现实表现等证明材料的,应认定为思想政治品德考核不合格:
(1)有反对宪法所确定的基本原则的言行或参加邪教组织,情节严重的;
(2)触犯刑法、治安管理处罚法,受到刑事处罚或治安管理处罚且情节严重、性质恶劣,尚在处罚期内的。
4.高考报名结束后,省考试院根据各市、区县教育招生考试机构上报信息统一编排考生号。报考艺术类但未缴费的考生(除只报考戏曲类的考生外)根据考生选择的艺术类(历史科目组合)或艺术类(物理科目组合)生成对应的普通类(历史科目组合)、普通类(物理科目组合)考生号,不得参加艺术类专业课考试。
5.考生的学业水平合格性考试成绩由省考试院统一安排导入报名信息系统。
(五)报名资格审查
考生报名资格审核工作在市、区县招委及教育行政部门领导下,由教育招生考试机构具体实施。各报名点要加强考生报名资格及户籍初审,把好报名第一关。严禁高一、高二在校就读学生弄虚作假报名;严禁伪造材料报名;严禁历届生以应届高中毕业生身份报名。要特别加强对持外省身份证报考的考生资格审查工作,严格审核考生父亲或母亲或法定监护人在皖务工情况,压实考生所在中学(报名点)资格审核责任,严禁跨省有组织异地报名。省考试院将继续通过技术手段加强随迁子女学籍与全省中小学学籍数据库的审核与比对,以及省际间高考报名信息的比对,对审核不符合条件者将取消在我省的高考报名资格。
考生网上填报结束后,各级教育招生考试机构组织人员对报名考生资格进行复审。复审内容包括报名数据的完整性和逻辑一致性;考生学籍、户籍情况;报考专项计划的考生是否符合专项计划报考条件;申请高考加分考生材料是否完整,是否具备加分资格;申请残疾考生合理便利的考生材料是否完整等。
各县教育招生考试机构须协同公安、学籍管理部门、残疾人联合会等相关部门对考生资格进行复审。可采取各报名点(中学)交叉审核等手段,确保考生报名信息准确,高考加分、残疾考生合理便利申请等资格符合相关规定。
各市、县(区)招委、教育行政部门主要负责同志对考生报名资格审核负领导责任,各报名点主要负责人为考生报名资格审核第一责任人,审核人为直接责任人,考生报名资格审核完毕后,审核人须在《安徽省2025年普通高校招生考试报名资格审核表》中签名。
(六)报名资格公示
根据《教育部关于进一步推进高校招生信息公开工作的通知》(教学函〔2013〕9号)精神,各报名点(中学)在资格复审完成后须对申请加分照顾考生资格进行公示,公示的考生资格信息应包括姓名、性别、所在中学(或单位)、享受照顾政策类别等,公示名单信息通过报名管理后台获取。公示名单必须在报名点(或考生所在中学)显著位置张贴公布报名点(或考生所在中学)公示的考生有关信息,上报前至少公示10个工作日,并保留至2025年8月底。各级教育招生考试机构公示的信息保留至2025年年底。公示时须对考生个人隐私信息(如身份证号码、联系电话等)进行脱敏处理。
各级教育招生考试机构在公示考生资格的同时,须公布举报电话、举报电子邮箱等举报途径,同时公布省考试院举报电话、邮箱,并按照国家有关信访规定对举报事项及时调查处理。
省考试院在相关资格审核结束后,对申报专项计划、高考加分、保送生、高水平运动员等特殊类型招生入选考生资格进行公示。
(七)各类信息上报时间点
各报名点于2024年11月30日前完成考生报名资格自查工作并上报结果,各县级教育招生考试机构于2024年12月20日前完成复查并上报结果,各市级教育招生考试机构于2024年12月31日前完成审核。(具体工作时间要求详见附件7)

三、明确工作要求
(一)加强组织领导。高考报名工作是做好高考各项工作的基础和前提,事关广大考生切身利益,事关社会和谐稳定,容不得半点闪失。各级招委、教育行政部门和教育招生考试机构务必提高站位,充分发挥招委成员单位协同机制作用,高度重视、精心组织,严格把关、狠抓落实,精准把握工作流程和时间节点,准确采集考生高考报名信息,确保我省2025年高考报名工作平稳顺利进行,为后续各项工作打好基础。各地要结合实际制定切实可行的报名实施办法和资格审核细则,突出问题导向,着力解决往年在高考报名、资格审核及后续工作中的突出问题,确保各项工作落到实处。
(二)加强政策宣传。各区县教育招生考试机构和中学要准确掌握高考政策,通过多种形式与手段加强高考报名的政策宣传与解读工作,特别是报名时间、报名条件和办法,政策加分申请等,要采取集中学习、张贴公告等方式将政策告知到每一位考生,杜绝漏报现象发生。在报名各环节中要做好咨询与服务工作,使考生清楚了解高考报名流程,方便、准确、按时完成高考报名各项工作。各区县教育招生考试机构应结合本地实际情况,面向各报名点(中学)做好政策宣讲和培训,在考生报名期间,须设立咨询热线(省考试院咨询热线0551-63612600),解答报名点、考生提出的政策或技术问题。各报名点应设置省考试院微信公众号二维码,动员考生加关注。
(三)加强条件保障。各区县教育招生考试机构和报名点学校应根据报名工作要求,结合本地本校实际,加强软、硬件建设,配置符合信息采集及数据处理要求的计算机、第二代身份证阅读器、摄像头及高拍仪等设备(见附件2),安排专兼职结合且相对稳定的专业技术人员。同时,制定详细的实施办法、管理制度和应急预案,建立健全与报名工作相适应的管理制度,加强对相关工作人员的业务和纪律培训,认真落实网报组织、考生信息确认及其他各报名环节的相关要求。
(四)加强资格审查。考生报名时须按规定提供相关证明材料(见附件9),通过审核后方可进行网上报名。各区县教育招生考试机构结合本地中学报名人数、生源类别、外来务工人员随迁子女(以下简称“随迁子女”)分布等,制定报名资格初审办法,压实报名点报名资格初审责任。各报名点按照当地教育招生考试机构规定,严格落实考生报名资格初审各环节工作。不符合我省普通高校招生报名条件的考生,一律不得进行信息采集等后续工作。各报名点学校要严格审查应届考生学籍,杜绝非本校学籍考生报名。要严格审查考生届别并分应、历届逐一登记造册备查(见附件11)。对于符合报考条件的进城务工人员随迁子女,报名点学校要单独造册(见附件11),并汇总考生的身份证、户口簿复印件及家长务工证明等相关材料,于10月底前报各区县教育招生考试机构备案。各区县教育招生考试机构要做好历届高中毕业生及其他特殊类考生的资格审查,并结合历年数据认真审查考生网上填报信息的准确性,杜绝弄虚作假现象,切实落实考生资格公示工作并公布举报电话。

(五)加强信息采集。报名基本信息采集内容包括考生二代居民身份证信息、照片信息和户籍信息等。考生信息录入后现场采像、现场确认,要督促提醒考生重视信息校对确认,确保及时准确上报报名数据。一是身份证信息。考生通过报名点学校资格初审并签署《安徽省2025年普通高等学校招生全国统一考试考生诚信承诺书》(见附件8)后方可进入读取第二代居民身份证和采像等后续报名环节。凡身份证无法读取的考生凭临时身份证或户口簿暂行通过录入的方式先行采集,待身份证办妥后补充读取确认身份证信息。通过录入方式采集身份证信息的考生必须签订《身份证信息确认承诺书》(见附件3),



并由报名点留存备查。因身份证损坏无法读取身份证信息的考生,应及时更换身份证并进行身份证确认。无身份证的考生不得通过录入的方式采集身份证信息和采像。确认身份证信息截止日期为2024年12月31日,逾期未能确认身份证信息的,按放弃高考报名处理。二是照片信息。采集身份证信息的同时进行考生电子照片采集,采像设备及采像技术要点严格按照省考试院网上报名操作规范执行(见附件4)。各报名点学校在采像时需注意合理调配光源和背景,确保人物突出、照片清晰。采像时将进行人证合一校验,采像软件必须实时联网。要加强采像现场管理,杜绝考生照片漏采、错采的现象。三是户籍信息。采像的同时,对所有参加高考报名考生的户籍材料(如户口簿)通过高拍仪进行拍摄采集。户口簿所有非空白的页面均须拍摄。符合报名条件的港澳台籍、外籍考生,还需拍摄上传与报名证件号码对应的通行证、居住证等身份证明材料。四是经济困难家庭学生信息。各中学(含普通高中、职业高中、技工学校等)参照国家明确的普通高中免学杂费资助范围,对参加高考的高中阶段原建档立卡等家庭经济困难应届毕业生信息汇总,汇总内容包括考生号、姓名、身份证号、困难类型等。汇总名单经中学资助部门审核、公示无异议后,由中学主要负责同志签字,加盖学校公章后,报当地教育招生考试机构汇总,同时报送与名单一致的电子表格文件。名单经教育招生考试机构汇总复核后导入报名系统。
(六)加强自查复核。各报名点学校、区县教育招生考试机构在报名结束后应根据省考试院有关工作程序和要求对所有报考的考生资格进行自查、复核、审定并公示。各报名点学校于2024年11月30日前完成自查工作并上报结果,各区县教育招生考试机构于2024年12月20日前完成复查并形成书面报告上报市教育考试院,书面报告须包含本地报名情况、报名组织情况、资格审查办法及结果、问题建议等内容。各报名点学校、区县教育招生考试机构完成资格审查后须按规定公示取得高考报考资格考生名单。
(七)加强收费管理。严格执行省价格主管部门核定的收费标准,体检费由体检机构按规定收取,其它代办费的收取要充分尊重考生的意愿,不得强行收取。各报名点学校不得擅自提高收费标准或搭车收费,并在醒目位置公布省考试院举报电话(0551-63619961)和邮箱(jiancha@ahedu.gov.cn)。
(八)加强责任追究。报名工作是高考的基础性工作,直接关系考生的考试录取。各区县教育招生考试机构要严肃纪律,加强监督,落实招生考试工作责任制与责任追究制。各报名点学校要加强对相关工作人员的业务和纪律培训,强化警示教育,避免因经验主义或麻痹大意而犯下低级错误。学生、班级、报名点、各级教育招生考试机构要各负其责,认真落实考生本人签字确认、打印下发考生号通知单等环节(《安徽省普通高校招生考生报名信息表》见附件6),相关材料、汇总报表的交接要履行交接签字手续。通过伪造证件、证明、档案及其他材料获得考试资格、加分资格和考试成绩的,应当认定相关考生实施了考试作弊行为,要严格按照《国家教育考试违规处理办法》(教育部令第33号)及有关规定进行处理,并将记入国家教育考试诚信档案。对公职人员违规违纪的,依据《中国共产党纪律处分条例》《行政机关公务员处分条例》和《事业单位工作人员处分暂行规定》等相关规定严肃处理。涉嫌犯罪的,严格按照《中华人民共和国刑法》《最高人民法院、最高人民检察院关于办理组织考试作弊等刑事案件适用法律若干问题的解释》等有关规定,及时移送司法机关追究法律责任。对于因组织管理不力、监督审核不到位等,造成报名秩序混乱、违规情况严重的地方和报考点,将依法依规处理,并对相关责任人严肃处理并追责问责。
(九)加强数据保密。考生报名信息属考试信息的组成部分,各级教育招生考试机构应购置必要的设备,配备必需的专业技术人员,逐步实现考试信息管理科学化、规范化、现代化,制定采集与处理考试信息的管理程序和工作纪律,确保考试信息的规范、完整、准确和安全。考生情况等考试信息以及未经授权公布的其他考试信息按国家秘密级事项管理,各级教育招生考试机构应当采取相应的安全保密措施,确保考试信息的安全。
市教育考试院将对各区县及报名点学校高考报名的组织、信息采集工作进行现场随机督查。
附件:1.普通高校招生报名流程图
2.报名及数据处理专用设备建议配置标准
3.身份证信息确认承诺书
4.考生电子照片采集技术要点
5.考生报名基本信息网上填报预填表及填写说明
6.安徽省普通高校招生考生报名信息表(样表)
7.普通高校招生报名工作时间表
8.考生诚信承诺书
9.考生报名时须提供的证明材料一览表
10.安徽省2025年普通高考加分申报及诚信承诺书
11.安徽省2025年普通高校招生考试报名资格审查登记表
黄山市教育考试院
2024年10月14日



























