皖考圈为您带来2025年合肥市研究生入学考试的重要消息!考试时间已定,考点已安排,还有诸多关键注意事项需要您知晓。继续阅读,做好充分准备!
33个考点公布!合肥市2025年研考温馨提示来了
2025年全国研究生入学考试将于2024年12月21日-22日举行,合肥市共安排33个考点。合肥市教育考试院在此提醒广大考生要按照有关规定备考,特别是要认真阅读《准考证》上的《考生须知》和《特别提醒》,并注意以下事项:
一、按照教育部统一要求,今年参加研考的所有考生均应自觉接受考点(使用智能安检门)和考场(使用手持金属探测仪)两次安检,所有考生须通过两次安检后方可入场考试。考生不可携带考场规则规定以外的物品进入考点或者考点规定的封闭区域。特别是严禁携带各类电子通讯工具(如手机、智能手表、智能手环、耳机等无线接收或者发送设备)、电子存储记忆录放设备以及涂改液、修正带、胶带等物品进入考点或考点规定的封闭区域。如有携带违规物品的,请按照考点要求存放在指定场所。请考生尽量不要携带手机、智能手表、平板电脑、蓝牙耳机等电子设备前往考点,避免反复安检,影响正常入场考试。
二、开考15分钟后,迟到考生不得进入考点参加当次科目考试。因考生进入考点或考点封闭区需要接受安检和身份验证,请尽量在考前60分钟到达考点,留足入场检查时间,并按照考点指示和工作人员指引尽快有序入场。
三、考试期间,试题、答题卡、草稿纸等均属于涉考材料,不允许以任何形式拍照传出或带离考场。特别提醒:考试过程中考生如未按规定上交手机等具有发送或者接收信息功能的设备,无论使用与否,均将认定为考试作弊。
四、考生不得早于当科考试结束前30分钟交卷出场。考生离场时请按照考点的安排,听从工作人员的指令,有序的取回存放的物品,取回物品时要核对姓名、考场号和座位号,以免拿错。离场后,考生应快速离开考点或者考点封闭区域,不要在考点内或者考点周边聚集、逗留。考试结束信号发出后,考生应立即停止答题,否则按违规处理。
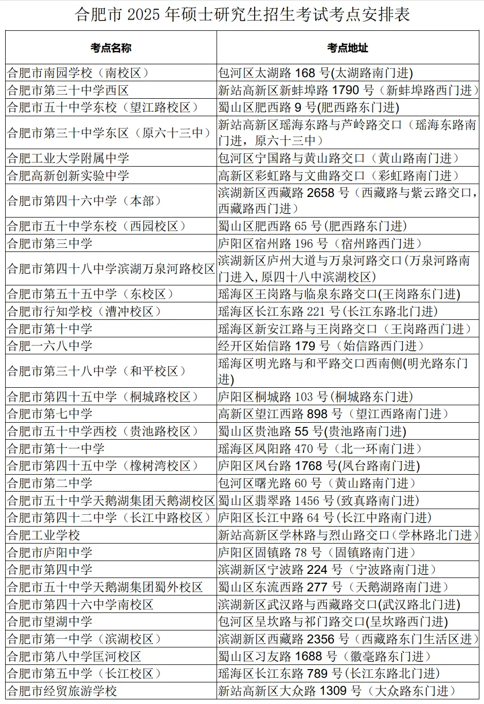
五、考点安排

六、考生可于考前一天下午到考点周边熟悉环境。但因各考点学校周五仍在正常进行教学活动,考生不得进入考点。考试期间考点周边人流量较大,请大家尽量乘坐公共交通工具赶考。
合肥市教育考试院
2024年12月16日



























