自主选拔在线团队综合整理“上海纽约大学本科生招生政策汇总,需要填写哪些申请表格?”相关内容,欢迎对中外合作校感兴趣的同学及家长收藏、点阅。
推荐阅读:上海纽约大学本科生近3年招生要点汇总(2025届考生参考)
资料领取:
自主选拔在线特整理《上海纽约大学2025综合评价报考指南》电子版资料,PDF版可下载打印,内含报考指南、校园开放日考情揭秘、网上申请填报指南、热门问答等内容,想报考上纽的考生家长一定要看,提前规划不走弯路!
点击下方按钮即可免费领取~
上海纽约大学本科生招生政策汇总,需要填写哪些申请表格?
- 招生简章:上海纽约大学2024年本科招生简章(中国大陆学生)
- 非中国国籍学生申请上海纽约大学
所有非中国籍申请人申请上海纽约大学,按国际学生招生流程进行。所有申请以国际生身份入学上海纽约大学的申请人,必须为非中国籍公民,并持有(或有权申请)有效外国护照。
请注意:如申请人出生即具有外国国籍,父母双方或一方为中国公民的,申请人申请上海纽约大学时必须持有有效外国护照或国籍证明文件4年(含)以上,且最近4年(截至上海纽约大学入学年度的4月30日前)之内,有在外国实际居住2年以上记录(一年中实际在外国居住满9个月可按一年计算,以入境和出境签章为准)。
申请人为中国大陆(内地)、香港、澳门或台湾地区居民,通过移民获得外国国籍的,申请人申请上海纽约大学时必须持有有效外国护照或国籍证明文件4年(含)以上,并拥有已注销中国国籍的证明,且最近4年(截至上海纽约大学入学年度的4月30日前)之内,有在外国实际居住2年以上记录(一年中实际在外国居住满9个月可按一年计算,以入境和出境签章为准)。
申请学生如对于自身国籍身份存疑,可向出入境管理部门核查确认国籍身份情况。 所有其他有关资格的疑问,请联系上海纽约大学招生办公室:shanghai.admissions@nyu.edu
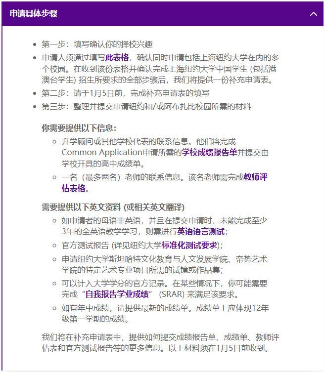
- 中国学生如何同时申请纽约大学全球教育体系其他校园?
申请上海纽约大学时,同时申请纽约大学全球教育体系其他校园的相关政策
如果你是通过中国招生流程申请上海纽约大学的中国公民【包括中国大陆(内地)、香港、澳门和台湾居民】,你可以在同一申请周期内,同时申请纽约大学全球教育体系的纽约校园和/或阿布扎比校园。
请注意以下几点:
申请上海纽约大学的中国公民,须按照中国学生招生流程进行申请。只申请纽约校园和/或阿布扎比校园 (不申请上海纽约大学) 的中国公民,应通过Common Application完成相关申请,请点击此处了解申请详情。你可能需要提供不同的补充材料,来完成对纽约大学全球教育体系多个校园的申请。请仔细阅读你从相关申请材料审核小组收到的所有电子邮件信息,并按照具体要求进行操作。不符合相关项目/学院具体要求的申请,将不被予以考虑。申请纽约大学全球教育体系中多个校园时,只能通过常规录取 (Regular Decision) 轮进行。申请人将于4月1日前,收到来自纽约大学集合所有校园的最终审核结果通知。

所需评估材料
如英语不是你的母语,并且在提交申请时,未能完成至少3年的全英语教学学习,则需参加英语语言测试。测试需在申请截止前两年 (以申请截止日期为计) 内进行。
我应该参加哪个英语语言测试?
TOEFL iBT托福网考。 我们接受线下或iBT家庭版成绩。Duolingo多邻国英语测试IELTS Academic雅思学术类考试PTE Academic培生学术英语考试剑桥高级英语C1 Advanced或剑桥熟练英语C2 ProficiencyiTEP国际英语水平考试。 我们接受线下或在线版本成绩。请注意:我们不接受IELTS Indicator雅思在家考试、TOEFL ITP Plus for China托福ITP中国版,以及TOEFL Essentials托福在家考试的成绩。
如何向纽约大学提交我的英语语言测试成绩?
提交TOEFL iBT成绩,请使用纽约大学代码:2562
提交IELTS Academic成绩,请搜索“New York University”并将结果发送至本科招生办公室,而非某个学院。对于PTE Academic、C1 Advanced或C2 Proficiency成绩,同样选择 “New York University”,而非某个学院。搜索“NYU”将无法获得任何结果,请务必使用学校全称进行搜索。
提交Duolingo成绩,请按照Duolingo的“如何将 Duolingo English Test结果发送给院校机构?”的说明,免费将你的测试结果发送给纽约大学。
成绩单
在收到你的登录信息后,你将有权限提交课程和成绩信息。你需要向学校获取你的成绩单,以完成这一要求。请点击此处,获取更多信息。
你也可以要求学校通过电子邮件的方式,将成绩单发送至纽约大学:admissions.docs@nyu.edu。发件人地址须为可核实的官方电子邮件地址。也可将成绩单邮寄至:
New York University
Undergraduate Admissions
383 Lafayette St
New York, NY 10003
USA
推荐信
邀请一位老师以及一位学校工作人员撰写推荐信,并通过电子邮件发送至:
admissions.docs@nyu.edu,或邮寄至上述地址。
学校报告
请学校工作人员填写此PDF文件,并通过电子邮件发送至:admissions.docs@nyu.edu,或邮寄至上述地址。
温馨提示:
面对2025年的高考新篇章,我们深知每一位家长都怀揣着对孩子未来的无限期待。为了共同探索强基计划与综合评价的奥秘,我们特别创建了“2026强基综评交流群”。
在这里,您将获得:
1️⃣及时的招生政策更新与深度解析。
2️⃣与同道中人的真诚交流与经验分享。
3️⃣专业的备考策略与学习规划指导。
4️⃣精准的高校招生信息,助力孩子明智选择。
我们相信,每一次深入的交流,都是孩子成功路上的一块基石。现在就加入我们,与志同道合的家长一起,为孩子的明天搭建更坚实的桥梁!扫描下方二维码,立刻加入我们的大家庭。
扫一扫即可进群
如果加群失败,可在企业微信联系人中 添加白杨老师(微信号:15321584637)好友,备注:省市-高考年份。
2025年综合评价报考早知道
| 综合评价 | ||
| 综评备考 | 综评条件 | 综评考试 |
| 自荐材料 | 综评问答 | 综评招录 |





























