近期,综合评价招生陆续启动,很多家长在强基和综评报考中犹豫不决,不知道报考哪一个。那么,强基计划和综合评价一样吗?二者能兼报吗?哪个降分幅度更大?应该如何择校?接下来自主选拔在线团队为大家进行强基综评招生政策对比分析,一起来看看吧!
相关阅读:2025强基/综评备考经验分享汇总
推荐阅读:2025年强基计划招生政策解读汇总
温馨提示:
2025年强基计划备考启动!欢迎大家扫描下方二维码加入"2026强基综评交流群",进群即可免费领取试题等电子资料,还有一手升学资讯、专业老师在线答疑、校测备考干货等!快快加入我们吧~
扫一扫即可进群
如果加群失败,可在企业微信联系人中添加妮妮老师(微信号:13311095027)好友,备注:省市-高考年份-选科,邀您进群~
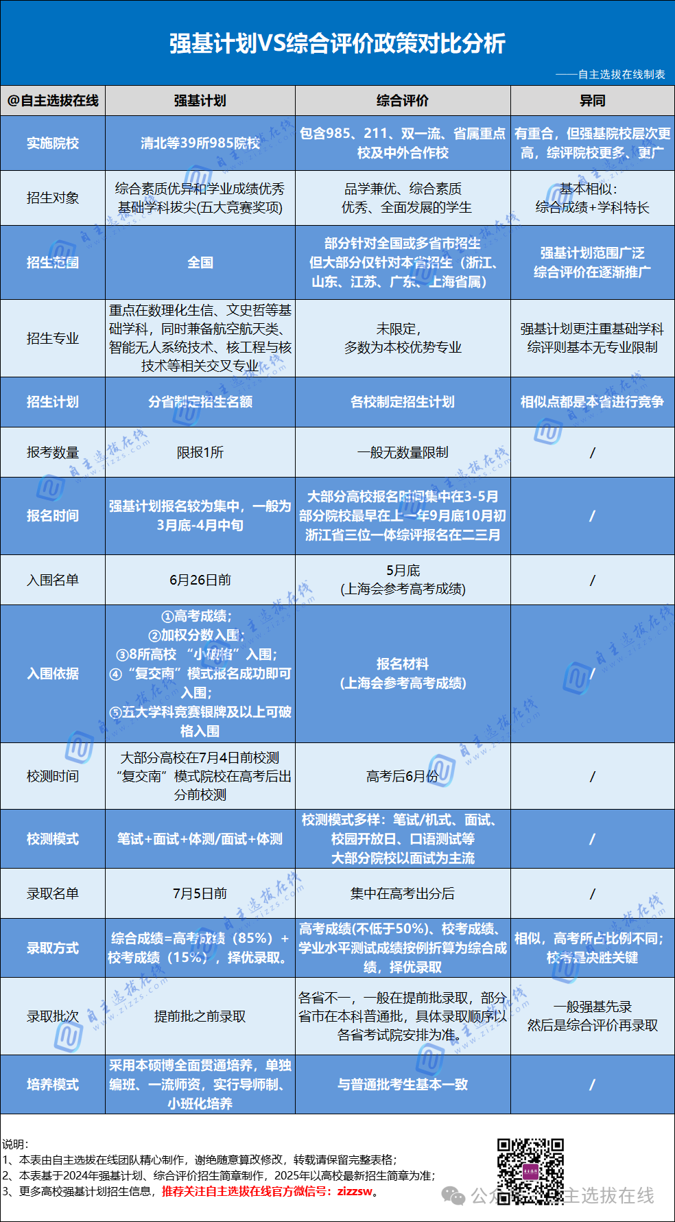
强基VS综评招生政策

通过上面的对比,我们可以清晰看出强基综评的异同点。其中一些区别需要格外注意:
1.院校层次上的差别
强基计划:建立在国家对人才的战略需要之上,强调拔尖创新人才的选拔和培养。因此招生院校是清北等39所985院校,也是我国层次最高、关注度最高的一批院校。
从往年录取情况看,强基大多比高考裸分录取分数低5-35分。
综合评价:招生院校层次广且较为复杂,全国有近百所高校开展了综合评价招生,既有985、211院校,也有例如国科大、南科大等创新型院校,以及普通本科甚至是专科院校。
综合评价进入高校大多比统招低5-30分左右,省属重点本科高校能达到40-50分左右。个别院校如2024年山东师大综合评价相比高考统招最高降71分录取!
2.招生专业上的差别
强基计划:着眼于国家对人才战略需要,重点在数物化生信、历史、哲学古文字等基础学科,同时聚焦高端芯片与软件等关键领域及国家人才紧缺的人文社会科学领域,2024年多所高校又新增了本校王牌专业。
综合评价:未限定专业,大多是各学校比较好的专业,甚至是王牌专业,也不乏一些普通专业。
3.招生对象上的差别
强基计划:更加注重基础学科拔尖、综合素质优秀的学生,在五大学科竞赛中获得银牌以上奖项还可以破格入围校测(清华、北大、复旦、南大、上交大、浙大6校破格入围需审核)。
综合评价:招生对象主要有综合成绩优秀类;竞赛奖项类考生;思想品德优秀类,如:省三好学生、优秀干部等;艺术、体育类;具备一定外语水平。
💥注意:强基综评二者均未要求报考要有竞赛奖项,非竞赛生也可以报考!
4.录取模式上的差别
强基和综评在录取上均采用综合成绩,即高考成绩+校测成绩,按一定比例折算后择优录取。
强基计划的录取模式基本为“8515”模式,即:高考成绩占比85%,校测成绩比15%。
综合评价的录取模式为85:15(高考成绩占85%、校测成绩占15%)、7:3(高考成绩占70%、校测成绩占30%)、6:3:1(高考成绩占60%、校测成绩占30%、学考成绩占10%)等综合成绩录取比例(各学校占比不同,具体以25年招简为主)
5.培养方式上的差别
强基计划:强基生入校后会单独编班、单独培养、小班化、导师制,实行本硕博衔接培养。对于优秀学生,高校可免试推荐研究生、直博、公派留学、奖学金方面予以优先安排。
本科阶段原则上不得转专业,硕博阶段转段自由度较高,转段率在70%以上,对于有读研、直博等深造打算的学生非常利好。
综合评价:招生入校后没有特殊的培养模式,是否转专业视各校的规定而定。
💥注意:强基计划和综合评价的学费和普通专业一样,不过综评有少部分为中外合作办学的高校或专业,学费相对较高。




























