昆山杜克大学、上海纽约大学、南方科技大学、深圳北理莫斯科大学2025年综合评价招生报名已正式启动!根据往年经验,预计2025年上半年(3、4月)将有更多综评招生院校陆续发布招生简章。对于有意报考综合评价的考生和家长,您是否了解报考条件?现阶段该做哪些准备?如何有效备考?自主选拔在线团队已汇总整理江苏省综合评价院校的报考条件,供有意向的考生和家长重点参考,建议提前规划,做好充分准备!
推荐阅读:重点高校2025年综合评价招生简章汇总
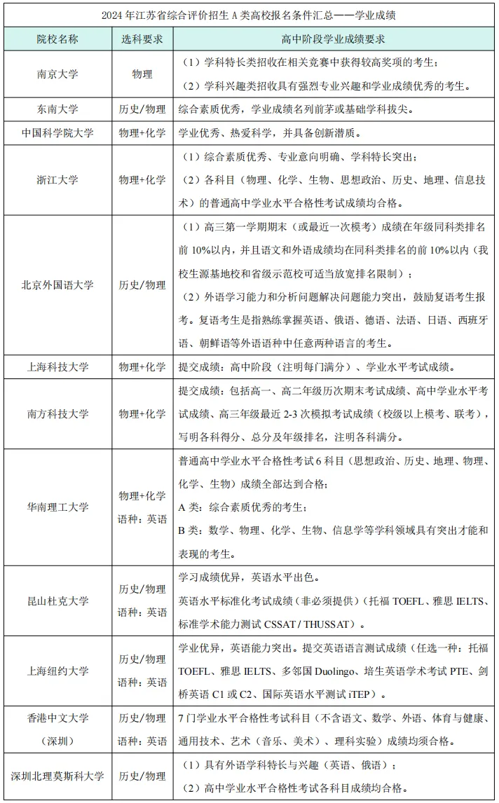
在江苏进行综合评价招生的院校
目前,有24所高校在江苏进行综合评价招生。其中A类12所,院校层次较高;B类12所,全部为省内院校,适合不同分数段的考生报考。

A类院校和B类院校可以同时申报,考生在符合条件、时间精力允许的情况下可报考多所院校。 同时,报考综合评价的同学如果未被综评录取,还可以填报本科批次,相当于双重保险,大大提高了录取成功率。
温馨提示:为方便大家第一时间获取综合评价、强基计划、学科竞赛、少年班等升学政策,欢迎大家扫描下方二维码加入"2026强基综评交流群",群内有老师将为大家线上答疑。
扫一扫即可进群
如果你还有其他疑问,或想了解最新招生政策、有升学规划需求、领取最新试题,可在企业微信联系人中 添加白杨老师(微信号:15321584637)好友,并备注“高考年份+省份+姓名”,老师会统一邀请大家进群~
综合评价报考条件
高校综合评价一般会列出多个报名条件,综合成绩优秀、竞赛奖项、思想品德类、其他要求类,只要符合其中一项即可报名。
成绩要求
A类高校综评招生简章中对考生的成绩要求表述大多比较模糊——“学业成绩优异”、“基础学科拔尖”,没有明确说明成绩排名要达到百分之多少。根据以往经验,在五大学科竞赛中获得省一及以上奖项的考生机会会很大。

B类高校基本上会要求提供高中阶段的期末、大型模考成绩,中学层次不同,要求不同。

认可奖项要求
注:每年或有变动,2025年报考的话以各校2025年招生简章为准。





























