自主选拔在线团队今天来为大家带来强基与综评报考条件的差异:综合评价与强基计划有哪些不同?分别适合哪些考生?
推荐阅读:2026年综合评价招生政策解读汇总
重点关注:2026年综合评价招生简章汇总
福利资料:为方便2026届综评考生高效申报,特整理《2026版综合评价报考指南》电子资料!
综合评价与强基计划有哪些不同?分别适合哪些考生?
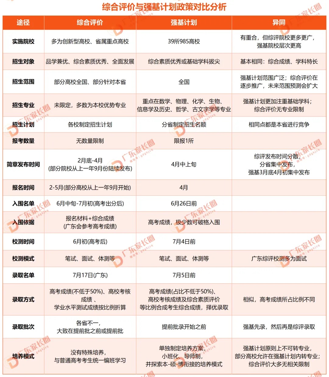
强基计划VS综合评价招生政策

说明:上图根据2025年各高校招生简章信息整理制作,仅供参考,2026年请以各校最新招生政策为准。
通过上面的对比分析,我们可以清晰看出强基综评的异同点。其中一些区别需要格外注意!
01 院校层次上的差别
强基计划
建立在国家对人才的战略需要之上,强调拔尖创新人才的选拔和培养。因此招生院校是清北等39所985院校,也是我国层次最高、关注度最高的一批院校。
从往年录取情况看,强基大多比高考裸分录取分数低5-35分。
综合评价
招生院校层次广且较为复杂,既有985、211院校,也有例如国科大、南科大等创新型院校,以及普通本科甚至是专科院校。
综合评价录取大多比统招低5-30分左右!
02 招生专业上的差别
强基计划
着眼于国家对人才战略需要,重点在数学、物理、历史、哲学古文字等基础学科,同时聚焦高端芯片与软件等关键领域及国家人才紧缺的人文社会科学领域,2025年多所高校又新增了许多交叉学科方向。
综合评价
未限定专业,大多是各学校比较好的专业,甚至是王牌专业,也不乏一些普通专业。
03 招生对象上的差别
强基计划
更加注重基础学科拔尖、综合素质优秀的学生,在五大学科竞赛中获得银牌以上奖项还可以破格入围校测(清华、北大等高校破格入围需审核)。
综合评价
招生对象主要有综合成绩优秀类;竞赛奖项类考生;思想品德优秀类,如:省三好学生、优秀干部等;艺术、体育类;具备一定外语水平。
💥注意:强基综评二者均未要求报考要有竞赛奖项,非竞赛生也可以报考!
04 录取模式上的差别
强基和综评在录取上均采用综合成绩,即高考成绩+校测成绩,按一定比例折算后择优录取。
强基计划的录取模式
基本为“85:15”模式,即:高考成绩占比85%,校测成绩比15%。
综合评价的录取模式
“85:15”模式(高考成绩占85%、校测成绩占15%)、7:3(高考成绩占70%、校测成绩占30%)、6:3:1(高考成绩占60%、校测成绩占30%、学考成绩占10%)等综合成绩录取比例(各学校占比不同,具体以2026年招生简章为主)。
05 培养方式上的差别
强基计划
强基生入校后会单独编班、单独培养、小班化、导师制,实行本硕博衔接培养。对于优秀学生,高校可免试推荐研究生、直博、公派留学、奖学金方面予以优先安排。
本科阶段原则上不得转专业,硕博阶段转段自由度较高,且强基生硕博阶段的专业为学校优势专业,不仅集中在基础学科,还可以选择相关专业的交叉学科,甚至可申请其他学院专业,对于有读研、直博等深造打算的学生非常利好。
综合评价
招生入校后没有特殊的培养模式,是否转专业视各校的规定而定。
💥注意:强基计划和综合评价的学费和普通专业一样,不过综评有少部分为中外合作办学的高校或专业,学费相对较高。
强基计划VS综合评价招生政策
强基和综评可以同时报考,建议符合条件的考生两者兼报。针对不同考生有如下报考策略:
1、针对顶级学霸
对于学习成绩非常优异的考生(物理类分数650+,历史类分数600+),且对强基计划招生专业有兴趣的考生,建议综评强基兼报,多一条升学途径进入名校的几率更高。
综评院校里,可关注浙大、港中深等校,强基计划可报考清北、华东五校等。
2、针对中高层次考生
对于成绩中上等的考生,建议关注针对本省招生的985、211大学及南科大、中大、华工等(中山大学仅面向广东省招生,机会难得),同时也可关注同层次或者稍高层次的强基计划院校。
3、针对普通学生
针对普通学生的综合评价院校,重点考虑中外合办校,尤其是北师香港浸会大学的综合评价仅面向广东省招生,相当于比外省考生多一条低分录取路径。
平时成绩在570分以上的考生,也可以尝试报考分数相对低一些的强基计划院校,如西北农林科技大学、兰州大学、西北工业大学等。
🔥重磅福利!为助力各位低年级考生家长规划升学方向,提前了解综评招生政策,有更多的时间选择准备,速扫下方二维码加入“2026强基综评交流群”,老师在线答疑,升学路上不迷茫!
扫一扫即可进群
如果你还有其他疑问,或想了解最新招生政策、有升学规划需求、领取最新试题,可在企业微信联系人中 添加白杨老师(微信号:15321584637)好友,并备注“高考年份+省份+姓名”,老师会统一邀请大家进群~




























