目前已有11所中外合办大学在内地招生,其中上海纽约大学和昆山杜克大学已开放申请,面对11所各具特色的中外合办大学,很多家庭都有疑问:哪所高校招生专业更强?学费是否值得?毕业后更适合深造还是就业?
推荐阅读:2026年综合评价招生政策解读汇总
重点关注:2026年综合评价招生简章汇总
2026年中外合办院校王牌专业大分析!考生家长择校选专业重要参考
上海纽约大学
学生入学时不分专业,通过完成涵盖不同学科和领域的核心课程,在对各个学科的内容、前景,以及自身特点有了深入认识以后,最迟可在大二结束前完成专业的选择。大学就读期间,2026年首次明确学生须进行1-2学期的海外学习。
学费:第一、二学年20万元/学年,第三、四学年23万元/学年。

王牌专业
金融专业:依托纽约大学斯特恩商学院的顶尖师资,采用华尔街前沿的金融教学体系,毕业生多进入国际投行、咨询公司工作;
数据科学:结合上海科技创新中心的区位优势,培养具备大数据分析能力的复合型人才;
社会科学:采用跨文化研究视角,在经济学、心理学等领域具有独特优势。
昆山杜克大学
本科课程设置采用美国杜克大学声誉卓著的通识博雅教育模式,以高师生比、小班授课、导师制、互动研讨式教学为特色。所有本科生入学时不分专业,学生可通过自由选修不同学术领域的课程来发掘个人学科兴趣与方向,在大学二年级自主选定专业。

王牌专业
环境政策:结合杜克大学尼古拉斯环境学院的科研实力,培养解决全球环境挑战的复合型人才,课程涵盖环境科学、公共政策及可持续发展。
全球健康:整合医学、生物学与公共政策,关注全球卫生公平,学生可参与国际健康项目,毕业生多进入世界卫生组织(WHO)、无国界医生等机构。
电子工程:与杜克大学工程学院深度合作,聚焦人工智能、生物医学工程等前沿方向,学生可参与杜克本部的科研项目,就业前景广阔。
香港中文大学(深圳)
2025年,香港中文大学(深圳)在广东、浙江、江苏、上海、山东、福建一共6个省,综评录取1052位考生,其中广东省录取428位考生(物理类318人,历史类110人)
学费上涨到14万元/年。

各学院设立的本科招生专业包括:
(一)经管学院:市场营销、国际商务、经济学、金融学、会计学、大数据管理与应用。
(二)理工学院:数学与应用数学、新能源科学与工程、化学、材料科学与工程、电子与计算机工程、物理学。
(三)人文社科学院:英语、应用心理学、国际组织与全球治理、城市管理。
(四)数据科学学院:统计学、计算机科学与技术、数据科学与大数据技术。
(五)医学院:临床医学、生物信息学、生物医学工程、药学、生物科学。
临床医学专业学制六年,第一二学年将学习大学核心课程、临床前学科知识及其临床应用;在第三到六学年学习临床学科知识和技能、见习和实习,并对医学科学研究进行系统学习和实践。医学人文及伦理课程贯穿整个学习过程。通过全面扎实的训练,培养具备专业医学知识与临床技能、兼具国际视野和人文情怀的世界一流医学创新人才。
(六)音乐学院:音乐表演、音乐学、作曲与作曲技术理论。
(七)人工智能学院:人工智能。
(八)数据科学学院、经管学院与理工学院联合培养专业:金融工程。
普通类本科专业招生方案
1. 经济管理试验班:大一结束时学生可在经管学院的所有专业内(大数据管理与应用专业除外)选定主修专业;
2. 人文科学试验班:大一结束时学生可在人文社科学院的所有专业内选定主修专业;
3. 理科试验班:学生在大一选课前可在经管学院、理工学院、人文社科学院、数据科学学院、医学院(含临床医学专业)、人工智能学院及金融工程专业中,根据个人兴趣和特长自主选定所属学院,大一结束时在所属学院内选定主修专业。以下三类情况除外:
◉ 选择就读金融工程专业的学生在大一选课前需直接选定;
◉ 选择就读临床医学专业的学生在大一选课前需直接选定;
◉ 有意向申请香港中文大学与香港中文大学(深圳)“跨学科数据分析+X双主修项目”或“航天科学与地球信息学+X双主修项目”的学生需提交申请,并参加学校组织的考核,考核通过后方可入读。学生在深港两地校园轮换上课和实习,各修读两年。具体考核方式和培养模式详见本校招生网站。
王牌专业
金融工程:依托香港中文大学商学院的雄厚实力,融合金融学、数学和计算机科学,培养量化金融领域的复合型人才;
人工智能:汇聚计算机科学、机器学习等前沿领域专家,与腾讯、华为等科技巨头开展深度合作;
生命科学:则借助粤港澳大湾区的生物医药产业优势,在基因组学、生物医药等方向具有突出特色。
北师香港浸会大学
北师港浸大的大类招生专业分流工作以生为本、志愿优先、择优选拔,原则上在第一学年第二学期开始前完成专业确认,让学生在第二学期按相关专业的培养方案开始专业学习。学生入学后可深层次了解各学科和专业,依据自己的兴趣、特长、学习情况,自主填报分流专业志愿。

学校2025年推出:和港浸大携手推出的“3+1+X”计划、博雅智能学院等项目。

王牌专业
传媒与影视学:依托香港浸会大学传理学院(亚洲排名前列)的优质资源,配备了先进的4K演播厅、虚拟现实实验室等专业设施,培养出大批活跃在央视、凤凰卫视等主流媒体的专业人才;
统计学:则结合大数据时代需求,强调理论与实践并重,毕业生在金融、互联网等行业备受青睐。
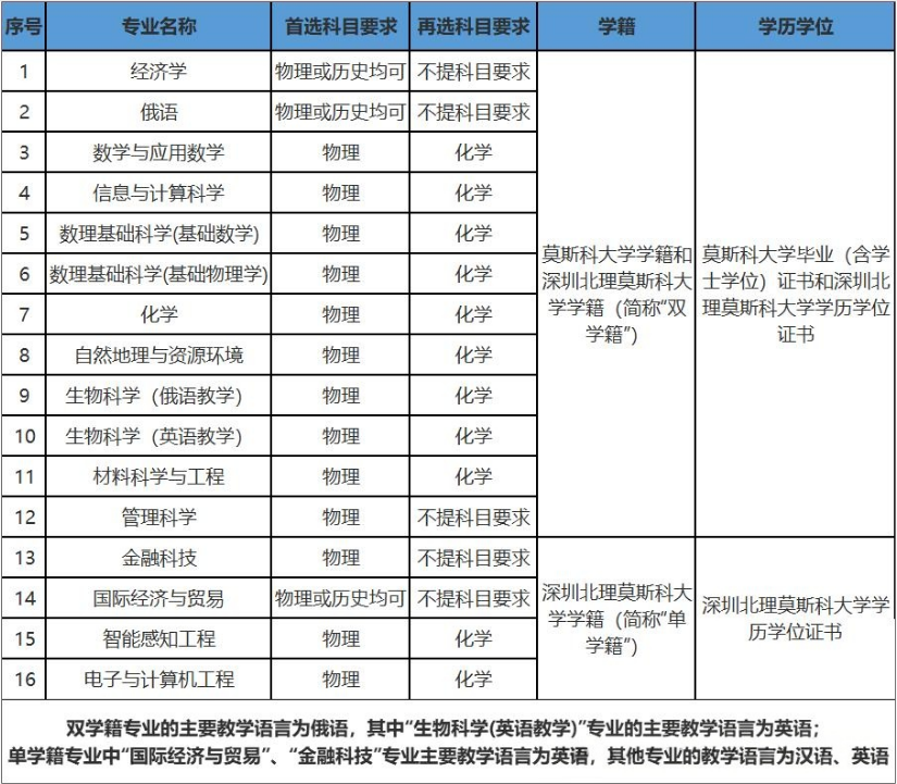
深圳北理莫斯科大学
深圳北理莫斯科大学有单双两种学籍专业,学费也有所不同,双学籍专业7万元/学年,单学籍专业5万元/学年。

1、“双学籍”专业录取的学生将注册深圳北理莫斯科大学和莫斯科大学两校学籍,达到毕业要求者,颁发深圳北理莫斯科大学毕业证书;对符合学士学位授予条件的本科毕业生,授予学士学位并颁发学位证书。符合莫斯科大学毕业规定的本科毕业生,颁发莫斯科大学毕业(含学士学位)证书。
2、“单学籍”专业录取的学生将注册深圳北理莫斯科大学学籍,达到毕业要求者,颁发深圳北理莫斯科大学毕业证书;对符合学士学位授予条件的本科毕业生,授予学士学位并颁发学位证书。
王牌专业
数学:依托莫斯科大学数学系的传统优势(培养出6位菲尔兹奖得主),重点发展计算数学和应用数学方向;
材料科学:结合俄罗斯在材料领域的领先技术,在纳米材料、智能材料等前沿领域具有突出优势;
经济学:则聚焦"一带一路"建设需求,培养精通中俄经贸的复合型人才。
西交利物浦大学
西交利物浦大学设有4+0和2+2两种培养路径,学生可在大二第二学期自主选择:

无论是选择4+0还是选择2+2,学生本科毕业均可获得西交利物浦大学学士学位、本科毕业证书以及利物浦大学学士学位。 各专业对应的培养路径如下:

王牌专业
计算机科学与技术:依托利物浦大学计算机系的雄厚实力,重点培养人工智能、大数据等前沿领域人才;
建筑学:获得英国皇家建筑师协会(RIBA)认证,采用"工作室"教学模式;
电气工程及其自动化:则结合中英两校优势,在智能电网、新能源等方向具有显著特色。
香港科技大学(广州)
2025年设立七个本科招生专业,分别是:人工智能、数据科学与大数据技术、智能制造工程、材料科学与工程、机器人工程、微电子科学与工程、金融科技。
王牌专业
人工智能:依托港科大世界领先的AI研究中心,整合计算机科学、认知科学和工程设计,重点发展机器学习、计算机视觉等前沿方向;
数据科学:融合统计学、计算机科学与商业分析,配备超算中心和大数据实验室;
可持续能源:则结合港科大在能源材料领域的优势,聚焦太阳能、氢能等清洁能源技术研发。
香港城市大学(东莞)
入学不分专业,大一期间可在计算机科学与技术、智能制造工程、材料科学与工程、能源与动力工程、网络空间安全(新增)、数据计算及应用(新增)、数据科学与大数据技术(新增)七个专业中选择,最迟大二结束时必须选定相关专业。
港城莞在创立之初就一直强调“质量”匹配,择优复制。该校引入港城大ESI排名1%的学科,计算机科学与技术、智能制造工程、能源与动力工程、材料科学与工程这4个本科专业对应学科均为港城大王牌学科。
广东以色列理工学院
广东以色列理工学院2025年设立的本科专业包括:
(一)材料科学与工程。本专业完全按照以色列理工学院学术标准进行培养和考核,外方专业名称为Materials Science and Engineering。
(二)化学工程与工艺。本专业完全按照以色列理工学院学术标准进行培养和考核,外方专业名称为Chemical Engineering。
(三)生物技术。本专业完全按照以色列理工学院学术标准进行培养和考核,外方专业名称为Biotechnology and Food Engineering。
(四)机械工程。本专业完全按照以色列理工学院学术标准进行培养和考核,外方专业名称为Mechanical Engineering and Robotics。
(五)数学与应用数学。本专业完全按照以色列理工学院学术标准进行培养和考核,外方专业名称为Mathematics with Computer Science。
(六)化学。本专业完全按照以色列理工学院学术标准进行培养和考核,外方专业名称为Chemistry。
王牌专业
化学工程:依托以色列理工学院在化工领域的传统优势(培养出多位诺贝尔奖得主),重点发展绿色化工、能源材料等前沿方向;
生物技术:融合以色列在生命科学领域的创新成果,在基因工程、生物制药等方面独具特色;
机械工程:则结合以色列先进的智能制造技术,在机器人、精密制造等领域具有突出优势。
温州肯恩大学

王牌专业
心理学:依托肯恩大学心理学院的优质资源,注重培养学生的心理咨询和研究能力,配备先进的脑电实验室和行为观察室;
建筑学:获得美国国家建筑认证委员会(NAAB)认可,采用工作室教学模式,学生作品多次获得国际设计大奖。
计算机科学:紧跟硅谷技术前沿,与亚马逊、微软等科技企业建立了实习合作渠道。
宁波诺丁汉大学
2025年宁波诺丁汉大学共开设18个本科专业(类)。

王牌专业
国际商务:依托诺丁汉大学商学院(EQUIS认证)的优质资源,培养具有全球视野的商业人才,课程设置涵盖国际贸易、跨文化管理等核心内容;
航空航天工程:则结合英国诺丁汉大学在工程领域的传统优势,配备先进的风洞实验室和飞行模拟器,为学生提供理论与实践并重的专业训练。




























