2026年综合评价招生已启动,为帮助江苏考生深入了解东南大学综评招生政策、往年招录数据、分数线等内容,自主选拔在线团队特整理东南大学2026综合评价报考指南,方便大家参考,目标东南大学综评考生家长重点关注!
推荐阅读:2026年综合评价招生政策解读汇总
重点关注:2026年综合评价招生简章汇总
2026年东南大学综合评价报考指南
东南大学综合评价仅面向江苏省进行招生,它打破了高考唯分数论,通过高考成绩(85%)+校测成绩(15%)来选拔学生,考生有机会降分上985,且综合评价批次未录取不影响后续批次志愿填报,相当于多了一次升学机会。江苏高三考生一定不要错过这一降分升学机会!
它2025年取消了院校专业组的划分方式,直接按历史类、物理类分类,这个改变有利于报考东大综评的考生选择专业,不必担心被调剂到不喜欢的专业(类)。志愿填报数量由1-5个院校专业组且填满组内所有专业调整为1-10个专业志愿,不强制填满,灵活性更高。
东南大学简介
东南大学坐落于六朝古都南京,是享誉海内外的著名高等学府。属于综评A类院校,是国家教育部直属并与江苏省共建的全国重点大学,是国家“985工程”和“211工程”重点建设大学之一。2017年,东南大学入选世界一流大学建设A类高校名单。
东南大学综合评价报考政策
*以下是2025年综合评价招生政策,仅供考生家长参考,2026请以当年最新招生政策为准。
报名条件
理想信念坚定,思想品德优良,遵纪守法,品行端正;综合素质优秀,学业成绩名列前茅或基础学科拔尖的考生。
大致分为两类,一模、二模成绩控制在600分以上(同时两次模考成绩或有一次模考成绩)或者数物化生信五大学科竞赛省一奖项可通过初审。
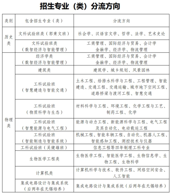
招生专业及招生计划
综合评价招生计划180人,实际录取180人。具体招生专业(类)和招生计划如下:

招生专业(类)分流方向:

说明:考生高考体检结果需符合报考专业(类)的相关要求,其中Ⅰ指色弱不能被录取,Ⅱ指色盲不能被录取,Ⅲ指无法识别任何一种颜色的不能被录取。
报名材料
1️⃣《东南大学综合评价申请表》扫描件或照片:报名完成后由报名系统生成打印,所有页均须考生本人签字、所在中学负责人签字并加盖中学公章;其中,“附加说明”所填信息须与中学公示结果一致。
2️⃣《中学公示结果》扫描件或照片:公示结果经中学负责人签字并加盖公章,公示结束后由考生本人与签字盖章的申请表一并上传。未提交公示结果或未签字盖章为无效申请。
3️⃣高中阶段获得的体现基础学科拔尖的赛事证书扫描件或照片,没有可不上传。论文和专利不得作为申报材料上传。
4️⃣有效期内身份证(正反面)扫描件或照片。
重要时间节点
4月底-5月中旬,综合评价报名。
5月下旬,公布初审结果并公示。
5月底前,考生确认报考高校志愿及顺序。
5月底至6月初,交费。
6月中旬,报名系统内打印校测准考证。
6月中旬,学校测试。
6月下旬,公布入围名单并公示。
校测安排
⏰测试时间:6月中旬
📋️考核方式:
东南大学校测形式为笔试,考试时间为3小时(每科一个半小时,中间休息5分钟),考核科目如下:
✅️首选物理:数学、物理(各100分,共200分)
✅️首选历史:数学、语文(各100分,共200分)
数学、物理题型都为选择填空题+大题,类似于高考试卷,但难度介于高考和竞赛之间,建议考生准备时多练习竞赛习题。
历史类考生与物理类考生适用同一套数学试卷,擅长数学的文科考生在综合评价测试时无疑更有优势,故建议该组考生以数学为训练重心。
📣成绩构成:
综合成绩=高考成绩占85%+校测成绩占15%
✏️往年考情
✅️数学:数列、三角函数。
✅️物理:热力学第二定律的两种表述、原子物理知识、电学等,多是近代物理学知识。
✅️语文:语文有选择题,考察文学常识、字词成语等语言文字运用,还有20道古诗和名句填空默写。现代文阅读是关于阅读指导方面的,怎么看待经典。要结合文中提到的观点,阐释对批判性阅读经典的理解。
分数线
✅校测入围线

✅2024东大综评各专业录取分

✅东大24-25统招投档线

录取政策
✅考生高考成绩须达到江苏省划定的相应特殊类型招生控制线。
✅东南大学依据综合评价成绩对各专业考生分别进行排序,综合评价成绩相同时,依次以高考成绩、江苏省确定的投档同分排序规则进行排序。江苏省教育考试院将在强基计划之后,本科提前批次之前,根据A类各高校提供的入围考生排名和考生确认的高校志愿及顺序,按照招生计划进行投档。
✅综合评价在“强基计划”之后,提前批和专项计划之前完成投档录取,投档录取的考生不再参加其他任何批次、招生类型的录取。
招录数据

东南大学综合评价近三年报名人数呈逐年递增的趋势,但近三年的录取人数非常稳定,每年录取180名江苏考生,竞争加剧,江苏考生和家长须提前规划综评升学。
各中学录取情况
2025年东南大学综评录取中学分布情况:
✅录取人数排名前三的中学:
1️⃣南京市金陵中学,录取16人,占总人数的8.9%;
2️⃣南京师范大学附属中学,录取13人,占总人数的7.2%;
3️⃣南京市第二十九中学,录取10人,占总人数的5.6%;
✅录取人数在5人以上的中学共7所:
除上述中学之外,南京市中华中学、南京市第一中学、江苏省南菁高级中学、无锡市大桥实验中学等中学录取人数在5人及以上。
以上中学的考生家长可以重点关注东南大学综合评价,东南大学2025年综合评价中学分布情况详情如下:
说明:表格中对同一中学其他校区有进行合并,仅供参考,如有错漏,欢迎指正。

推荐阅读:




























