许多考生家长在选定目标院校的过程中纠结这两所高校该如何选择,自主选拔在线团队从招生规模、就业深造情况、录取分数等维度来进行对比分析,供大家择校参考,一起来看!
推荐阅读:2026年综合评价招生政策解读汇总
重点关注:2026年综合评价招生简章汇总
2026年综合评价怎么选?南方科技大学VS上海科技大学
一、南方科技大学VS上海科技大学

💡自主选拔在线团队简评:
1️⃣符合报考条件的考生可同时报考南科大和上科大综合评价,与高考不冲突,综评批次未录取不影响后续志愿填报;
2️⃣从2025年软科中国大学排名看:南科大排名第32、上科大排名第41,说明南科大综合实力较高于上科大。
3️⃣从招生规模及招生专业数量来看:南科大相关专业数量、招生计划数要高于上科大,并且南科大2025年新增口腔医学、人工智能两个热门招生专业,相对来说,专业上的选择多一些。
4️⃣南方科技大学招生范围相对较广,招生省份要多于上科大,2026年南科大拟面向甘肃招生(目前暂不确定在普通批还是综评批进行招生,具体请以当年最新招生政策为准)。
二、院校简介
南方科技大学
南方科技大学简称南科大,是深圳在中国高等教育改革发展的时代背景下,创建的一所高起点、高定位的公办创新型大学。短短数年间,就已入选“双一流”建设高校,其中,数学学科入选第二轮“双一流”建设学科名单。它借鉴世界一流理工科大学的学科设置和办学模式,以理、工、医为主,兼具商科和特色人文社科的学科体系,快速建成本硕博人才培养体系。
✅师资力量雄厚
截至目前,南科大院士57人,教学科研系列教师90%以上具有海外工作经验,60%以上具有在世界排名前100名大学工作或学习的经历,高层次人才占教研系列50%以上,在国内名列前茅。
✅院校排名不输985
2026QS世界大学排名中,南科大位居中国内地高校第20,世界排名第343,超南开大学、华南理工大学、北京航空航天大学、东南大学等985高校。2026年泰晤士高等教育世界大学排名中,南科大位居内地高校12,世界排名第160,超四川大学、天津大学、山东大学等985高校。
✅精英化、个性化培养
南科大致力于培养拔尖创新人才。全员书院制导师制管理,小班制教学,个性化指导,精英化培养。提倡启发式教学、互动式教学,注重对学生自我学习能力和科研实践能力的培养,鼓励进教授课题组,在导师指导下接触科研,为未来深造打基础,大学期间还有丰富的海外学习交流机会,为未来海外深造做准备。
上海科技大学
上海科技大学简称上科大,是一所由上海市人民政府与中国科学院共同举办、共同建设,由上海市人民政府主管的全日制普通高等学校,2013年9月30日经教育部批准同意正式建立。2022年2月14日,学校入选第二轮“双一流”建设高校。学校致力于服务国家经济社会发展战略,努力建设一所小规模、高水平、国际化的研究型、创新型大学。
✅高水平师资队伍
本科师生比1:4,截至目前,共656位教授。其中,包含诺贝尔奖获得者2人、中国科学院院士18人,中国工程院院士3人,超98%的常任教授具有海外知名大学和研究机构的学习或工作经历,其中外籍常任教授占比约15%。
✅个性化培养
上科大实行完全学分制,打通院系专业,本科生100%进实验室,鼓励学生大一就进入实验室接受扎实科研训练。
✅丰富的海外交流机会
与哈佛大学、耶鲁大学、麻省理工学院等国际知名高校开展合作。
三、综合评价招生要点
南方科技大学
说明:下文内容中南科大招生省份、招生专业参考于2025年综合评价招生简章,具体招生政策请以当年最新信息为准。
✅报名时间及报名地址
报名时间:截止到4月30日
报名地址:http://register.sustech.edu.cn/
✅招生省份:北京、河北、山西、内蒙古、辽宁、吉林、上海、江苏、浙江、安徽、福建、江西、山东、河南、湖北、湖南、广东、广西、海南、重庆、四川、贵州、云南、陕西共24省市
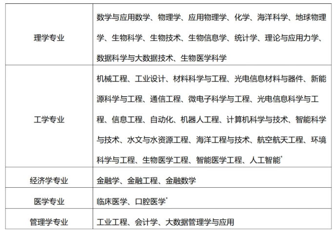
✅招生专业:

以上专业按物理学大类录取,学生入学时不分专业,在大学一、二年级根据自己的兴趣和能力,结合国家发展和社会进步对人才的需求,自主选择专业。
其中,生物医学科学(中外合作办学)、生物医学工程(中外合作办学)两个专业尽在部分省市招生。
✅招生对象及选考要求:高中理科毕业生,选考物理和化学。
✅报名材料:①自述信一份;②高中成绩记录(需加盖公章);③其他获奖证书和证明自己特点、特长的材料。
✅报名流程:

✅录取模式:南科大打破一考定终身的高校考试招生制度,采用基于高考的综合评价录取模式招收本科生。高考成绩占60%,能力测试成绩占30%,高中平时成绩占10%,按考生"631"综合成绩排名从高到低录取。
注:浙江省机试成绩占22%,高中学业水平考试成绩占10%;上海能力测试全部为面试。

✅招生批次:提前批次(或综合评价批次)录取
上海科技大学
✅报名时间及报名地址
报名时间:1月8日至5月6日
报名地址:https://apply.shanghaitech.edu.cn/
✅招生省份:北京、天津、辽宁、上海、江苏、浙江、福建、江西、山东、河南、湖北、湖南、重庆、四川、贵州、云南、陕西、甘肃共18个省(市)
✅招生专业:物理学、化学、材料科学与工程、生物科学、生物技术、生物医学工程、电子信息工程、计算机科学与技术、数学与应用数学、工业设计
✅招生对象及选考要求:理工科基础扎实,在科学创新、批判思维、人文素养、沟通协作及社会责任等方面综合素质优秀并具备学科特长,要求选考物理和化学。
✅报名材料:①自述信1封;②自我介绍视频;③申请者本人高中阶段成绩;④其他能反映申请者自身特点的相关材料。
✅报名流程

✅录取模式:高考成绩+校园开放日分档成绩
✅招生批次:

四、毕业就业质量情况
南方科技大学
南科大2025年毕业生深造率约81%,约40%毕业生选择境外升学,其中近四分之一学生获世界排名前20高校录取,包括:麻省理工学院、斯坦福大学、耶鲁大学、宾夕法尼亚大学、康奈尔大学、剑桥大学、苏黎世联邦理工学院、新加坡国立大学、南洋理工大学、香港大学等。约41%毕业生升学进入清华大学、北京大学、复旦大学、浙江大学、上海交通大学、中国科学技术大学等国内知名学府继续深造,其中95%进入"双一流"高校学习(绝大多数为推免生)。
约两成毕业生选择直接就业,大部分就业毕业生进入世界500强、中国500强企业,如华为、腾讯、谷歌、平安、比亚迪、大疆等企业。
上海科技大学
上海科技大学2024届本科毕业生以境内升学和境外深造为主要毕业去向,境内外深造率达84.3%。境内升学本科毕业生中,获得推免资格的共192人,占本科毕业生总数的48.7%,占境内升学人数的83.5%。2024届本科毕业生中,有102人前往境外高校攻读研究生,占本科毕业生总数的25.9%。境外深造的本科毕业生,拿到多所世界知名大学录取通知书。
2024届本科毕业生中,共有28人选择就业,占本科毕业生总人数的7.1%,就业单位包括腾讯科技(上海)有限公司、长存创芯(上海)集成电路有限公司、英伟达半导体科技(上海)有限公司、湘潭钢铁集团有限公司、行吟信息科技(上海)有限公司、华勤技术股份有限公司、上海懿尚生物科技有限公司等企业。
五、分数线对比

💡自主选拔在线团队简评:
✅南科大录取的新生高考成绩普遍高于所在省份一本线140+分(按高考满分750分计)。在开展招生的省份中,绝大部分生源百分比达到省理科前1%左右,从各省市录取分数线来看,高考平均分多在620以上;
✅上科大分数线为“校园开放日”综合成绩+高考成绩,“校园开放日”综合成绩分档有:A档:20分;B档:15分;C档:10分。大家在参考时,可以把平时成绩加10、15、20分作为参考;2025年除上海录取最低分593分(高考满分为660分)外,其他省市本科录取综合分数线在610分以上,部分省市如浙江最低综合录取分数高达668分,江苏高达666分,就算减去最高20分的校园开放日成绩,在很多省市也已经达到985高校分数线水平。
✅不管是报考南科大还是上科大,竞争压力都很大,想报考这两所高校的考生家长还需提前规划,早做准备。
推荐阅读:
✅北京外国语大学综合评价招生政策解读!附2026年报考全流程梳理




























