那自荐信怎么写更容易获得目标院校的青睐为初审加分?有哪些要求?自主选拔在线团队整理了高校对自荐信的要求,自荐信写作技巧及范文等内容,供大家参考,综评考生家长重点关注!
z推荐阅读:2026年综合评价招生政策解读汇总
重点关注:2026年综合评价招生简章汇总
2026年综合评价自荐信怎么写更加分?附范文
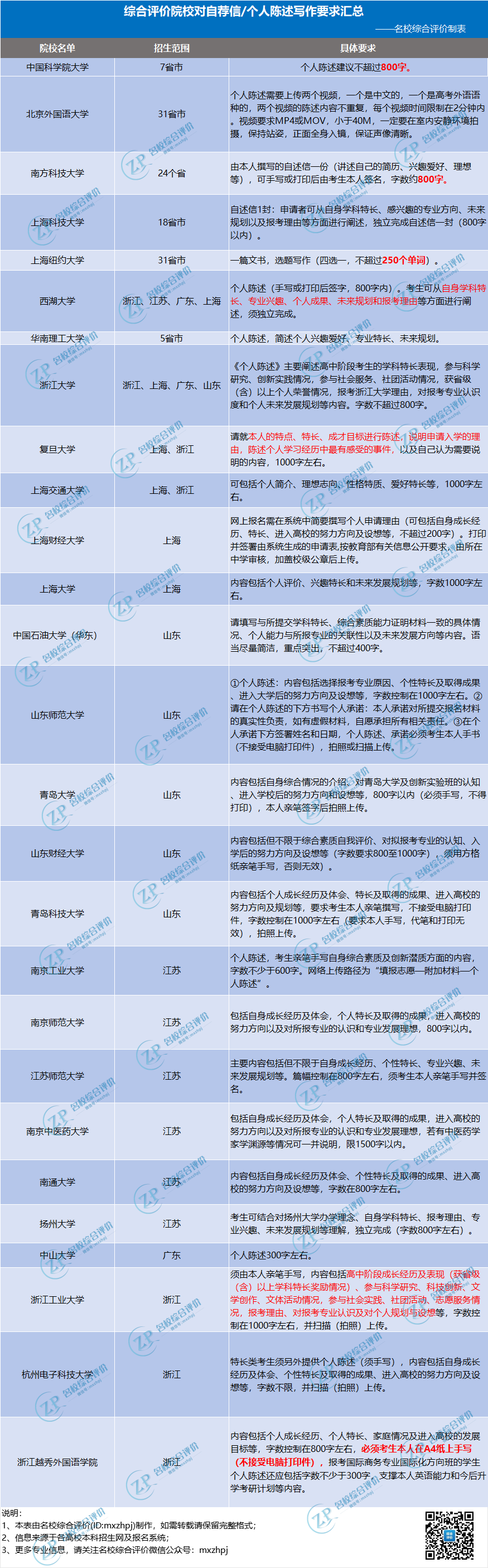
一、高校对自荐信要求统计
注:以下内容根据2025综评招生简章汇总整理,仅供参考,一切以当年最新招生政策为准。

为协助考生高效备考,建议点击领取⏩《2026版高校综合评价报考指南》电子资料,包含高效报考流程、招录数据等重点备考、择校信息。
在综合评价招生的自荐信环节,不同院校的要求差异显著,从字数限制、内容导向到格式规范与提交方式,都有着各自明确的标准。
部分院校还会结合自身的培养特色,对内容侧重点做出具体指引:例如浙江大学格外看重考生在科研实践中展现的创新能力;西湖大学鼓励考生结合自身学科特长、专业兴趣与过往成果,清晰阐述报考动因;山东师范大学、青岛大学等院校则要求考生在陈述中附上诚信承诺,对所提交材料的真实性负责。
因此,考生需仔细研读目标院校的具体要求,严格按照指引完成材料的撰写与提交,以确保符合院校的审核标准。
二、自荐信的写作核心和结构
自荐信的写作核心
1.写自荐信不要程式化,尤其不要套用网上所谓的模板,要让人眼前一亮。
2.用实例或者数据说话,如说个性特点也可用具体实例说明,才更加可信。
3.套话少说,语言尽可能朴实简练,让老师看到你的踏实和真诚。
4.不要过度吹嘘自己,在介绍自己的优势特长时要实事求是,有时可以适当地表露一下自己的缺点,千万不要将自述写成自夸。
5.告诉老师你“很了解”、“很向往”,要传递出“我不是一个盲目的人,我是基于对贵校的深入了解和真诚向往才来报考的”,同时还要体现出你在该专业领域有特长和潜质,你对该专业领域有浓厚兴趣!
6.突出自己的个性特点和特长,不能只停留在对学习成绩的介绍上,可以重点描述自己课外参加的各种社会活动。
7.亮出自己的理想抱负以及对未来的规划,要相对具体,让人感觉切实可行,这样老师会考量你多大程度适合所报的专业。
8.细节决定成败,错别字和语病一定要杜绝,手写稿要尽可能字迹工整漂亮,不能让看的老师费力辨认。
自荐信写作结构
✅开头:进行简洁的自我介绍,这部分的核心是用最简洁的语言完成身份介绍,让审阅者第一时间了解你的基本情况。包括我叫什么名字、来自哪个省(市)、在哪所学校读书等,简单控制在2-3句话完成。
✅中间:这是自荐信的核心部分,需要围绕个人经历、能力、动机与规划,层层递进地展现你与目标院校、专业的匹配度,具体需要包含以下几个方面;
自身成长经历及体会
考生特长及取得成果
兴趣爱好介绍
报考目标院校及专业的理由
关于未来的规划及目标期望
✅结尾:总结致谢,这部分的核心是传递诚意与尊重,同时确保格式规范。
三、自荐信写作注意事项
自荐信要一校一写,不同的学校,不同的专业,考生要展示与之相匹配的不同优势,有针对性,张扬个性,创意写作,突出设计感,写出特色,同时明确上下文之间的逻辑性,避免“东一榔头西一棒槌”,避免宽泛的描述性表达,多以实例辅以突出个人特点,让审阅老师阅读时留下深刻美好的印象。
写个人陈述是一门学问,既要实事求是,也要张扬个性,既要形式规范,也要不拘一格、出奇制胜。个人陈述文章主体一般采用说明文,可以适当兼用叙述、议论、描写、抒情等多种表达方式(在写作前根据自己的个人特点确定问题,避免贸然下笔)。若是自荐信当然是用书信体。
四、自荐信范文
看完以上内容,有些考生家长可能还是无从下手,大家可以从下面的自荐信范文中感受一下大概流程,但切勿随意套用,千篇一律的模板反而让自荐信失去了应有特色,请以高校要求和考生实际情况为准。
PART.01 范文一尊敬的**大学招生办老师:
您好!我是来自**中学的***,希望能通过综合评价招生进入贵校的**专业学习。感谢您在百忙之中抽出时间来阅读我的这份自荐信。
在高中学习生涯中,我对待学习严谨认真,保持了优秀且较稳定的成绩,高三以来保持在班级甚至学校前列。我一直以强烈的热情和坚定的意志,积极投入每一件事情中,获得3次校三好学生、2次校优秀团员等奖项,更是拿到了**奖学金。
我还参加过全国“地理小博士”知识竞赛,并获得了一等奖的好成绩。除了认真学习,我担任过班长、学习委员、政治课代表职位,带领班级在学校的多项评比中收获不少成绩,如学校运动会、广播操比赛、版报比赛等。这些宝贵的经历不仅提高了我的组织力和领导力,而且让我具备了良好的沟通能力,富有责任心。课外,我乐于参加各类公益活动,加入“爱心”社团,曾利用假期时间参加为特殊儿童献爱心,长途汽车站冬季“送温暖”,图书馆做引导员等义工活动。
我的母亲从事金融工作,父亲从事经济管理工作,我从小耳濡目染,对经济、金融方面产生了浓烈的兴趣,经常向父母请教一些经济、金融方面的问题,也积累了一些这方面的知识。平日里,我积极关注国家经济方面的时事,如全面注册制施行,稳经济、促增长一揽子的财政政策等一些经济现状问题,都能触动我,激发我的思考!因此,我从小的理想就是能进入到经济领域,参与祖国经济发展的大潮中去,而会计财务是从事经济管理的必备技能,因此渴望进入贵校夯实完备自己。
我认真研读了贵校的相关概况,知道贵校是**省重点建设高校,师资实力雄厚,为国内培养输送了大批经济管理优秀青年俊才。能进入**大学是我的第一梦想,假如能有幸进入贵校,我立志在**理论知识上打下稳定基础,结识一批志同道合的同学,多参加学校的社团活动,多增加本人阅历,锻炼自己的能力。相信通过四年的修炼,在导师的教导下,在自身的努力下,肯定能使我更加明确人生方向。
如今,我正站在人生的一个重要十字路口,而大学,注定要对我的人生产生至关重要的作用。**大学,将是我实现梦想的孕育地!再次感谢老师能在百忙中阅读我的自荐材料,恳请贵校能给我一个实现人生理想的宝贵机会,也祝**大学能走向更辉煌的明天!
此致
敬礼!
自荐人:XXX
XXXX年XX月XX日
PART.02 范文二:浙江大学(生物科学)
尊敬的浙江大学招生办老师:
您好,我叫xx,是来自x中学*班的一名学生,非常感谢您耐心看完我的个人申请材料。
作为一名高中生,我对浙江大学向往已久。知道浙江大学的前身是在中国历史上赫赫有名的求是学院,了解到贵校的校训是“求是”,我也把它贴在书桌上时刻激励自己;作为一名理科生,浙大严谨治学,与时俱进的精神,悠久的历史,丰富的教学资源,深深吸引着我,我将选择贵校作为我的高考第一志愿,非常渴望能在今年7月拿到贵校的录取通知书,成为一名光荣的浙大学子,成为一名对社会、对祖国有用的人才。
细而论之,我对贵校的生物科学专业很感兴趣,从小我便对生物充满兴趣,常言道,“兴趣是最好的老师”,小学时我便完成了对学校生物种群的分类调查并获得了校级荣誉;同时初中开始自学并熟练掌握高中课本知识,上高中后,凭着一腔热忱,我义无反顾地扎进了生物竞赛的题海中,即使我在*年生物联赛(浙江赛区)只拿到“省三”,我也从来没有动摇过学习生物竞赛课程的决心,为这一份热爱,寒暑假我曾多次提着行李去杭州上生物竞赛课,知道了与竞赛大咖的差距:最终,我在100多人的培训班里拿到了为数不多的一等奖,证明了自己的能力,虽然我只获得了省一,但是我不后悔当初的选择,因为奖项并不是判断能力的唯一标准,通过生物竞赛我收获的并不只是一个省级一等奖,这些竞赛经历给予了我面对困难不放弃和时刻保持一颗平常心的能力,以及独立、自立,坚强,坚韧的意志品质,同时高中阶段,在受到屠哟哟关于青葛素的研究的启发后我曾经做过关于《本草纲目》中大黄,党参对脓毒症治疗的课题探讨以及其分类归纳,并且产生浓厚兴趣,倘若我有幸进入了贵校的生物科学专业,我会在课余时间展开更深层次的研究。
我是一个爱好广泛的人,除去竞赛学习以外,我在校成绩优异,多次获得校级各项荣誉。课余生活中我喜欢绘画,是班级的宣传委员,我们班的黑板报在高中三年领跑整个年段。我还喜欢运动只要有时间我就会去打打篮球,游游泳,跑跑步;我还喜欢文学,特别推崇孟德斯鸠的《论法的精神》。同时我也喜欢收藏,对钱币有一定的见解和认识。
我是一个热爱学习的人,我始终认为,学习不是一阵子的事,而是一辈子的事,人立足于社会一定要有终生学习的态度,大学录取固然关键,但后续的学习也十分重要,由于在生物竞赛的学习过程中曾接受过一些大学各项基本的生物教材的自学、在大一,我准备将大一至大二的专业课自学完,并目初步建立总体框架,以便之后的学习,同时也抓素对基础的夯实,从而做到两不误。同时,我也将积极参加课余活动,锻炼和提升自己各方面的能力,开拓自己的视野,希望以后能够在更大的平台施展自己的才能,愿时光不负努力,愿自己不负青春。
最后,恳请贵校能够接受我的申请,让我离自己心仪的大学更近一步,我坚信:“长风破浪会有时,直挂云帆济沧海。
此致
敬礼!
自荐人:XXX
XXXX年XX月XX日
推荐阅读:




























