东南大学2026年综合评价招多少人? 这是所有关注这所顶尖985高校的江苏考生和家长最核心的问题。自主选拔在线团队特整理东南大学综合评价招生政策解读,一起来看。
推荐阅读:2026年综合评价招生政策解读汇总
东南大学综合评价招生政策解读!2026年招多少人
注:以下内容根据2025年招生简章汇总整理,仅供参考,一切以当年最新招生政策为准。
01 报名条件
符合江苏省高考报名条件,理想信念坚定,思想品德优良,遵纪守法,品行端正;综合素质优秀,学业成绩名列前茅或基础学科拔尖的考生。
02 招生计划及招生专业
2025年东南大学综合评价招生计划180人,实际录取180人。具体招生专业(类)和招生计划如下:

说明:考生高考体检结果需符合报考专业(类)的相关要求,其中Ⅰ指色弱不能被录取,Ⅱ指色盲不能被录取,Ⅲ指无法识别任何一种颜色的不能被录取。
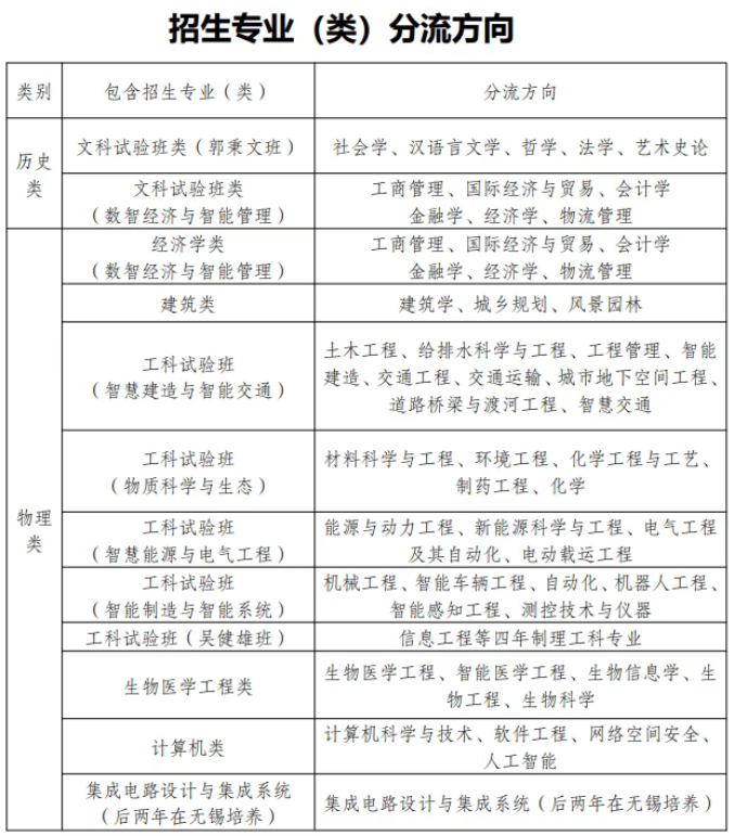
招生专业(类)分流方向:

03 报名材料
1️⃣《东南大学综合评价申请表》扫描件或照片:报名完成后由报名系统生成打印,所有页均须考生本人签字、所在中学负责人签字并加盖中学公章;其中,“附加说明”所填信息须与中学公示结果一致。
2️⃣《中学公示结果》扫描件或照片:公示结果经中学负责人签字并加盖公章,公示结束后由考生本人与签字盖章的申请表一并上传。未提交公示结果或未签字盖章为无效申请。
3️⃣高中阶段获得的体现基础学科拔尖的赛事证书扫描件或照片,没有可不上传。论文和专利不得作为申报材料上传。
4️⃣有效期内身份证(正反面)扫描件或照片。
04 材料初审
东南大学对报名材料进行初审。5月下旬,考生可通过报名平台和东南大学本科招生网查询初审结果。
更容易通过初审考生大致分为两类:一模、二模成绩在600分以上(同时两次模考成绩或有一次模考成绩)或者数物化生信五大学科竞赛省一奖项。
05 志愿填报
高考前,初审通过的考生,须登录江苏省教育考试院高考综合业务信息管理系统考生服务平台,确认东南大学志愿和报考高校志愿顺序。未在规定时间内确认东南大学志愿的考生,即视为放弃综合评价招生资格。
06 交费打印准考证
5月底至6月初考生在报名系统中交费,并按照系统中提示按时打印准考证。
07 校测安排
⏰测试时间:6月中旬
📋️考核方式:
东南大学校测形式为笔试,考试时间为3小时(每科一个半小时,中间休息5分钟),考核科目如下:
✅️首选物理:数学、物理(各100分,共200分)
✅️首选历史:数学、语文(各100分,共200分)
数学、物理题型都为选择填空题+大题,类似于高考试卷,但难度介于高考和竞赛之间,建议考生准备时多练习竞赛习题。
历史类考生与物理类考生适用同一套数学试卷,擅长数学的文科考生在综合评价测试时无疑更有优势,故建议该组考生以数学为训练重心。
📣成绩构成:
综合成绩=高考成绩占85%+校测成绩占15%
✏️往年考情
✅️数学:数列、三角函数。
✅️物理:热力学第二定律的两种表述、原子物理知识、电学等,多是近代物理学知识。
✅️语文:语文有选择题,考察文学常识、字词成语等语言文字运用,还有20道古诗和名句填空默写。现代文阅读是关于阅读指导方面的,怎么看待经典。要结合文中提到的观点,阐释对批判性阅读经典的理解。
08 分数线
✅校测入围线

✅东大2025-2024年统招投档线及位次表

09 录取政策
✅考生高考成绩须达到江苏省划定的相应特招线。
✅东南大学依据综合评价成绩对各专业考生分别进行排序,综合评价成绩相同时,依次以高考成绩、江苏省确定的投档同分排序规则进行排序。江苏省教育考试院将在强基计划之后,本科提前批次之前,根据A类各高校提供的入围考生排名和考生确认的高校志愿及顺序,按照招生计划进行投档。
✅综合评价在“强基计划”之后,提前批和专项计划之前完成投档录取,投档录取的考生不再参加其他任何批次、招生类型的录取。
10 招录数据
东南大学综合评价近三年报名人数呈逐年递增的趋势,但近三年的录取人数非常稳定,每年录取180名江苏考生,竞争加剧,江苏考生和家长须提前规划综评升学。

推荐阅读:




























