近年来,招生院校多、层次广、招生人数多、最高直降上百分的综合评价,备受高中生及家长的青睐!自主选拔在线团队盘点了综合评价招生人数过千的4所高校及报考要点,意向报考综评的考生家长务必抓住机会!
推荐阅读:2026年综合评价招生政策解读汇总
重点关注:2026年综合评价招生简章汇总
2026年南科大、港中深、浙大、北师港浸大4校综合评价报考攻略
南科大、港中深、浙大、北师港浸大4所高校综合评价招生人数过千
2025年全国共有近90所高校开展综合评价招生,报名人次近70万。其中,南方科技大学、浙江大学、香港中文大学(深圳)、北师港浸会大学4所高校综合评价招生人数均在千人以上,相比普通批录取机会更大!
四所高校中,南科大主要以综合评价招生为主,仅在少部分省市以提前批招生;港中大(深圳)在录取省市综合评价招生计划远超普通批;浙大是唯一一所985高校;北师港浸大仅在广东省进行综合评价招生,想报考这些高校的考生一定要报综合评价!
南科大、港中深等高校综合评价报考指南
说明:下文内容参考于各高校2025年及2026年招生简章内容,具体招生政策请以官方公布的最新信息为准。
南科大2026年综合评价4月30日截止报名,香港中文大学(深圳)2026年综合评价5月8日17:00截止报名,北师港浸大预计在3月初-5月下旬开启报名,浙江大学在4省市的报名时间均不相同,将在4月底-5月初陆续开启报名。
为方便考生家长顺利报考,自主选拔在线汇总了4所高校综合评价招生范围及人数等要点信息,供大家参考,一起来看!

除了以上四所招生名额较多的高校外,你的目前的分数可以报考哪些院校?哪些院校和专业降分幅度最大?
为助力考生精准择校,击蓝字领取自主选拔在线团队精心编制的《31省市2025年综合评价各高校录取分数线汇编》PDF可下载版电子资料,涵盖国科大、南科大、北外、上科大等几十所高校分省市综合评价录取分数线,并整理高校综合成绩折算公式推算、与普通高考分数线对比分析等关键信息,助力考生家长合理定制目标院校,实现降分上名校!
01 南方科技大学
✅招生人数:2025年计划招生1352人
✅报名时间:截止到4月30日
✅招生省份:北京、河北、山西、内蒙古、辽宁、吉林、上海、江苏、浙江、安徽、福建、江西、山东、河南、湖北、湖南、广东、广西、海南、重庆、四川、贵州、云南、陕西共24省市。
✅招生对象及选考要求:高中理科毕业生,选考物理和化学。
✅招生专业:

以上专业按物理学大类录取,学生入学时不分专业,在大学一、二年级根据自己的兴趣和能力,结合国家发展和社会进步对人才的需求,自主选择专业。
其中,生物医学科学(中外合作办学)、生物医学工程(中外合作办学)两个专业仅在部分省市招生。
✅报名材料:
①自述信一份(讲述自己的简历、兴趣爱好、理想等),可手写或打印后由考生本人签名,字数约800字;
②高中成绩记录(需加盖公章),包括高一、高二年级历次期末考试成绩、高中学业水平考试成绩、高三年级最近2-3次模拟考试成绩(校级以上模考、联考),写明各科得分、总分及年级排名,注明各科满分;
③中学获得数物化生信五大学科竞赛全国决赛三等奖(含)及以上的证书(非必须);
④其他获奖证书和证明自己特点、特长的材料。
✅报名流程:
网上报名(4月30日前)-资格初审结果公布(5月中下旬)-缴纳能力测试机试费-高考(6月7-9日)-能力测试机试(6月13日)-能力测试面试(6月中下旬)
✅录取办法:
1️⃣高考成绩须达到所属省市一本线/特招线。
2️⃣高考成绩(含政策性加分,折算成百分制)占综合成绩的60%,能力测试成绩占30%(机试25%、面试5%),高中平时成绩占10%(综合素质3%、高中学业水平考试成绩7%)。考生综合成绩满分为100分。按考生"631"综合成绩排名从高到低录取。
同分排序规则:若综合成绩相同,高考成绩高者优先录取;若综合成绩、高考成绩都相同,能力测试成绩高者优先录取;若综合成绩、高考成绩、能力测试成绩都相同,依次比较高考数学成绩、物理成绩、语文成绩、外语成绩,择优录取。
3️⃣高中学业水平考试成绩满分7分,根据各省(区、市)官方提供的高中学业水平(合格性)考试各科成绩进行评分。高中学业水平(合格性)考试成绩以等级形式呈现的省份,成绩等级A、B、C、D对应赋分分别为7分、6.5分、6分、5.5分,考生高中学业水平考试成绩=(∑各科目等级赋分成绩)÷科目数。高中学业水平(合格性)考试成绩以分数形式呈现的省份,考生高中学业水平考试成绩=(∑各科目分数)÷( ∑各科目满分)×7分。高中学业水平(合格性)考试成绩仅以合格/不合格形式呈现的省份,考生高中学业水平考试成绩全部科目合格计满分7分。

✅招生批次:提前批次(或综合评价批次)录取
✅点击查看>>南方科技大学2026年综合评价招生简章发布!
02 香港中文大学(深圳)
✅招生人数:2025年计划招生1052人
✅报名时间:5月8日报名截止
✅招生省份:面向广东、浙江、上海、山东、福建及江苏开展综合评价招生。
✅招生对象及学考要求:
1️⃣具有普通高等学校招生全国统一考试报名资格的优秀高中毕业生(含往届生);
2️⃣由于香港中文大学(深圳)课程以英文授课为主,非英语语种考生请慎重报考;
3️⃣学业水平要求:

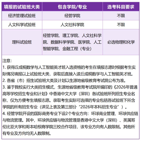
✅招生专业:
经管学院:市场营销、国际商务、经济学、金融学、会计学、大数据管理与应用。
理工学院:数学与应用数学、新能源科学与工程、化学、材料科学与工程、电子与计算机工程、物理学。
人文社科学院:应用心理学、翻译、英语、城市管理、国际组织与全球治理。
数据科学学院:统计学、计算机科学与技术、数据科学与大数据技术。
医学院:临床医学、生物信息学、生物医学工程、药学、生物科学。
人工智能学院:人工智能
数据科学学院、经管学院与理工学院联合培养本科招生专业:金融工程。
✅招生专业方案
1️⃣经济管理试验班:大一结束时学生可在经管学院的所有专业内选定主修专业;
2️⃣人文科学试验班:大一结束时学生可在人文社科学院的所有专业内选定主修专业;
3️⃣理科试验班:学生在大一选课前可在经管学院、理工学院、人文社科学院、数据科学学院、医学院(含临床医学专业)、人工智能学院及金融工程专业中,根据个人兴趣和特长自主选定所属学院,大一结束时在所属学院内选定主修专业。以下三类情况除外:
◉ 选择就读金融工程专业的学生在大一选课前需直接选定;
◉ 选择就读临床医学专业的学生在大一选课前需直接选定;
◉ 有意向申请香港中文大学与香港中文大学(深圳)“跨学科数据分析+X双主修项目”、“航天科学与地球信息学+X双主修项目”或“材料科学与工程学+X双主修项目” 等项目(有关现有及2026年新增的项目信息详见招生官网)的学生在志愿填报期间或录取后选课前提交申请,并参加学校组织的考核,考核通过后方可入读。学生在深港两地校园轮换上课和实习,各修读两年。
4️⃣丘成桐数学与人工智能英才班:2026年大学拟设立丘成桐数学与人工智能英才班,有意向的学生须于综合评价招生报名系统内提交丘班申请意向,并在综合评价入学测试期间参加考核。该项目旨在选拔培养潜力突出并有志于从事数学研究的优秀人才。

✅报名材料:
1️⃣高中学业水平考试成绩证明:教育考试院颁发的成绩单原件扫描件、教育考试院官网查询截图、盖有中学或教务处公章的成绩单扫描件(3项材料任1即可,此项适用于广东、浙江、山东、福建、江苏);
2️⃣高中成绩单:包含高一高二年级4次期末考试成绩、高三年级3至4次校级/市级/省级统一考试成绩,包括各科得分、总分、年级排名及年级人数等,须加盖中学或教务处公章(此项适用于广东、山东、上海、福建、江苏);
3️⃣个人身份证扫描件;
4️⃣ 其他可反映个人优秀综合素质的证明材料(非必要)。
✅录取模式:
1️⃣参加综合评价入学测试且入围的考生,须参加高考,且高考成绩须达到特招线。
2️⃣依据考生志愿,按考生综合评价成绩从高到低择优录取。当综合评价成绩相同时,将依次以考生的高考成绩(不含政策性加分)、入学测试成绩、外语单科成绩、数学单科成绩的高低进行录取。
3️⃣综合评价录取总成绩计算
综合评价成绩=高考成绩(含政策性加分,占比60%)+入学测试成绩(占比30%)+高中学业水平合格性考试成绩(占比10%)。
✅点击查看>>香港中文大学(深圳)2026年综合评价报名通知
03 浙江大学
✅招生人数:2025年计划招生1050人
✅报名时间:

✅招生省份:山东、浙江、上海、广东
✅招生对象:
选拔诚实守信、志存高远、综合素质优秀、身心健康、专业意向明确、学科特长突出的普通高中毕业生。申请考生须同时具备以下条件:
1.符合山东、浙江、上海、广东普通高等学校招生统一考试报名资格;
2.各科目高中学业水平合格性考试成绩均合格。
✅招生专业及招生计划:
💥山东计划招生30人,具体招生专业、招生计划及选考科目要求如下:

💥浙江招生总计划980名。按专业招生,各专业招生计划、高考选考科目要求详见下表:

💥上海计划招生10人,具体招生专业、招生计划及选考科目要求如下:

💥广东计划招生30人,具体招生专业、计划和选考科目要求如下:

✅报名材料:
1️⃣《申请表》要求在线填写、提交并打印。申请表及申请表中“成绩信息”必须经所在中学教务处审核认定、加盖中学公章,考生本人签名后扫描上传。
2️⃣《个人陈述》主要阐述考生报考浙大理由,个人未来发展规划,高中阶段考生的学科特长表现,参与科学研究、创新实践情况,参与社会服务、社团活动情况,获省级(含)以上个人荣誉、获奖情况等内容。字数不超过800字。
3️⃣在“综合信息”栏内如实填写高中阶段获省级(含)以上有关奖项并上传获奖证书原件的扫描件。论文和专利不作为报名和审核材料。
✅录取模式:
山东
1.高考投档成绩不得低于山东省特招线。
2.高考志愿填报:在普通类提前批次填报,填报的专业志愿必须在认定资格公示的专业组范围内,可填报同一招生专业组内的多个专业志愿及是否服从调剂。
3.考生综合成绩按专业组从高到低排序,根据专业招生计划,按照“分数(综合成绩)优先,遵循志愿”的规则进行专业录取。
综合成绩=高考投档成绩(按满分100分折算)×85%(四舍五入取2位小数)+学校综合面试成绩(满分100分)×15%(四舍五入取2位小数)。
4.若考生综合成绩相同时,再依次以学校综合面试成绩、高考语文成绩、高考数学成绩、高考外语成绩从高到低排序录取。
浙江
1.高考投档成绩必须位于浙江省普通高校招生考试考生成绩的前8%(含)以上。
2.分专业按考生综合成绩由高到低排序择优录取。
综合成绩=(高考投档成绩÷750×100)×85%(四舍五入保留2位小数)+面试成绩(满分100分)×10%(四舍五入保留2位小数)+高中学业水平考试成绩(满分100分)×5%。
高中学业水平考试成绩折算如下:语文、数学、外语、物理、化学、生物、历史、地理、思想政治、技术等10门科目,各科成绩按A=10分、B=9分、C=8分、D=6分折算,高中学业水平考试成绩=∑各科折算成绩。
3.若考生综合成绩相同时,再依次按面试成绩、高考投档成绩、高考语文成绩、高考数学成绩、高考外语成绩由高到低排序录取。
上海
1.根据院校专业组招生计划,按考生综合成绩从高到低排序(不参加综合面试的考生,其综合面试成绩以零分计入综合成绩参加排序)录取,录取专业为第一专业志愿(以在上海市教育考试院填报的第一专业志愿为准)。
综合成绩=考生高考成绩(按满分100分折算)×85%(四舍五入取2位小数)+学校综合面试成绩(满分100分)×15%(四舍五入取2位小数)。
2.若考生综合成绩相同时,再依次以学校综合面试成绩、高考语文成绩、高考数学成绩、高考外语成绩从高到低排序录取。
广东
1.高考成绩不得低于广东省特招线。
2.考生综合成绩从高到低排序,根据专业招生计划,按照“分数(综合成绩)优先,遵循志愿”的规则进行专业录取。
综合成绩=高考成绩(按满分100分折算)×85%(四舍五入取2位小数)+学校综合面试成绩(满分100分)×15%(四舍五入取2位小数)。
3.若考生综合成绩相同时,再依次以学校综合面试成绩、高考语文成绩、高考数学成绩、高考外语成绩从高到低排序录取。
浙大“三位一体”综合评价招生在7月8日录取。被浙大综合评价/三位一体正式录取考生,其他院校不再录取;未被录取的考生不影响其他院校投档与录取。
04 北师香港浸会大学
✅招生计划:2025年计划招生1015人
✅报名时间:3月初至5月底
✅招生省份:仅在广东招生
✅招生对象
符合广东省高考报名资格的高中毕业生,高中学业水平合格性考试思想政治、历史、地理、物理、化学、生物学6门科目成绩均合格(新高考改革前的往届生高中学业水平考试各学科成绩都达到C级或以上),且高考成绩估计达到广东省特招线,符合条件者均可报名。北师港浸大所有本科专业实施英文教学,非英语语种考生不宜报考。
✅招生专业:

✅报名材料:1.个人基础信息(必须)2.获奖证书(非必须)3.学业水平成绩单(必须)4.自述信(必须)5.中学成绩单(必须)6.证件照(必须)。
✅录取模式:
参加并通过北师港浸大入学测试的考生,必须在广东省提前批次特殊类型招生院校综合评价志愿栏填报北师港浸大,要求高考成绩达到特招线。
录取时,学校按考生综合成绩根据北师港浸大广东省综合评价招生计划从高分到低分录取,其中:考生高考成绩占综合成绩的60%,入学测试成绩占30%,高中阶段的学业水平合格性考试成绩占10%。如综合成绩相同而又不能同时录取时,则依次按照考生高考成绩、入学测试成绩、考生高中学业水平合格性考试成绩、高考成绩排位的顺序择优录取。
综合评价录取成绩的构成如下:

综合评价录取总成绩满分为750分。其中,高考成绩(含政策性加分)按60%的比例计入;北师港浸大入学测试成绩满分为225分,按实际成绩计入;考生高中阶段的思想政治、历史、地理、物理、化学、生物学6门学业水平合格性考试科目成绩均须达到合格,并按对应等级折算办法计入学业水平合格性考试成绩。
考生高中阶段的思想政治、历史、地理、物理、化学、生物学6门高中学业水平合格性考试成绩折算办法:按照A等级对应75分、B等级对应64分、C等级对应41分、D等级对应19分计算各科目得分,考生高中学业水平合格性考试计入综合评价录取成绩=各科目等级分总和除以6。
想报考综合评价高三考生现阶段如何准备?
综合评价为考生提供了更多的选择和机会,尤其是对于那些综合成绩优秀、具备特殊才能或竞赛奖项的考生。
2026年综合评价招生即将大规模开启,对于高三考生来说,提前了解招生政策、科学规划备考策略至关重要。
考生现阶段要做好以下准备:
1. 明确目标院校,了解相关招生政策;
2. 关注报名时间及重要时间节点,及时提交报名材料;
3. 注重接下来的一模二模等模考成绩;
4. 提前准备校测,并根据目标院校校测方向做针对性训练;
5. 合理规划时间,平衡高考和综合评价备考;
6. 保持良好心态,积极应对挑战。
希望考生和家长能够抓住这一机会,认真准备,通过综合评价进入理想的大学!
推荐阅读:




























