2026年通过综合评价招生的中外合办院校的报考专业盘点,分高校详细列出,一起来看!
推荐阅读:2026年综合评价招生政策解读汇总
重点关注:2026年综合评价招生简章汇总
备考资料:为助力2026届考生高效申报综评院校,特整理《2026综合评价报考指南》电子资料,包含招生院校、招录数据、校测揭秘等信息。
2026年综合评价报考专业大盘点,各中外合办院校分别有哪些选科要求
01 各所中外合办高校招生专业
注:以下内容除了西交利物浦大学是根据2025年招生简章整理的,其它都是根据报名通知及最新消息整理而来,具体以高校通知为准。
PART 01 香港中文大学(深圳)
2026年香港中文大学(深圳)各学院设立的本科专业包括(招生专业相关信息如有变动,以本科招生网最新公布为准):
(一)经管学院:市场营销、国际商务、经济学、金融学、会计学、大数据管理与应用。
(二)理工学院:数学与应用数学、新能源科学与工程、化学、材料科学与工程、电子与计算机工程、物理学。
(三)人文社科学院:应用心理学、城市管理、国际组织与全球治理。
(四)数据科学学院:统计学、计算机科学与技术、数据科学与大数据技术。
(五)医学院:临床医学、生物信息学、生物医学工程、药学、生物科学。
临床医学专业学制六年,第一二学年将学习大学核心课程、临床前学科知识及其临床应用;在第三到六学年学习临床学科知识和技能、见习和实习,并对医学科学研究进行系统学习和实践。医学人文及伦理课程贯穿整个学习过程。通过全面扎实的训练,培养具备专业医学知识与临床技能、兼具国际视野和人文情怀的世界一流医学创新人才。
(六)人工智能学院:人工智能。
(七)数据科学学院、经管学院与理工学院联合培养本科招生专业:金融工程。
PART 02 深圳北理莫斯科大学
(一)招生专业及选科要求

说明:
1.在各省份投放的专业及其选考科目要求最终以各省份考试院公布为准。
2.双学籍专业的主要教学语言为俄语,其中“生物科学(英语教学)”专业的主要教学语言为英语;单学籍专业中“国际经济与贸易”、“金融科技”专业主要教学语言为英语,其他专业的教学语言为汉语、英语。
(二)学籍、学历学位
1.“双学籍”专业录取的学生将注册深圳北理莫斯科大学和莫斯科大学两校学籍,达到毕业要求者,颁发深圳北理莫斯科大学毕业证书;对符合学士学位授予条件的本科毕业生,授予学士学位并颁发学位证书。符合莫斯科大学毕业规定的本科毕业生,颁发莫斯科大学毕业(含学士学位)证书。“数理基础科学”专业分基础数学与基础物理学两个专业方向,前5-6个学期贯通培养,后2-3个学期分专业方向培养,达到毕业要求者,分别按专业方向颁发莫斯科大学基础数学专业毕业证书(含学士学位)或基础物理学专业毕业证书(含学士学位),以及深圳北理莫斯科大学数理基础科学专业毕业证书和理学学士学位证书。
2.“单学籍”专业录取的学生将注册深圳北理莫斯科大学学籍,达到毕业要求者,颁发深圳北理莫斯科大学毕业证书;对符合学士学位授予条件的本科毕业生,授予学士学位并颁发学位证书。
(三)招生省份及各省份招生专业
1.在北京、天津、上海、浙江、山东各省(直辖市)计划招生专业如下,表中“√”表示该省份有此招生专业。

2.在河北、山西、内蒙古、辽宁、吉林、黑龙江、江苏、安徽、福建、江西、河南、湖北、湖南、广东、重庆、四川、陕西各省份计划招生专业如下,表中“√”或有文字说明的表示该省份有此招生专业,“√”表示仅招物理类考生。

说明:“人工智能”专业在各省份招生计划待定,若确定招生将另行通知。各省份招生专业最终以当地教育考试院公布的招生专业目录为准。
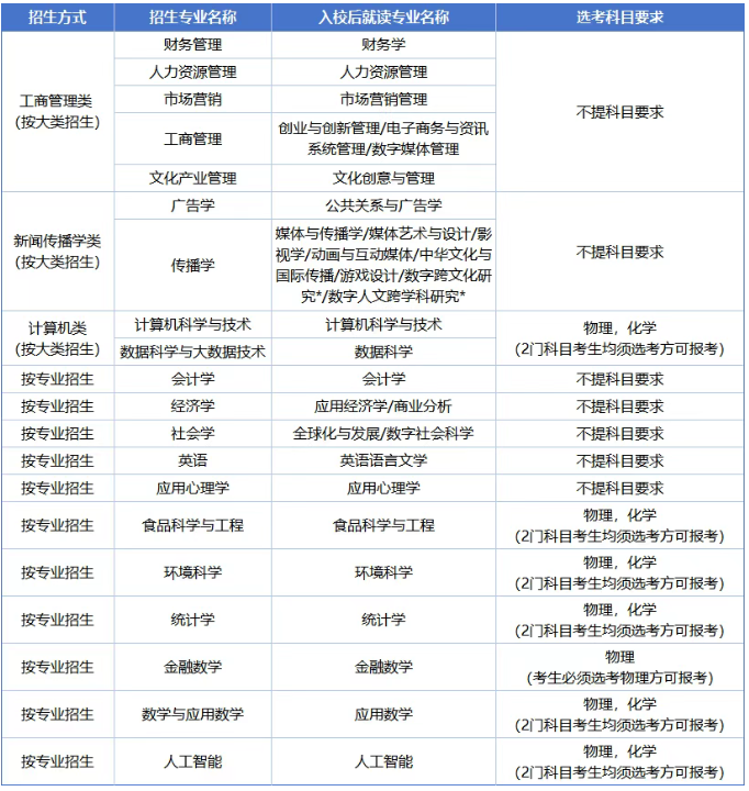
PART 03 北师香港浸会大学
将按专业大类加专业的方式进行招生,招生方式如下:

PART 04 宁波诺丁汉大学
具体招生专业(类)名称、计划数及选考科目要求如下表:

PART 05 温州肯恩大学
招生专业分为A组和B组两个类别,考生只能选报其中一个组别,不能兼报。具体专业组别、招生专业、选考科目要求及计划数如下表:

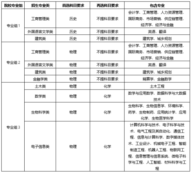
PART 06 西交利物浦大学
西交利物浦大学在江苏省按照历史等科目类和物理等科目类,共设置9个专业类供综合评价招生志愿填报。招生专业类对应的科目类、选考科目要求和包含专业等信息请参见下表。外国语言文学类仅限外语语种为英语的考生填报。其他招生专业类外语语种不限。

西交利物浦大学在广东省按照“院校专业组”方式编制本科计划,设置三个“院校专业组”供综合评价招生志愿填报。外国语言文学类仅限外语语种为英语的考生填报。其他招生专业类外语语种不限。

PART 07 上海纽约大学

PART 08 昆山杜克大学
昆山杜克大学目前已经开设的本科专业包括:1、材料科学与工程:2、数学与应用数学;3、生物科学:4、化学:5、全球健康学:6、环境科学;7、国际事务与国际关系;8、历史学;9、数据科学与大数据技术;10、经济学;11、数宇媒体艺术;12、英语;13、心理学;14、计算机科学与技术。本科专业体现跨学科交叉特色,涵盖若干学科领域方向,每个专业都设置有若干不同的学术方向供学生选择。
02 综合评价专业选择常见问题
1、综合评价院校的优势专业有哪些?
各大高校综合评价招生专业不乏本校王牌优势专业,考生可通过高校历史沿革及办学特色了解。
2、综合评价专业选择有限制吗?
从数量上看,一般一个学校可报考1-3个专业,具体以招生院校要求为准。
从条件上看,除选科要求外,部分高校专业报名条件有综合成绩、单科成绩或奖项的要求,具体情况以招生简章及报名系统要求为准。
3、综合评价录取后可以转专业吗?
综合评价大多对转专业没有限制,只要符合转专业要求即可转。各校各专业要求可能会不一样,建议报考前先咨询一下招生办。
4、综合评价的招生专业数量多吗?
大多数高校综合评价仅开放部分专业进行招生,也有少部分高校开放全部专业;而北外的部分小语种专业仅在综合评价招生。考生家长可参照招生简章查询。
5、综合评价是否大多为学校非热门专业?
综合评价专业大多为各校比较好的专业,有些甚至是王牌专业。因目前大类招生是主流,所以还有很多大类招生专业。考生不必过于担心专业问题。
6、综合评价招生专业是否限定在基础学科?
综合评价招生开放专业不限定在基础学科,但也会涉及到相关专业,很多都是学校的王牌专业,考生可以根据自己意愿自由选择。
推荐阅读:




























