自主选拔在线结合2026年各大高校的招生动向,为给大家拆解综评到底看重什么奖项?没有“硬核”竞赛奖该如何突围?
重点关注:2026年高校综合评价招生简章汇总
推荐阅读:2026年综合评价招生政策解读汇总
福利资料:2026年综评考生免费领《2026高校综合评价报考指南》电子版 , 涵盖招生院校、报考条件、材料清单、流程安排及历年分数线,PDF格式可下载打印,助你高效备考!
2026年综合评价主要认可的竞赛类型优哪些?
2026政策变化:
从“唯奖项论”到“硬核实力”的回归
2026年的综合评价招生(含浙江“三位一体”)正处于一个历史性的转折点。根据最新的教育部文件及各省市发布的2026年招生简章,我们清晰地看到了一个信号:“去水分、重实力、回归育人本位”。
过去,很多家长认为只要手里有一张“白名单”证书,就能拿到名校的入场券。但今年,规则变了。
特长生特权弱化:如浙江“三位一体”虽未设独立‘特长生计划’,但竞赛奖项等不再享有降分或直接入围特权,与普通考生同一起跑线竞争;这意味着,哪怕持有的是五大学科竞赛的省一等奖在报名门槛上也和普通考生站在同一起跑线上。不再有“降分报名”或“直接入围校测”的特权。
自荐信适应锐减:往年,考生可以通过精美的自荐信来“包装”自己的竞赛经历。但2026年,多数高校转向调取省级综合素质档案,减少主观包装空间,让学业成绩与面试表现成为核心。
竞赛证书非硬门槛:绝大多数高校不再将竞赛证书作为报名的硬性门槛。虽然拥有奖项在初审时依然有优势,但已非决定性因素,真正考验的是综合素养与发展潜力。
这并非否定竞赛的价值,而是为了公平。政策正在打击那些为了升学而突击参加“水赛”的现象,让考生回归课内学业和真实的学科素养。
尤其是五大学科竞赛,作为国内顶尖高校升学的核心 “绿色通道”,在强基计划、综合评价、保送、少年班/英才班等路径中作用依然显著,是学科特长学生冲击清北复交等名校的关键筹码。
综合评价主要认可的竞赛类型:
注:各院校认可赛事有差别,具体情况以院校综合评价招生简章为准。
从各大高校历年综合评价招生简章来看,虽然大部分综评高校的报名条件并没有对竞赛奖项的限制,但是拥有竞赛奖项能得到高校的认可,在审核或面试环节更有优势!建议低年级的考生家长还是要多多参与理科竞赛等活动,为考生的综合评价升学加一份力。
理科五大学科竞赛:全国中学生数学、物理、化学、生物学、信息学奥林匹克竞赛。多数高校综合评价招生中认可五大学科竞赛省三及以上等级奖项,部分院校还认可省级初赛奖项。
对于顶尖高校(如清北复交、浙大等),拥有五大学科竞赛金银牌奖项,依然是进入“强基计划”破格入围或综评校测高分段的有力保障。
对于省属重点高校(如浙江工业大学、宁波大学等),虽然不再直接降分,但在面试环节,考官看到你拥有奥赛背景,会默认你的逻辑思维和专业基础远超常人,从而给出更高的面试分。
以下为综合评价院校认可的五大学科竞赛奖项及等级要求汇总,仅供参考:

除了五大学科竞赛外,英语、语文类相关竞赛,以及一些科创类奖项和术体育类奖项都可为参加综合评价打下坚实基础。
有奖项就一定能通过初审吗?
不是!但有竞赛奖项更容易通过初审!
首先,综合评价录取是对考生综合素质的全面考量,如:学业成绩、品德优良、有突出学科特长等,即使获得了奖项,也不能保证一定能够通过初审。其次,不同院校认可的竞赛种类及等级要求有所不同。
不过,在条件差不多的学生中,有奖项的学生比没有奖项的会更具竞争优势。
虽然没有竞赛奖项也能报考综合评价,但如果有竞赛奖项,初审时更有优势,通过的希望更大。
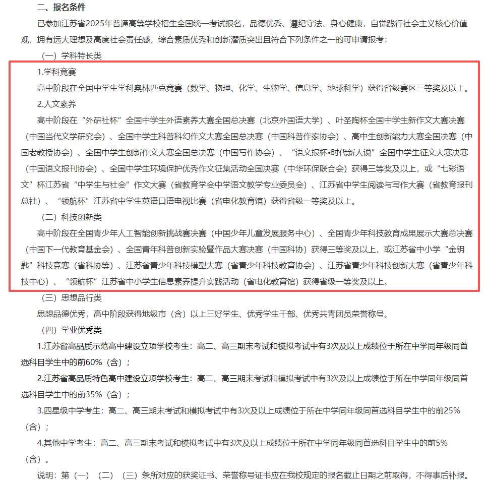
部分高校把竞赛奖项作为报考条件选项之一。如江苏大学2025年综合评价招生简章规定,满足以下报名条件之一方可报考,例如在五大学科竞赛获得省三及以上奖项即可满足报名条件。

△图源江苏大学2025年综合评价招生简章
而部分高校对五大学科竞赛奖项在初审及校测方面还有优待政策。
例如:中国海洋大学在2025年综合评价招生简章中明确提出,水产养殖学、化学专业欢迎获得全国中学生生物学联赛、中国化学奥林匹克竞赛省级赛区三等奖及以上奖项的考生报考。

△图源中国海洋大学2025年综合评价招生简章
山东大学2025综合评价招生简章中表示,获得省一及以上奖项的同学在校测阶段单独组织面试。

△图源山东大学2025年综合评价招生简章
综上,五大学科竞赛在不同学段的升学中均发挥着关键作用。
对于低年级学生来说,竞赛不仅能培养学科兴趣与综合素养,更是冲刺少年班、英才班等早期拔尖人才选拔的重要依据,帮助优秀学生提前锁定顶尖高校通道;
进入高年级,五大学科竞赛省级及以上奖项可大幅提升综合评价招生的初审通过率与校测竞争力,同时在强基计划、高校专项等多元升学路径中形成差异化优势,成为学生冲击理想院校的核心助力。
推荐阅读:




























