2026综合评价报名正在报名中,目前北外、南科大、上科大等校综评招生已经开启,有很多考生和家长咨询,综合评价报考对于考生综合成绩、学考以及平时成绩有何要求?自主选拔在线团队帮大家做了汇总整理,供大家参考,一起来看!
重点关注:2026年高校综合评价招生简章汇总
推荐阅读:2026年综合评价招生政策解读汇总
福利资料:2026年综评考生免费领《2026高校综合评价报考指南》电子版 , 涵盖招生院校、报考条件、材料清单、流程安排及历年分数线,PDF格式可下载打印,助你高效备考!
2026年综合评价对考生综合成绩、学考及平时成绩要求盘点
综合评价各高校对考生成绩有哪些要求?
总体来说,综合评价各高校对考生的报名要求基本没有任何限制。但是不同高校招生条件有细微差别,部分高校对考生的高考成绩、学考成绩等有一定的报名要求。名校综合评价汇总了各大高校最新综合评价报考成绩要求,想报考综合评价的考生家长可按要求提前规划,尽早准备!
注:以下内容来源于各高校最新综合评价招生简章,仅供参考,一切以高校最新要求为准。
面向多省市招生高校成绩要求
01 南方科技大学
高中学业水平考试各科目成绩均须合格。
02 西湖大学
江苏省考生须高中学业水平合格性考试思想政治、历史、地理、物理、化学、生物、信息技术7科成绩均合格,山东省和广东省考生须该考试思想政治、历史、地理、物理、化学、生物学6科成绩均合格。
03 香港中文大学(深圳)
学业水平要求:

04 深圳北理莫斯科大学
高中学业水平合格性考试各科目成绩均合格,考试成绩使用等级呈现的,各科目成绩均达到C级或以上。浙江省综合素质评价须达到B等(新高考改革前的往届生P等)及以上。
05 华南理工大学
普通高中学业水平合格性考试6科目(思想政治、历史、地理、物理、化学、生物学)成绩全部达到合格。
山东省综合评价招生高校成绩要求
山东省省属综合评价大部分高校要求普通高中学业水平合格考试合格,目前2026年招生简章还未公布,2025年报考条件如下,可供参考:
山东大学:高中阶段历次期末考试及高考模拟考试中至少4次总成绩不低于总成绩满分的75%;
中国海洋大学:山东省高中学业水平合格考试各科目成绩均达合格;
哈尔滨工业大学(威海):高中阶段历次期末考试及第一次高考模拟考试中至少4次总成绩不低于总成绩满分的80%;高考模拟考试中数学成绩在140分(含)以上。
中国石油大学(华东):高中阶段历次期末考试及高考模拟考试中至少4次总成绩不低于总成绩满分的75%,并经所在中学证明的(须按附件1要求提供成绩证明)。
山东财经大学:至少一次高考模拟考试总成绩不低于总成绩满分的70%,且在高中阶段学科竞赛类、语言文学特长类、科技创新类等领域获得任何一项省级及以上奖项者。
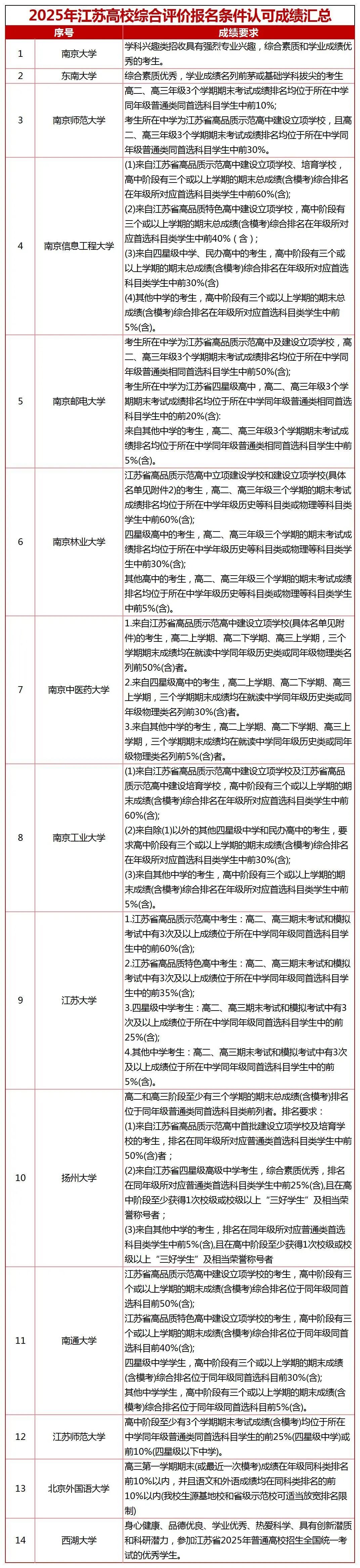
江苏省综合评价招生高校成绩要求
江苏2026年高校综合评价招生简章还未公布,2025年报考条件如下,可供参考:
A类院校报名条件:
通常要求考生综合成绩在年级名列前茅。
B类院校报名条件:
高中阶段至少有3个学期期末考试成绩(含模考)排名位于所在中学同年级普通类同首选科目学生前列。例如,江苏省高品质示范高中首批建设立项学校的学生要求排名前30%(含),四星级中学学生要求排名前20%(含),其他中学学生要求排名前5%(含)。

浙江省三位一体综合评价成绩要求
浙江省内三位一体招生高校大多都对考生的学业水平考试等级有相应要求,部分高校如果满足一定条件可直接通过初审。
以下是浙江省2026年三位一体学考成绩要求以及学考成绩折算方式,详情如下:

推荐阅读:




























