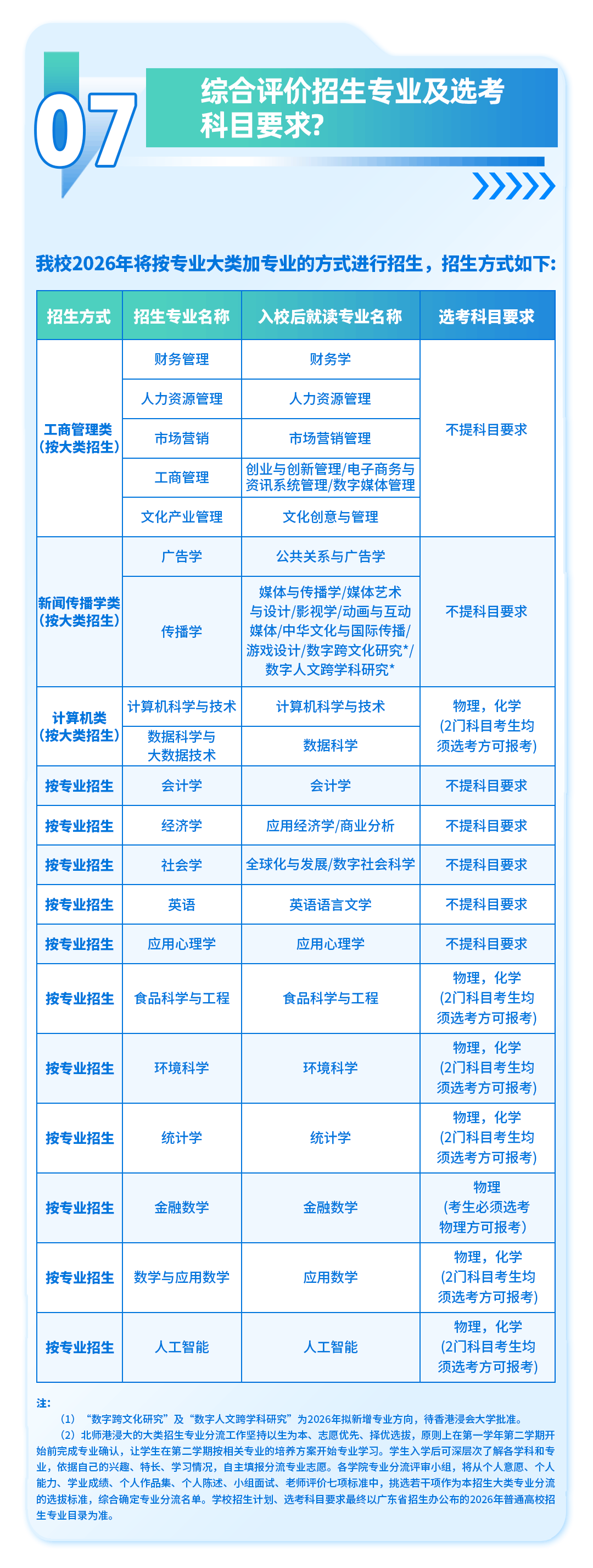
近日,北京师范大学-香港浸会大学联合国际学院(北师港浸大)发布了2026年广东省综合评价招生政策的详细解读。自主选拔在线团队第一时间为您梳理了核心信息,快来一起了解!
推荐阅读:重点高校2026年综合评价招生简章
北师港浸大2026年广东省综合评价政策解读














2026-03-27 17:22|编辑: 于老师|阅读: 86
摘要
近日,北师港浸大公布了2026年广东省综合评价招生政策解读,自主选拔在线团队整理了本篇内容,一起来看看吧!
近日,北京师范大学-香港浸会大学联合国际学院(北师港浸大)发布了2026年广东省综合评价招生政策的详细解读。自主选拔在线团队第一时间为您梳理了核心信息,快来一起了解!
推荐阅读:重点高校2026年综合评价招生简章













欢迎加入【2026强基综评交流群】获取更多升学信息
点击进群声明:本文信息来源于网络,由自主选拔在线团队(微信公众号:zizzsw)排版编辑,如有侵权,请及时联系管理员删除。
0
收藏
微信扫一扫分享
微信里点“发现”
扫一下二维码便可将本文分享至朋友圈
上一篇:2026年北京外国语大学“一带一路” 综合评价招生报考问答
下一篇:2026年北师香港浸会大学广东省综合评价政策解读
南方科技大学&上海科技大学最新政策对比,哪所更值得报?2025-10-20
2026年高考多少分能报综评?江苏各高校综合评价录取分数线汇总2025-10-20
2026年中山大学综合评价如何准备?多少分能上?2025-10-20
报名即将开启!2026年面向全国多省市招生的综合评价院校有哪些?2025-10-22
北外、国科大、昆杜等9校综合评价报考指南(2026参考)2025-10-23
没有更多了
2026高三综合评价报考
2026综合评价报考优势
2026年综合评价报名
2026年华工综合评价招生政策
2026综合评价校测难度
2026综合评价录取线
2026山东综合评价报考
2026综合评价升学规划
2026竞赛生报考综合评价
2026山东综合评价
2026综合评价申请材料
2026综合评价优惠政策
港中深2026综合评价招生
昆杜2026综合评价
南科大2026综合评价招生政策

强基备考

综评备考

选科指导

优质试题

热门资料

竞赛经验

热门讲座

升学规划

查分数线
扫码关注,回复关键词“2026”,领取升学福利

自主选拔在线
zizzsw 复制