南方科技大学2026年综合评价招生已经开始,今年南科大招生综评招哪些专业?什么时候报名?怎样计算综合评价成绩?自主选拔在线团队特别整理,转发收藏不迷路。
重点关注:2026年高校综合评价招生简章汇总
推荐阅读:2026年综合评价招生政策解读汇总
福利资料:2026年目标南科大综评升学的考生可免费领《2026年南科大综合评价报考指南》电子版。
2026年南方科技大学综合评价报考必看,所有问题一文详解
哪些考生可以报考南科大2026年综合评价?
答:符合2026年全国普通高等学校招生统一考试报名条件,身心健康,具有强烈的求知欲、创新潜质和学科特长,且高中学业水平考试全部合格的普通高中毕业生,均可报名。特别注意,所有省份报考考生均需满足选考物理+化学的硬性要求,缺一不可,不满足选科要求者无法通过初审。
南科大2026年综评面向哪些省份招生?
答:南科大2026年综评面向北京、河北、山西、内蒙古、辽宁、吉林、上海、江苏、浙江、安徽、福建、江西、山东、河南、湖北、湖南、广东、广西、海南、重庆、四川、贵州、云南、陕西24个省市招生。
南方科技大学伦敦国王学院医学院(由南方科技大学与英国伦敦国王学院合作共同举办,隶属于南科大)2026年新增江西、云南两省招生,与广东、安徽、福建、湖北、湖南、河南、江苏、山东、陕西、四川、浙江共13个省份招生。
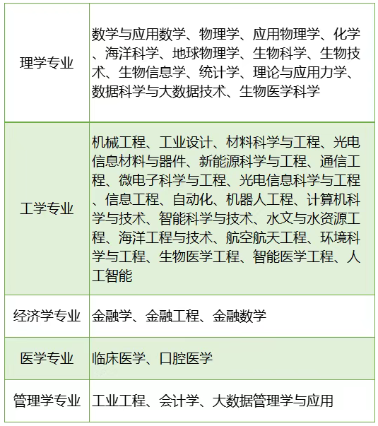
南科大2026年综评招哪些专业?中外合作办学专业有什么特殊要求?
答:2026年综评招生分为两类专业,具体要求如下:
普通类专业:按物理学大类录取,大一、大二期间,考生可根据自己的兴趣和能力,结合国家发展和社会需求,自主选择专业(无人数限制)。

中外合作办学专业:与伦敦国王学院医学院合作,开设生物医学科学、生物医学工程两个专业,特殊要求:录取后不可转入其他专业;第二学年开学前,雅思(IELTS)总成绩须达到6.5分及以上,且各单项不低于6.0分(或其它同等水平的英语考试成绩),未达到要求者将按学校相关规定处理。
复读生可以报吗?
答:复读生可以报考,报考条件与应届生一致,需提供复读期间的高中成绩单及相关证明材料。
没有竞赛获奖、科研经历,能报考南科大综评吗?
答:可以报考。竞赛获奖(五大学科奥赛全国决赛三等奖及以上)、科研经历、其他特长证明等均为非必需材料,南科大综评选拔注重考生的综合素养、创新潜质和学习能力,即使没有竞赛或科研经历,也可正常报名。
当然,如有突出的奖项,可以作为有效材料报名上传,增加考生竞争力。
南科大锁档吗?
南科大不锁档,对于江苏考生,南科大在高考出分后还有综合评价志愿确认环节,届时如果想报其他学校不确认即可。
报名时间是什么时候?报名入口在哪里?
答:网上报名截止时间为2026年4月30日(上海为5月20日),请考生务必在截止时间前完成所有报名操作,逾期无法补报。报名入口为南科大招生报名系统,考生需登录系统注册账号、填写个人信息、上传相关材料,完成报名提交。
报名需要准备哪些材料?有什么具体要求?
1️⃣自述信:字数要求800字左右,需本人签名,手写或打印均可,内容需突出自身学科兴趣、科研潜力、个人特点,避免空话、套话,真实反映个人成长经历和报考南科大的初衷。
2️⃣高中成绩单:需加盖学校公章,包含高一、高二期末成绩,高中学业水平考试成绩,高三近2-3次模拟考试成绩(含分数、总分、年级排名),排名需真实可查,无排名的需由学校出具说明。
3️⃣竞赛及特长证明:非必需材料,如有中学生数学、物理、化学、信息学、生物学学科奥林匹克竞赛全国决赛三等奖(含)以上的证书可上传。
4️⃣其他补充材料:其他获奖证书和证明自己特点、特长的材料。
报名材料可以修改吗?提交后发现错误怎么办?
答:在报名截止时间前,考生可登录报名系统修改报名信息及上传材料,报名截止后,系统将关闭修改通道,无法再修改。若提交后发现错误,需在截止时间前及时登录系统调整,确保材料信息准确无误,避免因信息错误影响初审。
报名需要缴纳费用吗?
答:报名阶段无需缴纳费用,材料初审通过后,考生需缴纳能力测试费,收费标准为120元/人,缴费时间将在初审结果公布后,通过南科大招生官网及报名系统通知考生,未按时缴费的视为自动放弃考核资格。
什么时候公布初审结果?
答:5月中下旬公布初审结果,届时考生可登录报名系统查询是否通过初审。
什么时候公布初审结果?
答:2026年6月13日举行全国统一机试,在举行机试的各省(区、市)均设有机试考点,并通过招生网站公布机试的具体时间、地点。2026年6月中下旬在各省(区、市)分别举行面试。
能力测试机试考什么?难度如何?
答:能力测试重点考查考生灵活运用知识能力、创造性分析解决问题能力、逻辑思维能力、想象力、沟通表达能力等。
参考往年情况:考核数学、物理、英语三科,总分100分,题型均为选择题,答错不扣分、少选不给分,整体难度高于高考。其中数学、物理侧重基础学科运用与综合能力,部分涉及物理竞赛预赛知识点,英语侧重文本理解、长难句分析和逻辑推理能力,对词汇量要求较高。
能力测试面试考什么?
参考往年面试情况:采用小组面试形式,一般每个面试房间配置2名评委老师及5名考生,流程包括1分钟自我介绍、抽题准备(5分钟)、发言(5分钟)、补充他人观点、与教授交流。面试题目涵盖学科与科技类、社会与思辨类、创新与脑洞类,无标准答案,重点考查考生的思维深度、创新潜质和沟通表达能力。
机试、面试的地点在哪里?可以申请调整考试时间吗?
答:机试将在全国各招生省份设置标准化考点,考生可在报名系统中选择就近考点,具体考点信息将在考前通过系统通知;面试地点主要集中在南科大校本部及部分省份指定城市,具体安排以官方通知为准。机试、面试时间均为统一安排,原则上不接受考试时间调整。
南科大综评的“631”录取模式具体是什么?
综合成绩是怎么算的?
答:南科大采用基于高考的“631”综合评价录取模式,综合成绩满分为100分,其中,高考成绩(含政策性加分,折算成百分制)占综合成绩的60%,能力测试成绩占30%(机试25%、面试5%),高中平时成绩占10%(综合素质3%、高中学业水平考试成绩7%)。
同分排序原则:若综合成绩相同,高考成绩高者优先录取;若综合成绩、高考成绩都相同,我校能力测试成绩高者优先录取;若综合成绩、高考成绩、我校能力测试成绩都相同,依次比较高考数学成绩、物理成绩、语文成绩、外语成绩,择优录取。
综合成绩中占3%的综合素质如何评判?
南科大综合评价录取从综合成绩中细分出3%用于考查考生的综合素质,考查项目包括创新实践、学科特长、艺体素养、社会责任、思想品德等方面,根据考生提供的高中平时成绩、综合素质档案、获奖证明证书、个人陈述等有效报名材料进行评判。
高考成绩需要达到多少分才有机会被录取?历年录取分数有参考吗?
答:高考成绩需达到考生所在省份一本线/特招线,这是参与录取的底线要求。
南科大综评录取高考平均分普遍高于本省特招线130-150分(按高考满分750分计),综合成绩录取线大多在81-85分,不同省份略有差异。例如2025年,广东普通批投档线652分(省排3300名),浙江投档线660分(省排6600名),山东投档线647分(省排4000名),不过综合评价会有一定的降分幅度,以上数据可供考生参考。
被录取后,还能参加其他高校的录取吗?
答:不能。南科大综合评价录取属于提前批(或综合评价批次),一旦考生被南科大录取,所在省份招生主管部门将不再投档至其他高校,考生无法参加后续本科批次的录取。若未被南科大录取,不影响考生后续其他高校的投档和录取。
推荐阅读:




























