根据教育部《关于做好2026年重点高校招生专项计划工作的通知》(教学司〔2026〕4号)要求,现就做好广东省2026年重点高校招生专项计划(含高校专项计划和地方专项计划,下称专项计划)工作通知如下:
一、报考条件
符合广东省2026年普通高校招生统一考试报考条件并已报名,且同时符合下列条件的考生,可以报考重点高校招生专项计划:
(一)考生本人及父亲或母亲或法定监护人的户籍在实施区域内。考生本人具有实施区域内连续3年以上户籍,户籍时间计算截点为2026年8月31日。
(二)考生本人具有户籍所在县区高中连续3年学籍并实际就读。
报考专项计划的考生高考成绩要达到省招生委员会划定的相应录取分数线。往年被专项计划录取后放弃入学资格或退学的考生,不再具有专项计划报考资格。
二、招生高校、招生专业及实施区域
(一)招生高校与专业。2026年起,高校专项计划不再由高校组织报名、资格审核和校测、不单独发布招生简章。高校专项计划和地方专项计划具体招生院校、招生专业及招生计划数将通过《广东省2026年普通高校招生专业目录》公布。
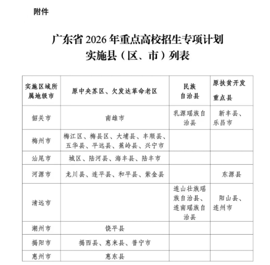
(二)实施区域。广东省2026年实施专项计划的范围为原中央苏区、欠发达革命老区、少数民族自治县及广东省原扶贫开发重点县,实施范围共30个县(市、区)(详见附件)。
三、招生方式及志愿填报
(一)招生方式。高校专项计划和地方专项计划录取纳入本科批次进行,实行平行志愿投档录取。高校专项计划录取考生高考成绩总分不低于广东省特殊类型招生录取控制分数线。地方专项计划实行单独划线。
(二)填报志愿。考生必须在规定时间内通过广东省普通高考报名系统完成报名申请,通过资格审核并公示后方能在普通高考志愿填报时选报高校专项计划和地方专项计划。志愿填报时间和要求见省招生办公室2026年普通高等学校招生网上填报志愿工作文件。
四、报考方式和资格审核公示
(一)报考方式
1.报名申请。报考高校专项计划和地方专项计划的考生,须于2026年4月9日至15日,凭注册账号和密码在“广东省普通高考报名系统”(https://pg.eeagd.edu.cn/ks)完成专项计划报名申请。逾期不再受理。
2.信息采集。“广东省普通高考报名系统”将采集考生本人、考生父亲和母亲(或其他法定监护人)的户籍信息,以及考生高中三年的就读学校和学籍等信息。
(1)考生须上传本人户口本首页、本人页及父亲和母亲(或其他法定监护人)户口页电子版(须带公章页,下同)。对于因行政区域撤并或名称调整,考生申报的户籍信息与考生户口簿上呈现的信息不完全相符的,考生须上传两者实属同一区域的证明材料电子版,否则视为虚假信息。
(2)根据《民法典》第二十七条 父母是未成年子女的监护人。未成年人的父母已经死亡或者没有监护能力的,由下列有监护能力的人按顺序担任监护人:祖父母、外祖父母;兄、姐;其他愿意担任监护人的个人或者组织,但是须经未成年人住所地的居民委员会、村民委员会或者民政部门同意。如考生父母不具有法定监护人资格,须提供其他法定监护人户口页电子版,同时提供法定监护人资格证明电子版。
(3)考生申请报名时,如“广东省普通高考报名系统”呈现的考生学籍信息与实际情况不符,考生须上传加盖高中阶段实际就读学校公章的学习经历证明材料电子版。
(二)报考资格审核及公示
高校专项计划及地方专项计划考生资格审核工作按照属地管理原则,由考生普通高考报名所在地负责,实行网上审核。“广东省普通高考报名系统”与公安部门、学籍管理部门进行相关数据对接,提供辅助审核建议。各级招生考试机构根据考生申报信息、辅助审核建议,以及考生上传的相关证明材料完成审核,并加具审核意见。
1.资格审核。
(1)资格初核。4月9日至17日,报名点完成考生资格初核。报名点须指派专人认真审核考生申报的信息以及考生上传的户口本、学习经历等证明材料,审核不合格的须注明具体原因;撤回给考生重新补充材料的,须注明待补充材料内容,同时提醒考生于4月17日前重新上传材料并提交审核。逾期未重新提交审核的考生视为自动放弃报名资格。
资格初核完成后,由中学报名点在校内公示本校初核合格的考生名单,县(市、区)招生办报名点公示初核合格的社会青年考生名单。
(2)资格复核。
4月20日前,相关县(市、区)招生办对初核合格的考生进行资格复核;
4月23日前,相关地级市招生办对本市辖所有复核合格考生进行资格复审,逾期未完成考生资格复审而产生的遗留问题由相关地级市招生办公室(考试中心、考试院)负责解释。
省教育厅与省公安厅、省招生办公室进行考生资格联审,审核通过的考生名单将在省教育考试院网站进行公示。
2.资格公示。
考生资格审核通过后,由地级市招生办公室公示本辖区内报考考生名单。公示信息包括审核通过考生的姓名、性别、学籍学校、户籍地信息,父亲或母亲或法定监护人姓名、户籍地信息。各单位公示时间不少于10个工作日,网站公示信息保留至当年年底。
对公示有异议的考生,由地级市招生办进行调查核实。经地级市招生办确认不符合报考条件的考生,在高考志愿填报时不得填报专项计划志愿。录取结束后,省招生办公室将所有被专项计划录取的考生名单在网站进行公示,接受社会监督。
五、工作要求
(一)加强政策宣传。各有关地市及高校要进一步加强专项计划宣传工作,全方位做好高校专项计划报考流程变化的提醒工作,积极开展形式多样的招生政策宣传解读。实施区域内有关中学,要充分利用校园广播、校园公众号、信息推送等形式,通过开展主题班会、家长会,或印发、推送考生报考指南、填报须知等材料,让考生和家长充分知晓相关政策内容,及时解答考生疑问,动员鼓励更多符合条件的考生踊跃报考专项计划。
(二)严格资格审核。各有关地市要充分认识做好专项计划工作的重要性,层层落实工作责任,严格把好考生资格审核关。一要严把资格条件。各有关市、县(市、区)招生办,各有关中学报名点要严格对照专项计划报考条件,会同当地公安部门,认真审核考生的户籍、学籍及有关材料。二要严密工作流程。各有关市、县(市、区)招生办,各有关中学报名点要严格按照时间节点高质量完成考生资格审核,严格落实信息公开要求,做好考生资格公示工作。要督促各报名点提醒考生登录报考系统获知审核结果。对于撤回修改补充材料的,务必及时通知考生在规定时间补充完整。三要妥善处理各类问题。对审核结果提出疑惑的考生,要及时向考生做好解疑释惑工作。
(三)强化责任监督。各有关地市、有关报名点、有关高校要严格执行国家招生政策规定,严格遵守高校招生“30个不得”“八项基本要求”等纪律要求,严格执行国家、地方、高校、中学等多级信息公开制度,进一步优化信息公开的范围、内容、方式和时间,自觉接受纪检监察部门及利益相关者的监督。各有关地市、有关报名点要落实审核责任,对审核结果负责。省级招办严格按投档规则向高校投放考生档案,并负责监督高校执行国家招生政策和学校招生章程的情况。高校不得拒录符合录取规则的进档考生。新生入学后高校要认真开展考生资格复查。
六、违规违纪处理
对在专项计划报名、考试、录取过程中出现的违法违纪行为,严格按照有关法律法规严肃处理,依法追究当事人及相关人员责任。对伪造、变造、篡改、假冒户籍学籍等虚假个人信息,未如实填报法定监护人信息和提供虚假申请材料的考生,均应当认定为在国家教育考试中作弊,取消专项计划报名和录取资格,同时取消其当年高考报名、考试和录取资格,已经入学的取消学籍,并视情节轻重给予3年内暂停参加各类国家教育考试的处理。对有关学校、单位和公职人员违规违纪的,依据有关规定给予严肃处理。涉嫌犯罪的,移送司法机关追究法律责任。
附件:广东省2026年重点高校招生专项计划实施县(区、市)列表


























