目前,已经有多所学校发布了复试笔试通知,并发布了笔试科目及参考书,星星收集了部分院校的复试笔试信息,看看有没有你的报考院校吧!
24考研复试资料领取
第一步:扫描下方卡片关注太星硕博圈公众号

第二步:在聊天对话框发送【0226】即可免费领取《2024考研复试全课程资料》
.jpg)
.jpg)
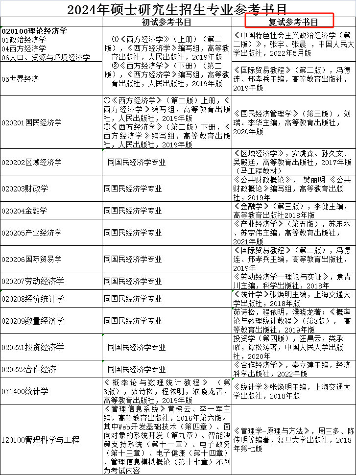
安徽财经大学
安徽财经大学公布了《2024年硕士研究生招生专业参考书目》,该文件中公布了各专业的复试参考书目。

详细链接:
https://yz.aufe.edu.cn/2023/0329/c5376a194121/page.htm
中国人民警察大学
中国人民警察大学已经将2024 年硕士研究生招生复试笔试科目考试大纲予以公布,请参照复习。

详细链接:
https://www.cppu.edu.cn/info/1037/3366.htm
河北中医药大学
河北中医药大学发布2024年硕士研究生复试(笔试)科目一览表。

详细链接:
https://yjsxy.hebcm.edu.cn/col/1628824153772/2024/02/26/1708939903698.html
河南财经政法大学
河南财经政法大学旅游与会展学院发布复试笔试科目通知。

详细链接:
http://lyhz.huel.edu.cn/info/1122/13195.htm
24考研复试资料领取
第一步:扫描下方卡片关注太星硕博圈公众号

第二步:在聊天对话框发送【0226】即可免费领取《2024考研复试全课程资料》
.jpg)
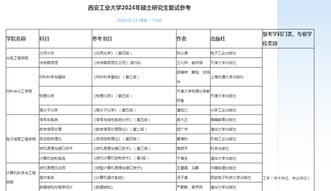
西安工业大学
西安工业大学研究生院官网中,详细列出了复试科目及对应的参考书目。

详细链接:
https://grs.xatu.edu.cn/info/1024/3801.htm
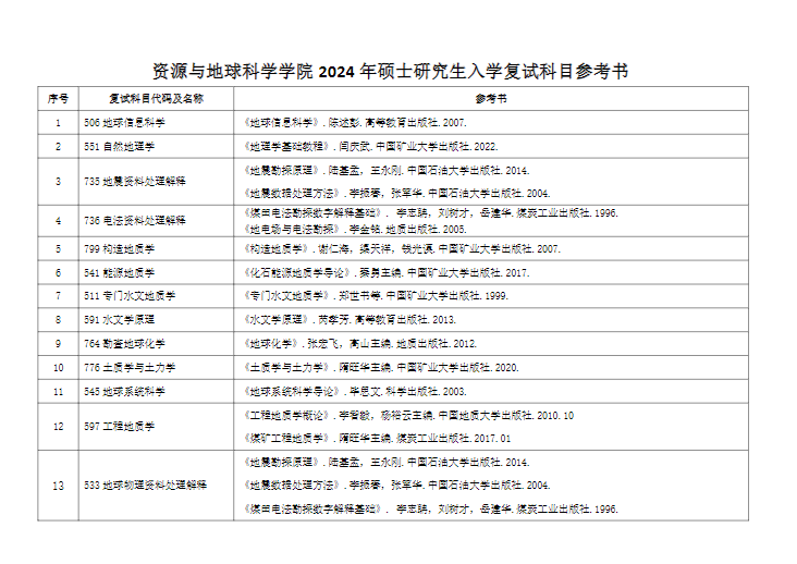
中国矿业大学
中国矿业大学已发布了21个学院的复试科目参考书,按照复试科目代码及名称逐条列出,更多信息仍在持续更新中。

详细链接:
https://yz.cumt.edu.cn/info/1004/1976.htm
天津大学
天津大学将各学院(含分校区招生专业)的复试科目做了统计,并写出了不同复试科目的总体要求、考试内容、主要参考教材。

详细链接:
http://yzb.tju.edu.cn/xwzx/tkss_xw/202401/W020240109374080884738.pdf
东北林业大学
东北林业大学发布的2024年硕士研究生招生考试复试大纲中,除了列出各学院的详细附件外,还特别说明,管理类联考的考生复试需加试思想政治理论。

详细链接:
https://yz.nefu.edu.cn/info/1026/3269.htm
北京工业大学
北京工业大学的多个学院复试专业科目参考大纲中,将同专业的不同研究方向,分别列出了参考书目,考生可根据自己的报考方向选择其一作答。

详细链接:
https://yanzhao.bjut.edu.cn/info/1025/6855.htm
温馨提示:查找复试大纲的最常用途径就是查询报考院校的研究生院,这也是最官方的途径。
如果该校还未发布本年的复试笔试文件,可以先参考往年的版本,提前了解考试内容,做出准备。目前这个阶段就是一场信息战,大家一定要把握住!


























