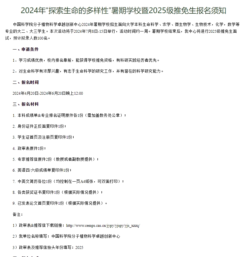
中国科学院分子植物科学卓越创新中心2024年署期学校招生面向大学本科生命科学、农学、微生物学、生物技术,化学,数学等专业的大二、大三学生。本次活动将于2024年7月8日-15日举行,活动时间约一周。暑期学校结束后,将进行2023级推免生面试,预计拟录人数100名。报名时间:2024年4月20日-2024年6月20日晚上12:00
中国科学院分子植物科学卓越创新中心 2024年“探索生命的多样性”暑期学校暨2025级推免生报名须知




2024-04-16 17:46|编辑: 丹丹老师|阅读: 379
摘要
中国科学院分子植物科学卓越创新中心 2024年“探索生命的多样性”暑期学校暨2025级推免生报名须知
中国科学院分子植物科学卓越创新中心2024年署期学校招生面向大学本科生命科学、农学、微生物学、生物技术,化学,数学等专业的大二、大三学生。本次活动将于2024年7月8日-15日举行,活动时间约一周。暑期学校结束后,将进行2023级推免生面试,预计拟录人数100名。报名时间:2024年4月20日-2024年6月20日晚上12:00


声明:本文由太星硕博圈(微信公众号:zgdxshw)整理编辑,内容来源于网络,如有侵权,请及时联系管理员删除。
0
收藏
微信扫一扫分享
微信里点“发现”
扫一下二维码便可将本文分享至朋友圈
上一篇:中国科学院脑科学与智能技术卓越创新中心(神经科学研究所)暑期学校2024年招生通知
下一篇:中国科学院数学与系统科学研究院2024“代数与数论”暑期学校招生
2026年中国海洋大学综合评价招生专业2026-04-24
2026年中国海洋大学综合评价选拔流程2026-04-24
2026年中国海洋大学综合评价校测考核2026-04-24
2026年中国海洋大学综合评价录取办法2026-04-24
陕西山西天一大联考2026届高三4月联考英语试题及答案2026-04-24
没有更多了