
第二十六届中国机器人及人工智能大赛第一轮报名通知
2024-04-30 17:42|编辑: 丹丹老师|阅读: 474
摘要
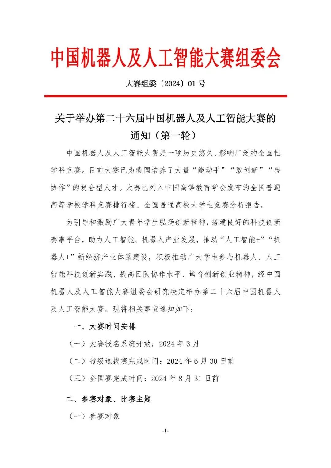
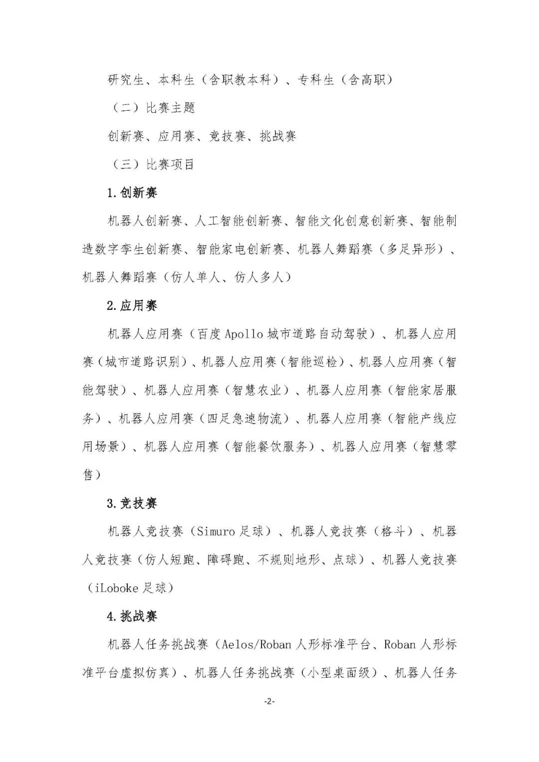
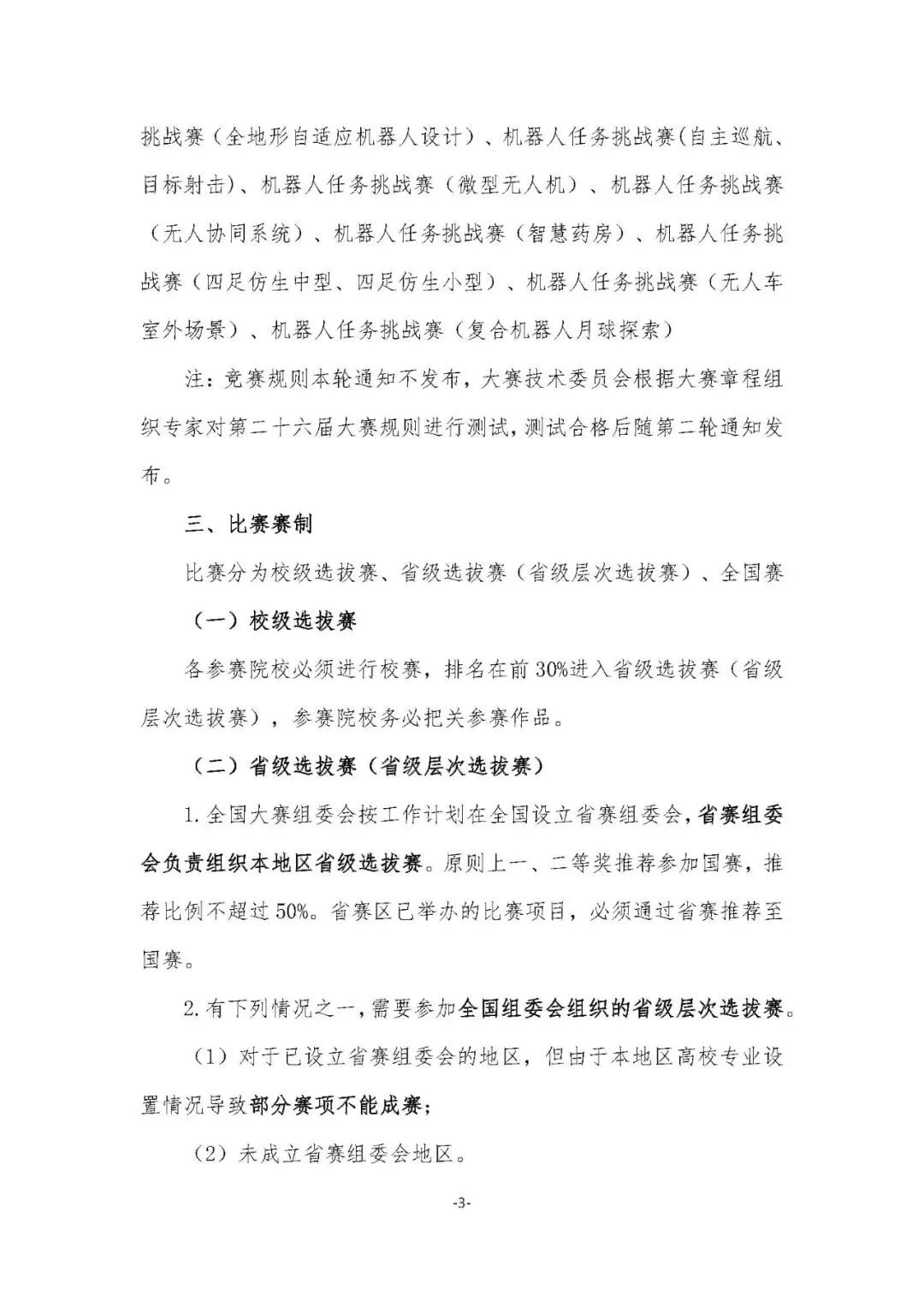
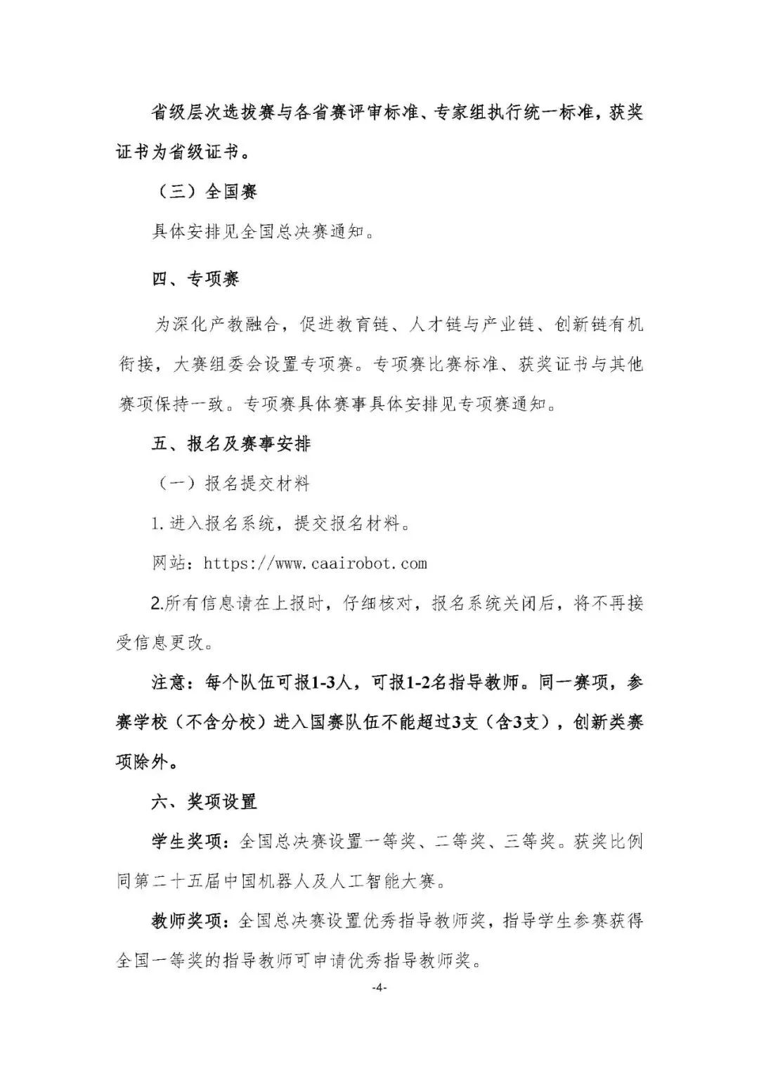
经中国机器人及人工智能大赛组委会研究决定举办第二十六届中国机器人及人工智能大赛,本文第一轮报名通知,供查看。
声明:本文由太星硕博圈(微信公众号:zgdxshw)整理编辑,内容来源于清华大学交叉信息研究院,如有侵权,请及时联系管理员删除。
0
收藏
分享到: 
![QR Code]()

报错
微信扫一扫分享
微信里点“发现”
扫一下二维码便可将本文分享至朋友圈
上一篇:五一旅游景区薅羊毛!学生半价票购买攻略请查收!
下一篇:6月英语四六级座位号已公布!附准考证打印入口→
保研竞赛大学生竞赛加分2024中国机器人及人工智能大赛报名通知
倒计时2天!2024年第五届全国高等院校数学能力挑战赛报名通知2024-04-11
榜单赛事!本科高职均可参加!2024 高教社杯全国大学生数学建模竞赛报名通知2024-04-12
这几个竞赛千万别错过,4月保研评奖就靠它了!附报名通道入口→2024-04-19
2024年第十五届全国大学生数学竞赛获奖名单公布!(附名单完整版)2024-07-23
中国国际大学生创新大赛(2023)获奖名单公布2024-04-30
0/500
没有更多了
中科大少年班保研
2026大学生保研
大学生保研
保研复试流程
保研面试注意事项
2026保研条件
保研申请流程
保研复试面试
保研复试
保研大学生夏令营名单
大学生保研夏令营名单

强基备考

综评备考

选科指导

优质试题

热门资料

竞赛经验

热门讲座

升学规划

查分数线
扫码关注,回复关键词“1213”,解锁大学规划

太星大学生
zgdxshw 复制




















