一般来说提前批包括军校、警校、公费师范生、小语种专业、定向医学、定向培养军士等部分特殊行业院校。其中本科提前批最主要的有三大类:军校、警校、公费师范生;专科提前批则主要是定向培养军士。
推荐阅读:2026年高考作文热点素材一览表
重点关注:各地区2026年高考报名通知汇总
特整理《近两年985高校各省市投档线及位次对照表》PDF,你的成绩/排名能上哪些985?两年数据一查便知!
2026年提前批学校名单及专业有哪些?报考踩坑600分白考!
具体招生院校在不同省份略有区别,但整体框架相似。本文将以2025年重庆提前批招录信息为例,为大家梳理提前批的学校与专业,并送上干货满满的避坑指南。
一、提前批学校名单及专业有哪些?
根据2025年的招录信息,我们可以将提前批的主要类别、院校及专业梳理如下:
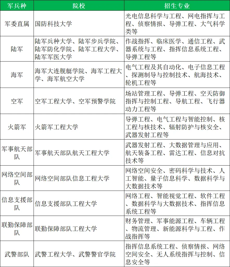
(一)军事院校
2025年共有包括陆军防化学院、武警警官学院、海军大连舰艇学院在内的18所军事院校在重庆招生。
当前军校招生的显著变化是所有军事院校招生计划不再区分指挥与非指挥类别,取消了招考方向。
1、专业:专业覆盖全面,紧密对接各军兵种需求。

2、重要招生要求:体检标准严格,男生身高标准不低于162cm、女生标准不低于158cm,视力双眼裸眼标准均需≥4.5,部分特殊专业要求更高。
(二)公安政法类
此类院校还可细分为公安类、政法类与司法类。
1、院校与专业:

2、重要招生要求:
公安类院校通常要求男性身高≥1.70米、女性身高≥1.60米,裸眼视力≥4.8。
政法/司法类院校的公安学类专业通常要求裸眼视力≥4.7;除云南、贵州、四川、重庆、广东、广西、海南、江西八个特殊地区要求男性身高≥1.68米、女性身高≥1.58米外,其他省份都要求男性身高≥1.70米、女性身高≥1.60米。
(三)公费师范生类
此类招生旨在培养基础教育师资。部属公费师范生就读期间享受“两免一补”(免学费、住宿费,补助生活费),毕业后需到生源地或指定地区中小学任教至少6年,并承诺到农村学校支教1年。
1、院校名单:包括西南大学、华东师范大学、陕西师范大学、华中师范大学、北京师范大学(珠海校区)、东北师范大学等教育部直属师范大学。
2、专业名单:专业为基础学科,如汉语言文学、数学与应用数学、英语、物理学、化学、历史学、地理科学、生物科学、思想政治教育、学前教育等。
(四)免费医学定向类
即免费医学生,旨在为基层培养医疗人才。
1、院校与专业:定向医学生培养工作主要由举办医学教育的地方高等学校承担。
例:重庆市为重庆医科大学和重庆中医药学院,专业主要为临床医学和中医学。
2、重要招生要求:有严格的户籍和就业定向要求。
例:重庆此类招生只招收重庆市乡村户籍的高中毕业生以及重庆市户籍的零就业家庭、城乡低保家庭、已脱贫户家庭的高中毕业生。
定向:免费定向本科医学生录取后、获得入学通知书前,还须与培养高校和定向就业所在地的县级卫生健康、人力资源社会保障行政部门签署定向培养和就业协议。
(五)定向培养军士类
专科提前批主力,为部队培养高素质技术技能人才。
1、院校名单:包括重庆医药高等专科学校、湖北交通职业技术学院、湖南国防工业职业技术学院等。
2、专业名单:专业高度契合部队需求,如轮机工程技术、无人机应用技术、导弹维修技术、计算机应用技术、汽车检测与维修技术等。
3、重要招生要求:年龄不超过20周岁,男生身高在160cm以上,女生身高在158cm以上,任意一只眼裸眼视力都需要高于4.5,如果裸眼视力低于4.8则需要进行桥正视力检查。
(六)航海类
1、院校名单:大连海事大学、武汉理工大学、上海海事大学、重庆交通大学、集美大学等。
2、专业名单:主要集中在航海技术、轮机工程、船舶电子电气工程等专业。
3、招生要求:此类专业主要面向物理类选科考生,对身体素质有特定要求,需要结合招生计划详细参考。
(七)特别专业类
部分高校的特殊专业也放在提前批。
如清华大学的核工程与核技术专业、中国人民大学的马克思主义理论专业、武汉大学的戏剧影视文学专业、河西学院的种子科学与工程专业等。
(八)港澳学校
1、院校:香港中文大学、香港城市大学等。
2、专业:专业选择广泛,涵盖人工智能、商科、工科、人文等。
3、招生要求:通常要求考生高考外语成绩不低于120分,录取时多按高考实考成绩(不含政策性加分)投档。
(九)其他类
提前批还包括综合评价、国家专项计划、民航招飞、小语种专业等,具体名单需以各省教育考试院当年公布的招生计划为准。
二、提前批避坑指南:机遇与风险并存下的理性抉择
参考2025年重庆招录数据,提前批为不同分数段考生打开了特殊通道:
本科提前批录取线区间为447-688分,其中既有中国刑事警察学院历史类477分的选项,也有清华大学核工程与核技术688分的顶尖专业。
专科提前批线区间为202-511分,既存在宁夏职业技术大学物理类202分的保底选择,也有西藏警官高等专科学校历史类511分的竞争激烈专业。
将这些数据与重庆25年批次线(历史类特控线515分/本科线438分,物理类特控线498分/本科线425分)对比可见:提前批确实为分数未达特控线的考生提供了逆袭重点院校的机会,但这种机遇伴随着严格的约束条件,若缺乏清醒认识,可能反而错失更适合的发展路径。
以下是四个关键风险点:
其一,录取即锁档,放弃代价大。
这是提前批最需要警惕的特性。一旦被录取,考生将自动失去后续普通批次投档资格。如果分数有能力在本科批冲击更心仪的985/211院校,却被提前批院校锁定,可能会造成长远遗憾。
其二,特殊要求繁多,信息核查需周全。
除分数外,提前批院校还有严格的体检标准、政治考核、面试测试等。细微差异就可能导致录取失败,报考前务必提前对照招生章程逐项确认自身条件。
其三,服务协议约束,职业规划要前置。
公费师范生、定向医学生、军队院校等均需签订服务协议,明确服务年限和就业地域。报考前需评估自己是否真正愿意接受定向安排并长期投身相关行业。违约不仅要承担经济责任,还可能记入个人诚信档案。
其四,勿被分数迷惑,着眼长期发展。
部分提前批专业录取分数看似低于同校特控线,但这往往对应着特定的职业发展方向和限制条件。选择时应以职业兴趣和发展前景为首要考量,而非单纯追求院校名气或分数利用最大化。
建议考生与家长将本文作为参考,在2026年招生计划公布后,结合自身分数、体检状况与职业规划,做出最不留遗憾的决策。最后祝愿所有2026届考生都能得偿所愿,步入真正适合自己的理想学府!
温馨提示:高考对于各位学子而言重要性不言而喻,为此自主选拔在线团队特创建“2026高三学习交流群”,这里是专为高三的同学们打造的学习交流平台。在这里,大家可以分享学习经验、讨论难题,同时获取最新的升学资讯内容,还在等什么?赶快加入我们吧~
如果你还有其他疑问,或想了解最新招生政策、有升学规划需求、领取最新试题,可在企业微信添加白杨老师(微信号:15321584637),并备注:高考年份+省份+姓名,老师会统一邀请大家进群~




























