2026年北京高考第二次英语听说考试已于上周六落下帷幕。考试结束后,许多同学对于听力口语考试的答案以及扣分标准展开了热烈讨论。大家普遍关心的问题包括:何时可以查询成绩?具体的扣分标准又是怎样的?针对这些疑问,自主选拔在线团队特别整理了一些关键信息,供大家参考。
北京高考英语听说考成绩查询时间
北京高考英语听说考试实行一年两考,满分50分,取两次听说考试的最高成绩与其他部分试题成绩一同组成英语科目成绩计入高考总分。
根据北京教育考试院发布的通知,2026年北京高考第二次英语听说考成绩将于4月14日发布!
高考英语听说考评分标准(网传版)
整理了高考英语听说考评分标准(网传版),大家可以参照考生分享版答案及以下题型的评分标准,提前预测自己的英语听说考成绩!
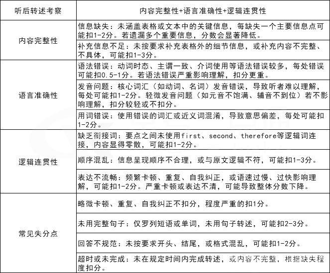
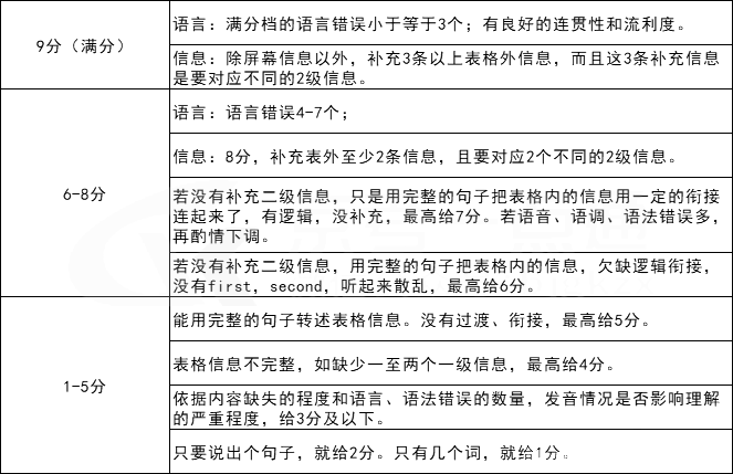
听后转述


短文朗读


回答问题

说明:本标准来源于网络,仅供参考。另外有同学反馈可能声音小或者卡顿,也可能影响最后的分数。最终评分以大家的成绩为准。



























