更名“大学”是很多“学院”的目标,这不仅实力变强的体现,也是更好的招生名牌。但也有一批学校经历了从“大学”改“学院”的“反向操作”,是因为实力变差了?非也,这些大学的更名,并没有想象中那么糟!一起来看看升级本科后,名字降为“学院”的高校~
为了帮助考生及家长全面了解广东省高考如何择校选择专业信息,我们准备了《高考择校选专业攻略》点击红字即可预约领取哦~
韶关学院
曾用名:韶关大学
韶关学院前身是成立于1958年的韶关师范专科学校。1989年,韶关师范专科学校与韶关市人民政府举办的韶关大学合并,1990年定名为韶关大学。2000年3月,韶关大学与韶关市人民政府举办的韶关教育学院合并升格为本科院校,更名为韶关学院。
学校现状:学校是广东省省属公办全日制综合性普通本科大学。地处广东著名历史文化名城韶关,是粤北地区最高学府,师范教育是其特色,农学、工学是优势和发展主要方向。
专业方向:学校重点打造生态特色农业、文化旅游、现代机械装备、信息网络技术应用、教师教育等契合地方发展需要的五大学科、专业集群和特色学科专业,想报考高校,可重点关注这些领域。
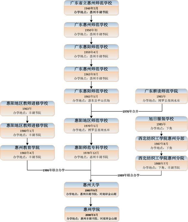
惠州学院
曾用名:惠州大学
惠州学院创办于1946年,前身是粤秀中学迁至惠阳丰湖书院,后改办为“广东省立惠州师范学校”。1993年,在惠阳师范专科学校、惠州教育学院、西北纺织学院惠州分院联合办学基础上,成立专科层次的“惠州大学”。2000年,升格为本科院校,更名为“惠州学院”。
更名历程

学校现状:惠州学院是省属全日制公办本科高校,地处国家历史文化名城、粤港澳大湾区重要节点城市惠州。前身是地方师专,其师范教育值得关注,其次,理工类是其特色和优势所在、学校产教融合做得比较好,近年就业了均超过90%,在深圳、广州就业人数不少。
专业方向:想报考该校,可重点关注该校下图中的专业。

嘉应学院
曾用名:嘉应大学
嘉应学院前身是创办于1913年的梅县县立女子师范学校;合并升级后,1990年定名为嘉应大学。2000年,嘉应大学与嘉应教育学院合并组建嘉应学院,升格为本科院校。
更名历程
学校现状:嘉应学院是一所具有百年师范教育历史的广东省属全日制公办本科高校,位于世界客都梅州。现设江北、江南、程江、黄塘4个校区,有普通全日制学生2.5万余人;除了师范教育特色外,学校还培养了不少国家级足球专业特色人才,学校位于叶剑英元帅故乡,其红色文化研究方向也值得关注。
专业优势:化学是国家级特色专业,信息与计算科学、应用统计学、化学、汉语言文学、新闻学、生物科学、园林、思想政治教育、运动训练是省级特色专业。
肇庆学院
曾用名:西江大学
肇庆学院前身是1970年由广州市迁往肇庆地区办学的广东教育行政学院,后曾改名为西江大学。2000年3月,西江大学和肇庆教育学院合并组建本科层次的肇庆学院。
更名历程
学校现状:肇庆学院位于广东省珠三角城市肇庆(距广州90公里),是肇庆市唯一的公办本科院校。可以说,师范是学校最大的特色,其次,工学专业占比接近三分之一,不容忽视。
优势专业:体育教育是国家级特色专业,汉语言文学、化学、音乐学、机械制造与自动化、物联网工程、工艺美术是省级特色专业。
为何高校的名字会降为“学院”?
01顺利升本,改名“学院”
为何上述这些高校的校名会从“大学”降为“学院”呢?其实很好理解:早些年的大学的命名并不像现在这么严格,现在是达到一定的规格,有一定的实力才能叫做“大学”。
上述这些高校虽然此前名字里有“大学”二字,却是专科院校,在后来发展中合并升本,升级为本科后,要以新的标准为准,受限于师资、办学规模、专业实力等条件未达标,只能起名为“学院”,从名字变化上来看降级了,实则是顺利升本,又上了一个台阶。
02以名识校,并不可取
往年在选大学时,很多家长考生“以名识校”,从而错过也很多好大学。25届高考的家长和考生要特别注意这点,别再踩坑哦。比如常被认错为民办院校的实力派“211”大学:长安大学、江南大学、河海大学、东华大学等。
还有因校名带“学院”二字常被忽略的实力院校,它们实力不比“大学”差:外交学院、北京电子科技学院、国际关系学院、北京第二外国语学院、南京工程学院等。



























px.png)
