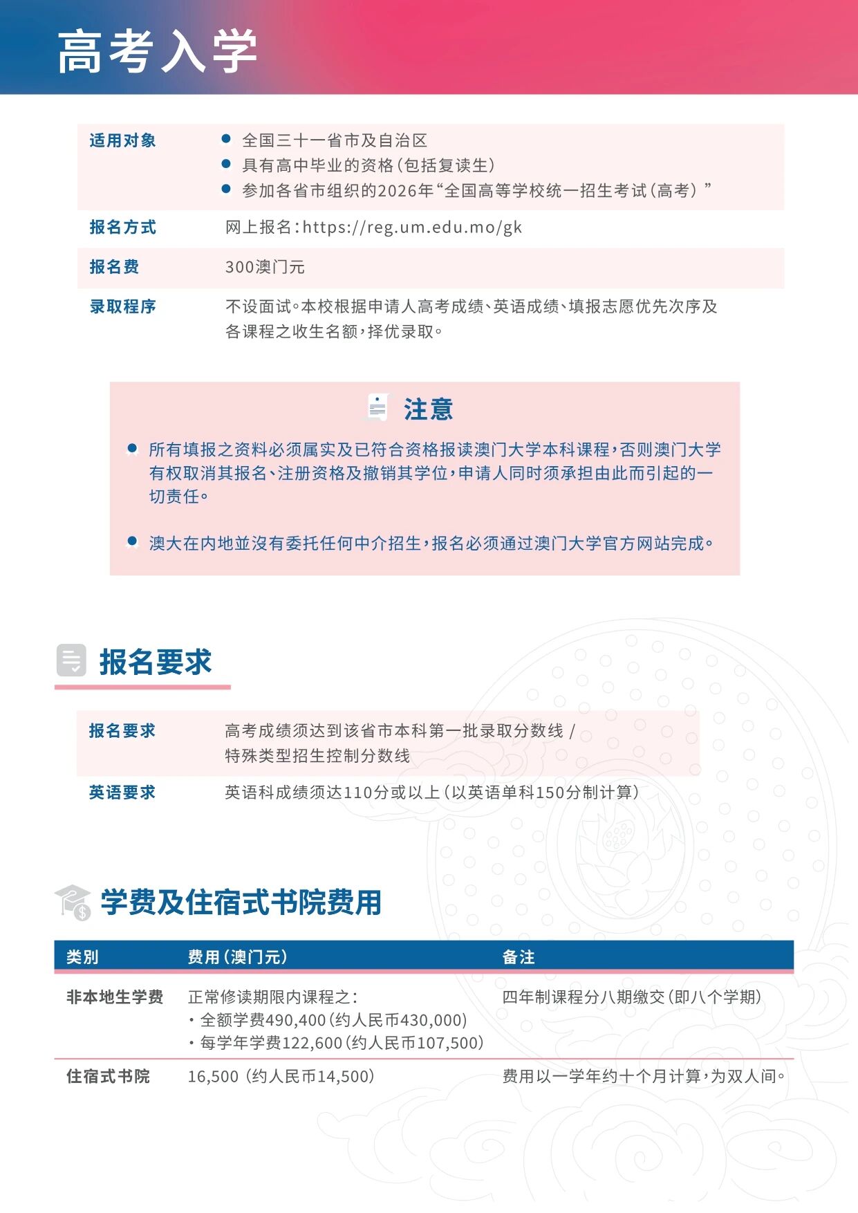
10月13日,澳门大学2026年内地高考生招生简章发布!报名时间为2026年5月4日至6月26日,符合条件者最高可加20分。自主选拔在线团队整理了完整版简章信息及热门问答,目标澳门大学考生家长重点关注!
相关推荐:香港澳门高校2026年内地招生简章汇总
推荐阅读:2026年港澳院校报考指南汇总!
福利资料:特整理《2026年香港澳门院校报考指南》电子资料,2026港澳升学报考必看!汇总了港澳院校每年面向内地录取人数、分数要求等关键信息,学生家长想了解的,它都有!
澳门大学2026年招生简章








招生热门问答
Q:报读澳门大学会否影响报考内地大学志愿吗?
A:不会,澳门大学招收内地学生为独立报名,并不纳入内地招生计划内,报读澳门大学是让同学有更多的升学选择。同学报读澳门大学的申请及录取与报考内地大学的入学是没有冲突的。
在七月上中旬,同学可在网报系统查询录取结果,同学若获得澳门大学及内地大学录取,可自行决定选择在澳门或在内地升读本科课程。
Q:递交表格后,可否更改志愿?
A:申请人可最迟于报名截止期在网上报名系统更改资料,逾时不可再更改志愿。
Q:学生可否于高考分数公布后再报读澳门大学?
A:网上报名期为2026年5月4日至6月26日,高考分数公布时已接近报名截止期。由于报读澳门大学并不影响报考内地大学志愿申请及录取,建议申请人可先报名,以免来不及办理网上报名及缴费手续。报名截止后本校恕不接受补报。
Q:申请人是否需要报上高考成绩?
A:申请人必须最迟在报名结束前在网上系统填报高考成绩、文理组别及及英语成绩,其成绩稍后将由本校向所属省市招生办公室核实。如有不实申报、不报或不符合资格者,申请人之报名及录取资格将被取消,已缴交之所有费用将不予退还。
Q:录取时需不需要面试?
A:不需要。本校将根据申请人2026年高考成绩(达到所属省市本科第一批录取分数线/特殊类型招生控制分数线以上)、英语成绩及各课程之收生名额,择优录取。录取次序将按填报志愿优先次序进行。
Q:入学后可否申请转专业?
A:学生于入学的第一个注册学期不可以转修专业。校方建议学生在于申请入学前应详细了解各个专业的相关资讯,并按个人兴趣及发展方向选择所报读的专业。各课程处理转修专业申请时,会按课程内所剩的名额及申请人的入学及学业成绩表现等作为审批的标准(部份课程需按面试)。因各课程可供转专业的名额有限,即使同学达到有关专业所定的申请条件,但届时若没有名额,亦将不会获成功审批。
Q:毕业证书是否与澳门学生一样?学历是否获得承认?
A:学生达本校毕业资格后所获颁发之毕业证书与澳门学生并没有任何差异。而本校学生所获之学历除国家教育部承认外,国外亦广泛得到认可。
Q:网上报名有问题时可怎么查询?
A:申请人可填写网上表格或致电(853)88224007查询。如填写网上表格询问,申请人必须提供网上申请之“登入编号”(格式249XXXXXX;于第一次网上完成新申请时已发出)或“申请编号”(格式为MP-C4-XXXX-X;此编号于申请人已办理缴交报名费时发给申请人)。如查询时没有提供有关编号,校方将需时查核申请人身份而未能尽快回复询问。
Q:本人如何确认已成功完成网上申请?
A:申请人已办理缴交报名费时,网上报名系统将以电邮及短讯形式通知“申请编号”(MP-C4-XXXX-X)予申请人。申请人于网上报名系统以“银联在线支付”或国际信用卡(VISA/MASTER卡)缴纳报名费,申请人一般将于当天收到有关通知。申请人于收到“申请编号”时即表示报名成功。
温馨提示:港澳升学是近几年热门方向,不少家长都把目标放在港澳高校中,为方便大家交流联系,欢迎大家扫描下方二维码加入"2026港澳升学交流群",入群后,我们有专业的老师将为大家线上答疑,快快入群吧。
扫一扫即可进群
如果加群失败,可在企业微信联系人中添加慕琴老师(微信号:15321584657)好友,备注:省市-高考年份。




























px.png)
