澳门科技大学2026学年本科招生简章新鲜出炉!澳科大是自主招生,不锁档不提档,不占用统招志愿。全国应届高考生可报,明年1月、5月开始报名,特控线左右或以上择优录取,对英语成绩无硬性要求。自主选拔在线团队整理澳门科技大学2026年内地本科简章详细内容,以便考生参考!
推荐阅读:港澳高校2026年内地本科生招生简章汇总
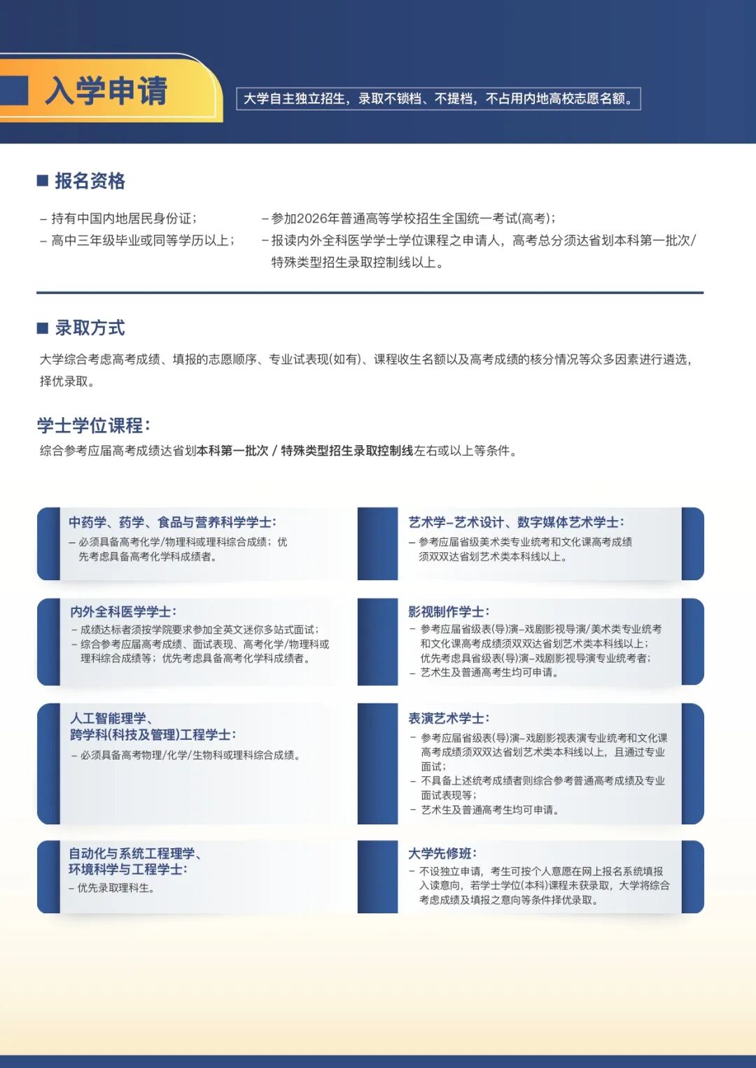
澳门科技大学2026年内地本科简章
简章要点:
1、报名时间
艺术生及特长生:2026年1月22日-2月27日。
所有高考生:5月6日-6月30日。
2、录取方式
综合考虑高考成绩、志愿顺序、面试表现(如有)、招生名额等择优录取。
表演艺术、内外全科专业需面试。部分专业对选科有要求。
3、学费
一般课程:港币16.3w-20.6w
内外全科:港币25.8w
费用或每年调整,请以学校最新公布信息为准。
特控线上50分的同学,有机会拿入学奖学金(名额共170个)。
完整招生简章

































px.png)
