为全面贯彻党的二十大、二十届三中、四中全会、全国教育大会精神,落实教育部等十八部门《关于加强新时代中小学科学教育工作的意见》的文件精神,让中学生提前走进大学实验室,参与科研实践,了解大学专业,提升创新实践能力,弘扬科学家精神。2026年寒假,同济大学和登峰平台将于2月上旬组织开展大学实验室开放活动,诚邀全国各中学高中生踊跃参与。
登峰计划(“大中小衔接”拔尖创新人才培养计划)由中国高等教育学会招生考试研究分会、中国教育发展战略学会教育大数据专业委员会等单位指导发起,同济大学依托学科与育人优势,深度参与该计划实施,旨在贯通大中小学育人链条,聚焦数智化教育创新,培育兼具创新思维、实践能力与家国情怀的拔尖人才。
一、项目概况
“机器人线下研学营”由同济大学机械与能源工程学院具体实施,依托学院牵头建设的国家级机械实验教学示范中心、穿戴机器人与人机交互技术上海市重点实验室开展活动,旨在让学员感受机器人与先进制造领域的魅力,了解机器人领域的相关知识与实验技能。学员将走进两大实验室,同时聆听前沿报告,在导师指导下完成基于机械设计、智能控制等原理的机器人科技创新项目,参与机器人结构搭建与调试、人机交互系统开发实验,提升创新意识与解决问题能力,收获成长。
二、课程设置
课程亮点
1.走进同济大学专业——未来机器人工程;
2.科学讲座+理论课程+实验实践+演讲展示;
3.参与多个机器人基础实验,在实践中深化对机器人运动控制、人机交互技术原理和概念的理解。
课程收获
1.认知专业:了解智能制造工程及机器人相关领域专业,感受机械工程与人工智能、自动化交叉融合学科特色的魅力,提早规划大学学习生涯;
2.收获知识:通过多个专家主题讲座,了解学科最前沿的知识,提升综合素质与能力;
3.亲自参与实验:参与多个机器人基础实验,在实践中深化对机械设计、智能控制原理和机器人领域专业概念的理解,提升实验技能和科研能力;
4.收获权威证明:学习认真且作业完成优秀的学生将获得活动参与证明;
5.纳入人才成长数据库:学生学习情况和成果等数据将被纳入“登峰计划”—创新人才成长数据库。
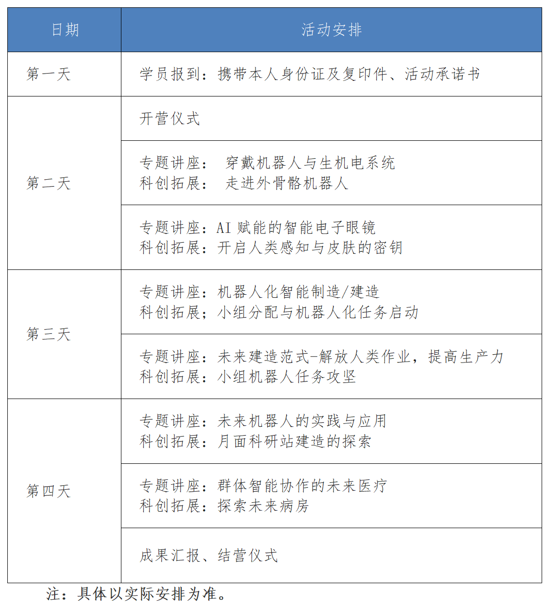
课程安排

主要师资
李智军,同济大学讲席教授、博士生导师,IEEE Fellow、AAIA Fellow。现任同济大学机械与能源学院院长、自主智能机器人研究院院长,IEEE SMC学会管理委员会成员。主要从事可穿戴机器人和生机电系统理论及应用研究,发表SCI/EI论文400余篇,谷歌学术引用超2万次、H指数达84,出版英文专著3部,获发明专利50余项。主持国家重点研发计划等国家级项目30余项。入选IEEE机器人与自动化学会杰出讲师,万人计划领军人才,国家杰出青年基金,科技部中青年领军人才,教育部新世纪人才,中科院特聘研究员,中国自动化学会青年科学家奖,2019-2023全球高被引科学家,2014-2023年Elsevier高被引学者等。
黄庆华,同济大学教授、博士生导师。主要研究方向医疗机器人。主持科技部2030人工智能重大项目课题、5项国家自然科学基金等40余项课题,发表SCI论文120余篇(含5篇ESI高被引论文),谷歌学术引用6500余次、H-index 45,获专利及软件著作权45余项。入选中组部万人计划领军人才(2021)、教育部“新世纪优秀人才”(2010)、陕西省“百人计划”创新全职特聘教授(2016)、陕西省“杰出青年基金”(2019)等人才项目;获广东省科技进步一等奖(2012)。现任中国自动化学会机器人智能专委会常委、中国超声医学工程学会仪器开发专委会终身委员。
夏海生,博士生导师,副教授,小米青年学者。现任同济大学机械与能源学院院长协理,先进制造技术联合实验室主任。主要研究智能机器人,主持国家自然科学基金面上、青年,国家重点研发计划课题等国家/省部级项目10余项。发表论文40余篇,获授权发明专利10余项。获得安徽省科技进步一等奖,日内瓦国际发明展特别嘉许金奖等多项大奖。兼任多个国际顶级期刊编委及专刊主导客座主编。
胡宗杰,博士生导师,副教授。主要从事无人系统自愈/多模态感知与推理、摄像机/激光雷达视窗污染的智能状态识别、面向混合动力域控制方向研究。主持国家重点研发计划子课题、国家人工智能教育应用基地项目课题,某企业自动生产线视觉检测课题,某型号燃烧室结构优化课题等,主持国家自然科学青年基金、863子课题,参加973、863、国家自然基金、国家科技支撑计划、世博重大专项、上海市科委重大专项等十余项。发表SCI/EI等高水平期刊论文80余篇,发表高水平国际会议论文30余篇,授权发明专利近20项。曾荣获上海市科技进步一等奖,中国机械工业科学技术奖二等奖。
李国欣,博士生导师,副教授。现任同济大学机械与能源工程学院院长协理、具身机器人执行机构先进技术联合研究中心副主任。主要从事具身机器人与生机电系统研究。主持国家自然科学基金青年基金,参与国家自然科学基金重点项目合作单位负责人等国家、省部级项目12项。发表IEEE TRO等高水平论文37篇,授权发明专利21项,出版机器人专著1部。荣获日内瓦国际发明展特别嘉许金奖等。现任IEEE TASE客座主编、IEEE ICARM副主编。
简冰聪,硕士生导师,助理教授。2024年入选上海市白玉兰浦江(A类)人才计划,上海市启明星扬帆培育计划。聚焦可穿戴柔性电子、智能机器人多模态感知等方向,主持省部级项目3项,发表国际顶级期刊/会议论文19篇,获授权发明专利2项。担任IEEE ICARM 2024副主编等学术职务。
吴小雨,新加坡国立大学博士,助理教授、硕士生导师。聚焦外骨骼机器人与人机交互等核心方向,开展以人为中心的智能可穿戴系统跨学科研究,成果服务于康复辅具、工业协同等场景。发表论著20篇(含4篇顶刊、1篇国际会议最佳论文),获IEEE国际学术奖项,曾在机器人顶级会议作报告。担任国际会议副编委及30余个高水平期刊/会议审稿人。
三、研学对象
面向全国高中学生,综合素质优秀、对机器人领域充满探索热情。
四、具体流程
时间安排:2026年2月4日-2026年2月6日。
上课地点:同济大学嘉定校区(上海市嘉定区曹安公路4800号)。
授课方式:理论教学+实验项目+成果答辩+互动交流。
五、收费及报名流程
研学费
6400元/人(含师资费、资料费、食宿费等),满130人开班。
报名流程
1.网上报名
(1)登峰计划合作中学的高中生可通过中学提供的报名通道进行报名。
(2)尚未加入登峰计划合作中学的学生可扫描下方二维码,点击“学生入口”完成账号注册后进行活动报名。中学相关负责人也可扫描下方二维码,点击“中学注册”申请加入登峰计划合作学校,支持本校学生参加相关活动)。

2.缴纳研学费
报名审核通过后,学员将收到短信和微信提醒。请登录登峰平台,根据相关提示进行缴费。
3.退费流程
缴纳研学费后,学员若无法参加研学活动而要求退费的,将按照我院《同济大学继续教育学院非学历教育培训退学退费管理规定》(同济继内〔2023〕5号)执行。
报名时间
即日起至2026年1月30日。
六、联系方式
咨询电话
黄老师021-56333696转81037
咨询地址
同济大学沪北校区(上海市静安区共和新路1238号)


























px.png)
